Title
您当前的位置: 首页 > > 文章详细
合计罚款360万元!太保寿险、太保产险同日领罚,15人被追责
发布时间:2026-04-15

  近日,中国太平洋人寿保险股份有限公司重庆分公司(下称:太平洋人寿)、中国太平洋财产保险股份有限公司重庆分公司(下称:太平洋财险)因多项违法违规行为同日被罚。两家机构合计被罚款及警告金额260万元,15名相关责任人合计被罚100万元,两张罚单罚款金额合计360万元。

  图源:国家金融监管总局

  其中,中国太平洋人寿保险股份有限公司重庆分公司因对投保人隐瞒与保险合同有关的重要情况、利用开展团险共保业务为个人牟取不正当利益等,被罚款50万元。与此同时,5名相关责任人被给予警告并罚款,合计35万元。

  图源:国家金融监管总局

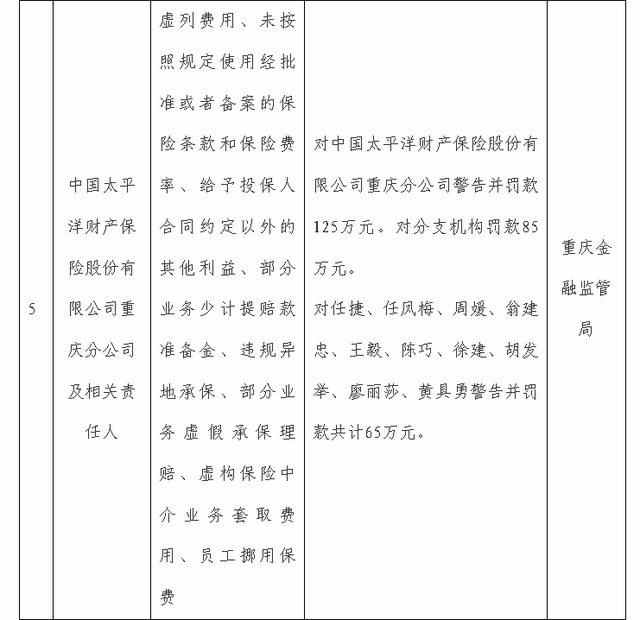
  同日,中国太平洋财产保险股份有限公司重庆分公司因虚列费用、未按照规定使用经批准或者备案的保险条款和保险费率、给予投保人合同约定以外的其他利益、部分业务少计提赔款准备金、违规异地承保、部分业务虚假承保理赔、虚构保险中介业务套取费用、员工挪用保费等,被处以警告并罚款125万元,对分支机构罚款85万元。另有10名相关责任人被给予警告并罚款,合计65万元。

  复保智酷数据库显示,太平洋人寿2025年共计被处罚85次,罚款金额合计818.4万元。太平洋财险2025年共计被处罚191次,罚款金额合计2815.8万元。

  日前,太平洋保险公布的2025年年度报告显示,2025年实现营收4351.56亿元,同比增长7.7%;其中保险服务收入2889.1亿元,同比增长3.4%;归母净利润535.05亿元,同比增长19.0%。

  其中,太平洋人寿2025年实现规模保费收入2958.55亿元,同比增长12.75%;实现保险服务收入859.80亿元,同比增长2.88%;新业务价值达186.09亿元,同比增长40.1%;实现归属于母公司股东净利润421.65亿元,同比增长17.70%。

  太平洋财险2025年实现原保险保费收入2014.99亿元,同比增长0.1%;实现保险服务收入1971.91亿元,同比增长3.0%;实现承保利润48.36亿元,同比增长81.0%。财产险业务承保综合成本率为97.6%,同比下降1.0个百分点。净利润98.64亿元,同比增长33.7%。

  中国太平洋保险(集团)股份有限公司(简称“太平洋保险”)成立于1991年,注册资本为96.20亿元,总部设在上海,是中国综合性保险集团,公司拥有保险全牌照,业务涵盖人寿保险、财产保险、养老保险、健康保险和农业保险。

上一篇:
中国银行:被罚2522.87万元 !
下一篇:
国内暴跌35%,全球大跌19.1%,为什么大家都不买小米手机了?
Title