Title
您当前的位置: 首页 > > 文章详细
【锂电池正极材料】行业市场规模:2024年中国锂电池正极材料行业市场规模约2000亿元 磷酸铁锂市场占比约74%
发布时间:2026-01-27

  行业主要上市公司:湖南裕能(SZ 301358)、德方纳米(SZ 300769)、万润新能源(SH 688275)等;

  本文核心数据:中国锂电池正极材料行业市场规模

  2024年中国锂电池正极材料行业市场规模约2000亿元

  锂离子电池的定义是利用锂离子作为导电离子,在正极和负极之间移动,通过化学能和电能相互转化实现充放电的电池。锂离子正极材料是电池中用于储存和释放锂离子的关键组成部分,主要负责在充放电过程中提供锂离子并接收电子。中国锂离子电池正极材料始于20世纪90年代,初期依赖进口钴酸锂(LCO)满足消费电子需求。2001年盟固利实现正极材料国产化突破,2008年比亚迪推动磷酸铁锂在动力电池商用,同期锰酸锂逐步应用。2010年后三元材料快速崛起,2015年起高镍化与LFP技术迭代并行,随后伴随着中国新能源与新能源汽车市场的快速发展,中国锂离子电池正极材料产能、需求与技术快速发展并实现全球领先,覆盖全材料体系并主导全球市场供应。2024年中国锂电池正极材料行业市场规模约2000亿元,近五年行业复合增速29.40%。

  产品市场

  锂电池用正极材料主要包括三元材料、磷酸铁锂、钴酸锂和锰酸锂。其中,磷酸铁锂电池具有相比三元电池更高的安全性,从而在锂电池正极材料结构占比里迅速提升。根据数据显示,2024年磷酸铁锂市场和三元材料市场是中国锂电池正极材料行业最大的两个细分产品市场,占比分别达到74%和20%。

  产业竞争

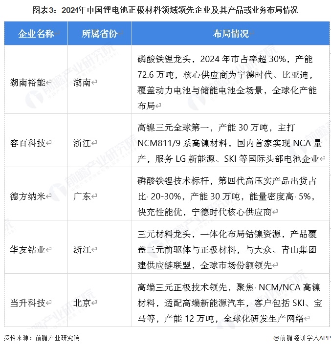
  中国锂电正极材料呈龙头主导格局,湖南裕能、容百科技、德方纳米等领跑,LFP与三元高镍路线并行,竞争聚焦技术迭代、产能扩张与成本控制,产能及市占率全球领先。企业具体布局情况如下:

  更多本行业研究分析详见前瞻产业研究院《中国锂电池正极材料行业市场前瞻与投资战略规划分析报告》

  同时前瞻产业研究院还提供产业新赛道研究、投资可行性研究、产业规划、园区规划、产业招商、产业图谱、产业大数据、智慧招商系统、行业地位证明、IPO咨询/募投可研、专精特新小巨人申报、十五五规划等解决方案。如需转载引用本篇文章内容,请注明资料来源(前瞻产业研究院)。

  更多深度行业分析尽在【前瞻经济学人APP】,还可以与500+经济学家/资深行业研究员交流互动。更多企业数据、企业资讯、企业发展情况尽在【企查猫APP】,性价比最高功能最全的企业查询平台。

上一篇:
平安集团谢永林:解读平安“综合金融+医疗养老”双轮战略
下一篇:
大战在即,巨头们又要撒钱了
Title