Title
您当前的位置: 首页 > > 文章详细
企业风险化解进入实质性阶段
发布时间:2026-01-26

  2026年开年,房企债务化解迎来一个关键性节点。

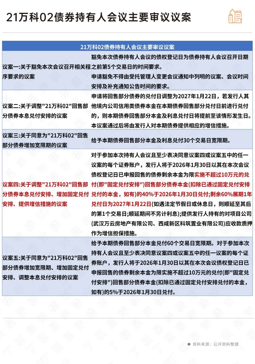
  近日,万科发布公告,“21万科02”债券持有人会议高票通过核心展期议案。这是万科首个成功展期的公司债,它不仅为万科后续两笔债券展期提供可行范本,更重要的是龙头房企债务展期落地,对稳定行业预期至关重要。

  这一进展并非孤立。1月9日,《彭博》引述消息人士报道,“万科正在应相关部门要求加快重组进程,并尽快提交重组方案”。事实上,2026年以来,监管部门多次表态,直接指向“保主体”,加之2025年已有18家房企债务重组获批,多家房企完成境外债展期,房企风险化解正从个案突破迈入系统性、实质性的落地阶段。

  1月26日,万科境内债券市场涨幅扩大,多只债券因涨幅过大触发临时停牌。

  消息面上,源于“21万科02”债券持有人会议高票通过核心展期议案(议案一、议案四)。

  万科给出了行业全新债务兑付的新方案:

  首先,对同意方案的每个账户实施不超过10万元的“固定兑付安排”;

  其次,1月底兑付扣除“固定兑付安排”后本金40%,剩余60%展期一年;

  第三,提供项目公司应收款质押作为增信担保措施。

  余下两笔债券与该笔兑付方案高度相似,即“部分兑付+资产增信”的组合拳,以时间换空间,此次方案通过为接下来两笔债券商议展期具有示范意义,同时在短期内能够提振市场信心。

  不过,万科的“闯关”才刚刚开始。据普睿地产研究统计,除了目前给出展期方案的三笔合计68亿元债券之外,截至7月30日,万科还面临七笔合计112亿元到期债券兑付。

  无论其余两笔债券22万科MTN004、22万科MTN005,余额分别为20和37亿元,是否能顺利通过,万科后续势必要面临更全面可行的债务重组。

  房地产止跌回稳的一个重要标志就是企业主体能够正常运作。

  2026年以来监管部门各项政策和表述可以看出,稳主体仍是重要的内容。

  先是1月1日《求是》发文,其中提到“做好风险防范和应对预案,目前房地产企业债务仍然较高,不排除个别企业仍有破产重组的可能,要未雨绸缪,有效做好应对”。

  紧接着,金融监管总局、住房城乡建设部等部门进一步明确城市房地产融资协调机制“白名单”项目贷款可进行贷款接续,贷款期限最长可展期5年,同时推动房地产融资协调机制常态化运行。

  房地产融资协调机制已为“白名单”项目提供超7万亿元贷款,随着市场信心修复,政策重心在“保交房”的基础上,向缓解项目资金周转压力和企业偿债压力转变,核心是“保主体”。

  1月15日,金融监管总局召开2026年监管工作会议,提出“推动城市房地产融资协调机制常态化运行,助力构建房地产发展新模式。依法合规支持融资平台债务风险化解”。

  在一系列政策引导下,房企回归正常经营轨道的环境支撑更加稳固,目前企业风险化解已进入了实质性阶段。

  在“丁祖昱评楼市2026年度发布会”上,我们统计了一组数据,截至2025年底,已经有18家上市房企完成全部或部分债务重组,这些房企公布的债务重组方案涉及有息负债规模近1万亿元。

  典型如旭辉、远洋、融创、碧桂园等均实现境内外债务整体重组;龙光境内债重组成功;世茂、佳兆业等7家企业境外债重组落地;荣盛发展、绿地控股完成境外债展期等。

  规模房企债务重组不断落地,加速行业风险出清,也为其他中小企业加速债务重组提供信心。

  不过,房企真正的复苏仍取决于销售市场能否企稳回暖,以及企业自身能否完成向新发展模式的转型。

  总的来说,从万科等龙头房企债务展期方案落地,到监管层“保主体”政策的加码,再加上18家房企万亿规模的债务重组陆续落地,我们可以清晰的看出,当前房地产行业的风险化解已经进入了实质性落地阶段。回过头来看中央经济工作会议将“稳楼市”提升为化解风险的核心抓手,为整个行业的止跌回稳筑牢底线,在这一过程中,房企债务违约风险不会也不能再次扩散。

上一篇:
55元怀旧神器iPhone 4S翻红:复古风潮下旧机如何成为新宠?
下一篇:
【专题】定制滴滴司机专属养老计划 打造灵活就业养老服务样板
Title