Title
您当前的位置: 首页 > > 文章详细
北京电力设备总厂中标大唐延安电厂二期2×1000MW机组项目磨煤机设备
发布时间:2026-01-26

  大唐延安电厂二期2x1000MW机组项目除氧器、给煤机设备、凝结水泵采购中标结果

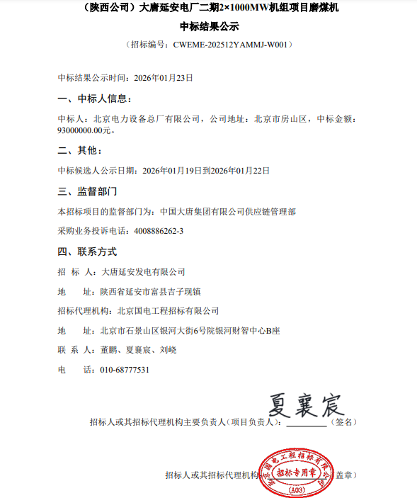
  1月23日,中国大唐集团有限公司大唐电子商务平台发布(陕西公司)大唐延安电厂二期2×1000MW机组项目磨煤机中标结果公示,北京电力设备总厂有限公司中标该机组项目磨煤机设备,中标金额:9300万元。

  项目简介

  大唐延安电厂二期2X1000MW机组扩建项目位于革命圣地——陕西省延安市富县吉子现乡境内,电厂规划容量为2×66万千瓦+2×100万千瓦,一期工程建设2×66万千瓦国产超超临界燃煤空冷机组,目前已经投产。本工程为二期扩建工程,拟建设2×100万千瓦级国产超超临界燃煤空冷机组。

  该项目是大唐集团公司在陕的首个百万千瓦级煤电项目,是“陕电入皖”外送通道配套电源项目,是陕西省“十四五”重点电源建设项目。项目建成投产后,将为陕北地区电力外送提供强有力的电源保障,显著提升区域能源外送能力。

  延伸阅读:北京国电德胜中标国能北安热电2×350MW热电联产扩建项目监理服务

上一篇:
指标爆降40%!为什么光伏没有风电“香”了?
下一篇:
一把手访谈|洪梅镇:推进“一城一区一带”高质量发展 奋力书写“数智洪梅、水乡新城”新篇章
Title