Title
您当前的位置: 首页 > > 文章详细
趣说能源:创维开始“分家产”!光伏儿子上市,家电老爹退市
发布时间:2026-01-25

  光伏行业最近有场“分家”大戏格外精彩。

  创维集团宣布要把最赚钱的光伏业务拆出来单独上市,同时自己却要从港股退市。这操作好比老字号餐馆把招牌龙虾拆出来单开米其林餐厅,本店反而关门谢客。这不是孤例,正泰、天合都在拆光伏业务——但拆完自己跑路的,创维是头一个。

  光伏的资本热度与家电主业的估值凉意,在这套组合拳里冰火两重天。这场“分家”不单是企业重组,更像一场对资本市场估值逻辑的公开喊话:你们看不懂我,我就拆给你们看。

  光伏是个宝

  分拆上市早

  如今能源圈,不把光伏业务拆出来融个资,都不好意思说自己是搞新能源的。正泰电器把户用光伏“亲儿子”正泰安能送上了沪市主板,估值一度让母公司望尘莫及;天合光能也在忙活着让天合富家独立闯荡资本市场。

  逻辑简单粗暴:把高增长、高故事的“金疙瘩”从传统业务的“杂货铺”里拣出来,单独摆上资本市场的货架,标价能翻好几番。

  资本市场就爱吃“纯粹”的故事。一个业务繁杂的集团,市盈率可能常年趴在地板上;但一个标签清晰、增速迅猛的纯光伏股,估值能飞上天。这成了自我实现的预言:分拆获得高估值,高估值带来便宜资金,资金助力扩张,扩张又反过来支撑高估值。大家都在这条道上狂奔,生怕跑慢了,金子就被捂在旧布袋里发了霉。

  创维的“超级加倍”

  不光分家,还要离场

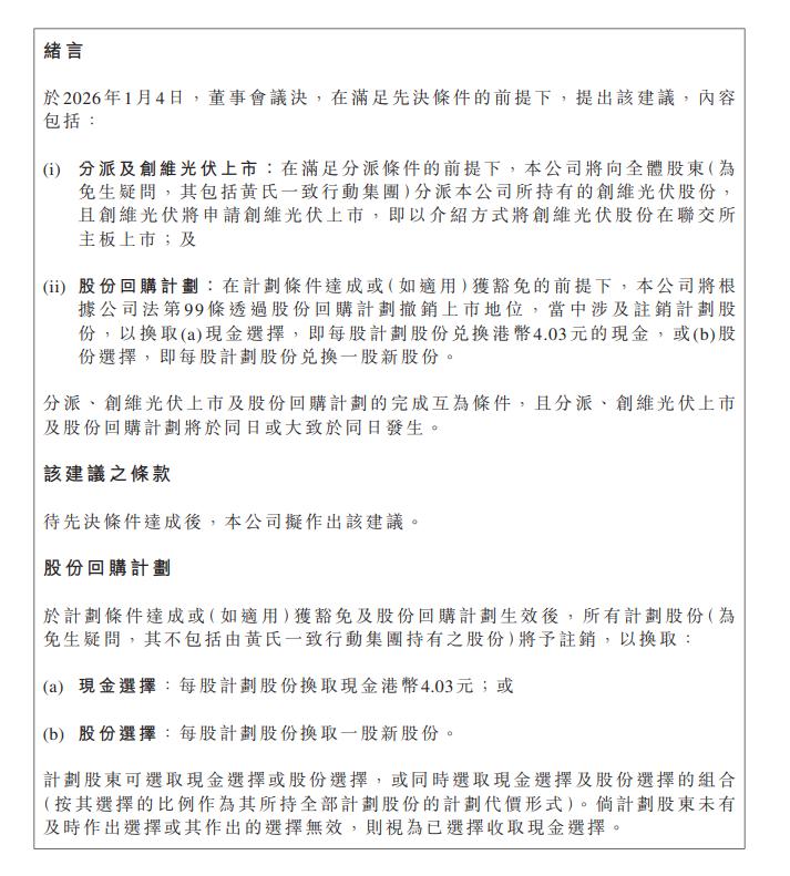
  创维这波操作,在分拆大潮里玩出了新花样。别人是“分家不分灶”,它是“分家并撤灶”。按照方案,创维光伏将以“介绍上市”方式登场——不发新股不圈钱,纯粹就是给这块资产一个独立的展示橱窗。估算下来,股东每持有一股创维集团旧股票,就能白得价值约6.13港元的创维光伏新股票,好比老房子拆迁分到了一张前景看好的新楼盘认购券。

  更绝的是后半招:集团私有化退市。给老股东两条路:要么拿每股4.03港元的现金走人,要么换成一家没有光伏业务的、即将退市的“新创维”的股票。把光伏股份的价值和现金选项加起来,每股理论总价值冲到10.16港元,比停牌前的股价几乎翻倍。这相当于管理层叉腰对市场喊话:“你们老觉得我只值五块钱,现在我把家当拆开算,明明值十块!这牌桌我不跟你们玩了,我自己清算给你们看!”

  这已远超普通分拆,更像是一次“清仓大甩卖”式的价值示威。大股东没把下金蛋的光伏鸡留在后院,也没只是单纯分拆,而是直接把金蛋分给所有股东,然后把剩下的鸡窝(传统家电业务)给关了。一边展示了对光伏业务单飞后能活得更好的信心,另一边也透露出对港股市场如何看待自家传统业务的彻底寒心——既然你不识货,那咱就撤摊。

  资本市场的“老花镜”

  该换换了

  创维这出戏,照出了一个尴尬的现实:资本市场的“认知系统”更新速度,常常赶不上企业转型的“换芯”速度。一家公司可能早已从“造电视的”变成了“搞绿色电的”,但在很多投资人眼里,它脑门上的“传统制造”标签还是撕不下来。

  类似的剧情不是第一次上演。阿特斯太阳能从美股回A股,市值蹭蹭往上涨;协鑫科技在港股长期被低估,一回A股分拆的传闻就能让股价兴奋一阵。港股市场对业务复杂的综合集团,时常戴着“估值折价”的有色眼镜。当企业实际价值与市场定价持续背离,矛盾爆发是迟早的事。

  创维的“分拆+退市”组合拳,可以理解为对这种僵局的一次“掀桌子”式破局。它跳过了苦等市场醒悟的漫长过程,直接把光伏资产用近乎独立市场的价格,“实物分红”给股东,同时用现金选择权给剩下的传统业务强行标了个价。这逼着所有股东立刻做选择题:你是要未来可能更值钱的光伏股票,还是现在就拿钱走人?简单,粗暴,但有效,堪称一次强制性的“价值认知重启”。

  创维这场“分家退市”大戏,看得人眼花缭乱。它既是光伏赛道火爆的侧写,也是传统制造巨头估值委屈的吐槽,更是一次用极端资本操作来“自我正名”的勇敢实验。这条路会不会有人跟着学,得看创维光伏单飞后是不是真能一飞冲天,以及退市后的“新创维”在非公开市场是否过得更好。至少,它已经朝资本市场的估值体系,扔出了一块分量十足的“板砖”。

上一篇:
粤系房企大佬们的退场与叹息
下一篇:
2026中国车企六大悬念:固态电池上车?L3级驾驶落地?
Title