Title
您当前的位置: 首页 > > 文章详细
库存“九连降”与债务重组获突破,房地产市场在调整中夯实底部
发布时间:2026-01-21

  观点指数在12月31日观点指数研究院发布的《2025年1-12月房地产市场分析报告·观点指数》中,我们发现2025年全年房地产市场价格环比延续调整态势,库存去化取得积极进展,年内出险房企债务取得突破。

  市场延续调整态势,库存去化取得积极进展

  总体来看,新建商品住宅价格指数在波动中调整,而二手住宅价格指数多数时间处于收缩区间,

  新建商品住宅价格指数方面,各线城市呈现“一线城市小幅波动、二三线城市震荡下行”的格局。一线城市全年走势相对平稳但重心下移,1-4月在0%-0.1%区间微幅波动,5月起由涨转跌(-0.2%),下半年跌幅虽有收窄(如7月、8月回收至-0.2%和-0.1%),但进入四季度后再次承压,11月跌幅扩大至-0.4%。

  二线城市全年表现弱于一线,仅在年初(1月)录得0.1%的微涨,随后长时间处于持平或下跌状态,下半年跌幅基本维持在-0.2%至-0.4%之间。

  三线城市除年初短暂调整外,全年绝大多数月份环比均为负值,10月触及-0.5%的年内低点,11月微幅回升至-0.4%。

  数据来源:国家统计局,观点指数整理

  二手住宅价格指数方面,各线城市环比跌幅整体深于新建商品住宅,一线城市下半年的下跌幅度增大。二手住宅价格指数在1-4月经历了“涨跌互现”的波动后,下半年维持在-1.0%区间。

  数据来源:国家统计局,观点指数整理

  2025年房地产市场仍处于深度调整期,东部地区承压,而库存去化在政策干预下稳步推进。

  总量指标延续调整态势,销售额降幅大于销售面积。2025年前11个月,新建商品房销售面积为78702万平方米,同比下降7.8%,其中住宅销售面积降幅达8.1%;实现销售额75130亿元,同比下降11.1%,住宅销售额降幅为11.2%。销售额降幅显著高于销售面积降幅(高出3.3个百分点),市场仍在通过“以价换量”策略维持去化。

  库存去化取得积极进展,供给侧优化持续。截至11月末,商品房待售面积为75306万平方米,较10月末减少301万平方米,其中住宅待售面积减少284万平方米。值得注意的是,商品房库存已连续9个月减少。这表明在“控增量、优存量”等政策措施的作用下,供给端主动调整见效,库存压力正在逐步缓解,市场供求关系正向着平衡方向修复。

  数据来源:国家统计局,观点指数整理

  市场内生动能有待加强,年末市场再度走弱。纵观全年销售节奏,呈现出显著的“前稳后弱、波动加剧”的特征:年初受春节假期影响表现为弱开局,1-2月销售额同比分别微降2.91%和2.32%;进入年中,7月与8月单月同比跌幅分别触及14.07%和14.77%,传统淡季特征明显。

  总体来看,2025年房地产市场在供给侧去库存方面取得了实质性进展,但需求侧的复苏基础并不牢固。东部核心城市的深度调整与年末单月销售走弱,预示着市场底部震荡时间可能拉长,未来企稳回升仍需更强有力的需求端政策托举。

  数据来源:国家统计局,观点指数整理

  房地产开发投资持续承压,房企境外融资回温

  2025年1—11月份,房地产开发投资及供给端指标延续疲软态势,行业投资与开工意愿持续低迷。

  在开发投资方面,全国房地产开发投资额累计达到78591亿元,同比下降15.9%。其中,住宅投资完成60432亿元,降幅达15.0%,与整体投资走势基本同步。

  在工程建设进度方面,房屋新开工面积累计为53457万平方米,同比下降20.5;施工面积累计656066万平方米,同比下跌9.6%,跌幅微扩0.2个百分点;竣工面积累计39454万平方米,同比下跌18%,交付端的收缩幅度显著。

  数据来源:国家统计局,观点指数整理

  资金层面,1—11月房地产开发企业到位资金总额85145亿元,同比下降11.9%。具体来看,国内贷款降幅相对较窄(下降2.5%),利用外资下降24.6%,自筹资金下降11.9%,定金及预收款下降15.2%,个人按揭贷款下降15.1%。

  数据来源:国家统计局,观点指数整理

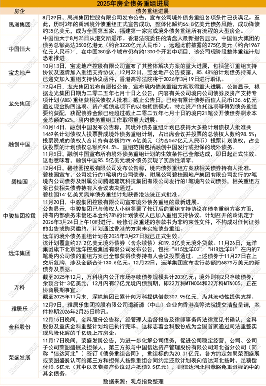
  在债务进展方面,融创、远洋、时代中国、旭辉、佳兆业、禹洲地产、碧桂园等多家企业的债务重组获批或完成。

  各企业通过不同路径实现债务风险化解,龙光219.6亿元境内债通过21笔债券重组议案,提供全额转换资产、抵债、回购及股票等灵活选项,体现债权人利益平衡的精细化设计;禹洲集团历时三年完成66.8亿美元重组,降债35亿美元,成福建首家完成全流程的房企。

  融创聚焦“债转股+股权稳定”,通过强制可转债实现债务削减;融创中国约96亿美元境外债务重组获香港高等法院批准,正式成为首家境外债基本清零的大型房企,获得标志性进展。碧桂园通过控股股东承诺加强对债务重组的实质性支持,12月4日,碧桂园177亿美元境外债务重组方案获香港高等法院正式批准;与此同时,9笔137.7亿境内债展期方案全部通过债券持有人会议表决通过。

  创新工具持续涌现,荣盛发展披露债务重组新模式,拟与中国信达资管河北分公司签订《债务重组合同》,针对约20亿元重组标的,约定若按时足额偿付10.5亿元(其中3.5亿元以实物资产抵债),即可豁免剩余9.5亿元债务,形成"部分偿付+实物抵债"的创新方案。

  金科股份通过司法重整系统化解风险,采用"现金+股票+信托受益权"的综合清偿方案:目前26.28亿元重整投资款已全额支付到位;破产费用、职工债权及普通债权对应的清偿资金均已支付或完成专项预留;通过资本公积转增的52.94亿股股票已划转至指定账户;破产服务信托合同、资产管理协议已正式生效,形成多维度债务化解路径。

  万科面临阶段性挑战,其两笔境内债券(20亿元"22万科MTN004"、37亿元"22万科MTN005")的展期方案进入关键表决阶段,虽然展期方案均被否决,但宽限期延长方案获通过(延期30天)。

  受此影响,标普将万科长期发行人信用评级从"CCC-"下调至"SD"(选择性违约),反映市场对其短期流动性压力的关注。万科大股东深铁集团已累计提供借款307.96亿元,但根据2025年11月签署的框架协议,后续借款需万科提供抵质押担保,目前剩余可提取额度仅22.9亿元,股东支持的可持续性面临考验。

  整体来看,房企债务化解呈现"企业持续进展、创新工具迭代、司法重整应用"的多元特征,但部分企业仍面临方案表决压力与股东支持边际收紧的挑战,行业风险出清仍需时间。

上一篇:
BOE(京东方)连续五年荣登科睿唯安“全球百强创新机构” 高价值专利引领产业技术跃迁
下一篇:
GDIRI观察丨房企融资新解法 保利再发50亿定向可转债示范破冰新路径
Title