Title
您当前的位置: 首页 > > 文章详细
低空经济谁为魁首 北上广深建设成效多维对比【组图】
发布时间:2026-01-19

  行业主要上市公司:亿航智能(EH.O);中无人机(688297.SH);航天彩虹(002389.SZ)等

  本文核心数据:低空经济市场规模;政策规划;专利数量;企业数量;建设密度

  低空经济产业规模对比分析

  从产业规模来看,深圳市无人机产业规模庞大,低空经济基础雄厚,产业链条完备度及基础设施建设全球领先,是低空经济发展的先驱引领者,截至2024年,深圳市低空经济年产值超过900亿元,消费级无人机占全球市场的70%以上,工业级无人机占50%以上,形成全球领先优势;北京低空经济产业规模超过600亿元,显示出强劲的增长势头;上海作为我国“民航第一城”基础深厚,eVTOL整机集聚度全国领先,高端制造与适航取证成优势;广州市低空经济产业规模则接近400亿元,正积极构建低空经济产业新高地。

  低空经济企业密度对比分析

  从企业聚集度来看,截至2024年底,深圳已集聚低空经济相关企业近2000家,涵盖低空经济研发、制造、应用、服务等全产业链条,引进培育了一批全球低空领域领军企业,如大疆创新、联合飞机、道通智能、丰翼科技、中信海直、东部通航、美团无人机等;北京市低空经济上市企业23家、国家级小巨人33家、国家高新技术企业132家,重点企业数量均位居全国首位;上海基于大飞机技术与人才积累优势,目前聚集了全国50%的eVTOL创新企业,包括峰飞航空、沃兰特航空、御风未来、时的科技等;广州则集聚低空经济相关企业超4000家,得益于强劲的汽车工业实力,广州在飞行汽车、eVTOL等领域走在了全国前列。

  低空经济政策支持对比分析

  从政策支持力度来看,自2010年以来,四川、海南、湖南、安徽和江西等省份作为国内首批低空空域管理改革的先行者,在推动空域管理革新和通用航空产业的增长方面不断进行深入探索。随着2021年中央政府的积极倡导,截至2024年,已有27个省份的政府工作报告中明确提出了发展低空经济和通用航空的目标。在地市级层面,深圳、广州、北京、上海、重庆、成都、南京等城市也不甘落后,相继推出了各自的低空经济发展条例、实施方案、行动计划。

  低空经济专利布局对比分析

  从专利布局数量状况看,深圳与北京的研发设计实力在低空经济领域尤为突出,截至2025年,分别获得了10189项与15557项有效专利。广州、成都、南京等市专利数量也超过5000项。

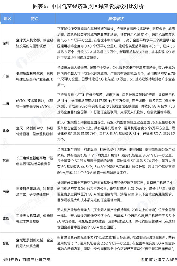
  低空经济建设成效对比分析

  从低空经济建设成效来看,梯队格局较为清晰,广东、江苏、北京、浙江等东部省市领跑,四川、重庆等中西部快速追赶,形成“东部引领、中西部崛起”态势。具体来看,深圳市无人机产业规模庞大,低空经济基础雄厚,产业链条完备度及基础设施建设全球领先,是低空经济发展的先驱引领者;广州市低空经济发展势头强劲,积极构建低空经济产业新高地;上海市在eVTOL研制领域独具优势,各区积极布局低空经济产业发展;北京市低空经济科研优势显著,聚焦先进整机研制,提升产业链竞争力。如下所示:

  更多本行业研究分析详见前瞻产业研究院《全球及中国低空经济产业发展前景展望与投资战略规划分析报告》

  同时前瞻产业研究院还提供产业新赛道研究、投资可行性研究、产业规划、园区规划、产业招商、产业图谱、产业大数据、智慧招商系统、行业地位证明、IPO咨询/募投可研、专精特新小巨人申报、十五五规划等解决方案。如需转载引用本篇文章内容,请注明资料来源(前瞻产业研究院)。

  更多深度行业分析尽在【前瞻经济学人APP】,还可以与500+经济学家/资深行业研究员交流互动。更多企业数据、企业资讯、企业发展情况尽在【企查猫APP】,性价比最高功能最全的企业查询平台。

上一篇:
【监管处罚】因流贷“三查”不到位,交通银行太仓分行被罚款35万元、时任副行长遭警告并罚款7万元
下一篇:
2026年汽车AI视觉定位系统十大品牌:技术迭代与量产放量双线领跑
Title