Title
您当前的位置: 首页 > > 文章详细
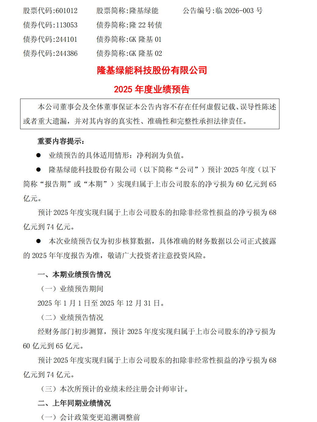
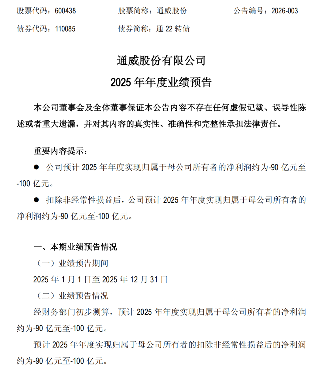
5家光伏企业预期亏损289~328亿!
发布时间:2026-01-18

  近期,晶澳科技、TCL中环、通威股份、隆基绿能、爱旭股份陆续发布了2025年的业绩预告,如下表所示。

上一篇:
亏50亿光伏股“坐三望五”,通威中环备选“榜一”
下一篇:
因代销保险业务违规被罚,工行农行分支行上榜
Title