Title
您当前的位置: 首页 > > 文章详细
一年之内,超300家村镇银行“消失”,啥情况?
发布时间:2026-01-16

  2026年开年,村镇银行结构性重组的步伐加快,又有国有大行再度出手“村改支”(村镇银行改制为分支机构)。

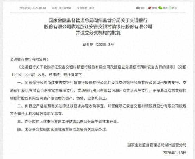
  近日,金融监管总局的批复显示,交通银行获批收购旗下浙江安吉交银村镇银行,并将其改建为三家支行,这成为2026年以来首例国有大行推进“村改支”的案例。

  《金融时报》记者注意到,自2025年以来,村镇银行退出市场节奏明显加快,累计已有300余家村镇银行完成退出。其中,“村改支”“村改分”成为主流退出路径。

  又一国有大行“村改支”获批

  1月6日,金融监管总局湖州监管分局下发批复,同意交通银行收购浙江安吉交银村镇银行,并设立交行湖州安吉支行、交行湖州安吉梅溪支行、交行湖州安吉天荒坪支行,承接浙江安吉交银村镇银行清产核资后的资产、负债、业务和员工。

  实际上,这并非交行首次推进村镇银行“村改支”。回溯2025年,交通银行已先后完成青岛、四川两地多家村镇银行的“村改支”操作。

  具体来看,去年9月10日,交通银行获批收购青岛崂山交银村镇银行,并设立交行青岛国金中心支行、青岛王哥庄支行、青岛北宅支行、青岛沙子口支行、青岛金家岭支行5家支行。

  去年8月1日,

  《金融时报》记者注意到,自2025年以来,国有大行已累计完成对10家村镇银行的“村改支”操作,除了交通银行外,工商银行、农业银行也参与其中。

  去年6月23日,工商银行收购重庆璧山工银村镇银行并设立中国工商银行重庆璧山中央大街支行,成为首家开展“村改支”的国有大行。9月至11月,农业银行密集推进“村改支”的进程,陆续将厦门同安农银村镇银行、湖北汉川农银村镇银行等6家农银系村镇银行纳入分支机构体系。

  村镇银行兼并重组全面提速

  所谓“村改支”,通常是由主发起行全资或控股收购其发起设立的村镇银行,将其整体并入母行体系、转设为普通支行的一种经营策略,其核心在于整合农村金融资源、提升运营效率。

  在业内人士看来,国有大行参与“村改支”,一方面是由于国有大行存在“收编”村镇银行进而推进下沉战略的诉求;另一方面,相比国有大行的资产体量,村镇银行虽然风险偏高、经营偏弱,但对国有大行产生的负面影响极小。

  《金融时报》记者注意到,在国有大行推进“村改支”的同时,由股份制银行及城商行、农商行发起的村镇银行整合兼并也在提速。

  近日,张家港农村商业银行发布公告称,拟于1月21日召开临时股东大会,审议吸收合并江苏东海张农商村镇银行并改建为分支机构的议案。1月13日,贵州银行公告称,作为龙里国丰村镇银行的主发起行,该行拟承接龙里国丰村镇银行的全部存款。

  作为股份行中发起设立村镇银行的“大户”,浦发银行2025年以来已完成8家旗下村镇银行的解散及改制,相关机构均转为浦发银行支行。此外,光大银行、华夏银行、民生银行、恒丰银行等全国性股份制银行也已陆续启动旗下村镇银行的改制工作。

  国盛证券分析师马婷婷认为,村镇银行被吸收合并并改制为分支机构的方式,一方面,有助于增强服务能力和抗风险能力;另一方面,如果收购行在村镇银行所在地没有其他分支机构,则可借助“村改分、村改支”的契机适当拓宽经营范围。

  中小银行“减量提质”成常态

  2025年中央一号文件指出,坚持农村中小银行支农支小定位,“一省一策”加快农村信用社改革,稳妥有序推进村镇银行改革重组。在政策导向下,2025年成为中小银行“减量提质”的关键年份,村镇银行退出市场节奏显著加快。

  根据金融监管总局公布的金融许可证信息,2010年以来共有430家村镇银行进入“机构退出列表”,其中,2025年全年就有310家村镇银行退出市场,占历史总量的70%以上;2026年1月以来,已有超10家村镇银行新增纳入退出列表。

  在业内人士看来,村镇银行加速退出是监管政策引导与行业内生需求共同作用的结果。“一方面,金融管理部门持续推动中小金融机构改革化险,强调金融服务需回归本源、聚焦‘支农支小’;另一方面,部分村镇银行自身存在的治理不完善、风险管控薄弱等问题,也亟须通过改革破解。”苏商银行特约研究员薛洪言说。

  2025年底召开的中央经济工作会议明确提出“深入推进中小金融机构减量提质”。在业内人士看来,“兼并重组、减量提质”将继续成为今年中小银行改革的核心思路。

  “对中小金融机构而言,减量只是手段,提质才是目标。”董希淼对记者表示,“要在中小金融机构减量提质的过程中,采取科学有效的措施,防范出现减量不提质甚至减量又减质等现象。关键的一点是,要全面落实好‘十五五’规划建议提出的‘优化金融机构体系,推动各类金融机构专注主业、完善治理、错位发展’要求。”

上一篇:
超越迈巴赫S!尊界S800获2025年超豪华轿车销量亚军
下一篇:
中国中煤能源集团董事长:将持续优化调整产业布局,推动传统能源与新能源优化组合、多能互补
Title