Title
您当前的位置: 首页 > > 文章详细
万科寻求继延宽限期,换取整体债务重组方案出台时间?
发布时间:2026-01-15

  万科需要更长的宽限期

  “万科提出的新方案是希望将宽限期再延长90天,但这需要他们提供足够有说服力的增信措施。”一位债券持有机构人士透露。

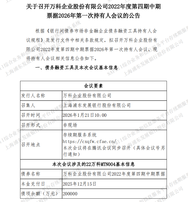
  2026年1月,万科与“22万科MTN004”债券持有人展开新一轮谈判。万科再次提出请求,希望将宽限期从30个交易日延长至90个交易日,并将本金支付推迟一年至2026年12月15日。作为交换,万科愿意提供旗下特定项目的应收账款作为抵押品,这三家房企分别是深圳荣兴、廊坊万恒盛业、北京友泰房地产开发公司。

  2025年12月22日,“22万科MTN004”的第二次持有人会议表决结果公布,万科提出的展期方案仅获得20.2%的支持票,反对票高达78.3%。尽管方案未通过,但债权人同意将宽限期从最初的5个工作日延长至30个交易日,新的宽限期截止日定为2026年1月28日。

  这一结果其实反映了债权人的矛盾心理:他们既不愿意无条件接受展期,又希望避免万科立即违约带来的连锁反应。一位市场分析师指出:“债权人给予宽限期但不通过展期,相当于给了万科一个‘缓刑’期,但危机远未解除。”

  而如今,万科可能看到了这一点,希望这个‘缓刑’期,可以更长一点。可能就是现在大家都没有好的办法,能拖一天是一天。

  寻求整体重组方案?

  有业内人士透露,万科正在官方指导下制定整体债务重组计划。这与之前针对单笔债券的展期协商不同,通常意味着公司可能无法按原条件偿还所有债务,需要与债权人集体商定一揽子解决方案。

  整体债务重组可能包括债务打折(本金削减)或债转股等。一旦正式进入此程序,所有存续债务通常被视为发生违约。

  市场机构对万科的重组前景态度谨慎。巴克莱指出,万科约45%债务为无担保,回收率或低至0.9%;摩根大通则认为无论单只债券展期是否通过,后续仍需全面重组,债转股将是核心手段之一。

  结合房企重组实践与万科自身情况,混合重组方案可能成为最优选择,即“现金+债转股+展期降息+新债置换”的组合方案。这种方案需要按债权类型分层设计,以提升通过率。

  如果万科的重组进入政策指导阶段,意味着高层选择了“指导重组”而非“直接救助”,也就是“市场主导+政府协调”的思路。

  三种可能情景与关键时间节点

  针对万科债务危机的未来走向,市场分析认为可能呈现三种情景:有序重组(概率45%)、削债式重组(概率35%)和无序违约(概率20%)。

  最理想的情景是有序重组,即债务整体展期3-5年并辅以资产抵押。这一情景的实现条件包括深铁提供部分担保、销售企稳等。第二种可能是削债式重组,参考融创模式进行债转股+债务打折,这需要债权人接受30-40%的削债比例。

  最坏的可能性是无序违约,即交叉违约触发+资产冻结。这种情景可能因连续展期失败+销售恶化而导致。

  近期几个关键时间节点将决定万科命运:1月21日,“22万科MTN004”和“22万科MTN005”将再次召开持有人会议;1月28日,“22万科MTN004”宽限期截止。

  这些节点的每一个都可能改写重组走向。如果新方案不能获得通过,万科可能面临技术性违约,进而引发交叉违约条款、评级下调、资产冻结等一系列连锁反应。

  万科的未来取决于三个关键变量:国资支持的边界、资产变现速度和债权人博弈结果。万科债务重组已成为房地产行业风险出清的“收官之战”,这场博弈的结果将重新定义房企的生存法则。

上一篇:
三重底线的全面失守,携程被查给谁敲响警钟?
下一篇:
宝万之争(上):野蛮人叩门,王石与姚振华的命运交锋
Title