Title
您当前的位置: 首页 > > 文章详细
央行副行长回望金融科技“十四五”:围绕四大重点,点名十个项目
发布时间:2026-01-14

  “科技之于金融的意义,早已超越工具层面,成为贯穿金融业发展的战略主线。”

  在“十四五”收官、“十五五”展篇之际,中国人民银行副行长邹澜在接受金融时报专访时如是说。

  邹澜在这篇专访中系统回顾了“十四五”期间中国金融科技发展所取得的重点成效,还结合近期发布的2024年度金融科技发展奖成果,阐述了我国金融业在自主可控,金融科技与金融业务深度融合,金融业激活数据要素价值、推进数智化转型,建设金融领域现代化风险防控体系等四大方面的技术趋势、产业逻辑与政策导向。

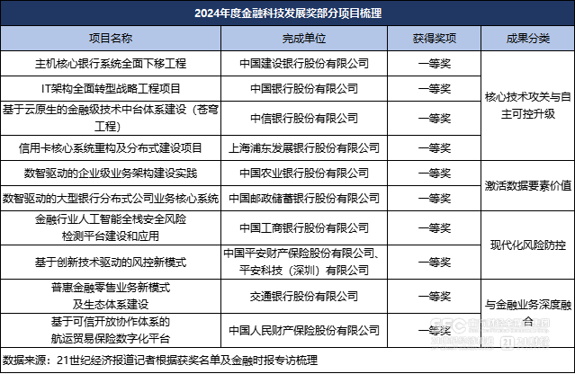
  在相关获奖成果案例中,包括建设银行、浦发银行、中国银行、中信银行、交通银行、人保财险、农业银行、邮储银行、工商银行、平安财险等10家金融机构获得2024年度金融科技发展奖一等奖的项目作为代表成果被提及。

  核心软硬件从“可用”迈向“好用”

  在自主可控、筑牢金融基础设施底座方面,邹澜从核心技术到软硬件产业链、生态,到供应链韧性等多方面分析了金融业高水平科技自立自强的跃升、

  他提到,“十四五”期间,金融机构全面推进企业级IT架构转型升级,分布式、云原生等核心技术从试点探索走向规模化、规范化应用,为金融科技高质量发展搭建起坚实梁柱。银行核心系统完成全方位转型升级,关键技术攻关多点突破、成效卓著,自主可控能力实现质的飞跃。在此基础上,国产软硬件产业链与生态持续迭代完善,供应链韧性与安全防控水平同步提升,为金融业筑牢高水平科技自立自强的坚实根基。

  在获得2024年度金融科技奖一等奖的项目中,邹澜指出,既有大中型银行勇立潮头、率先垂范,亦有地方中小金融机构紧随其后、多点开花,形成多级联动、全域推进的生动格局。

  在10个获奖项目中,自主可控层面的获奖项目最多,达到4项,包括建设银行主机核心银行系统全面下移工程、浦发银行信用卡核心系统重构、中国银行IT架构全面转型战略工程项目、中信银行基于云原生的金融级技术中台体系建设(苍穹工程)。

  邹澜指出,下一步,金融机构需扎实推动新一轮关键系统技术升级与替代方案全国落地。一是大型机构要完成好存量替代工作,提高工作质效,确保系统安全运行,实现平稳切换。二是中小机构要借鉴大型机构先进经验,加强经验交流与技术援助,防范替代工作落地风险。三是在自主可控推进进程中,要以应用落地带动供给侧产品质量升级,不断完善实施方法和工艺水平,保障产业链整体安全可靠。

  金融科技场景应用深化

  “‘十四五’期间,金融与科技如同鸟之双翼、车之两轮,深度融合、协同共进,为金融业生态带来了深刻变革,持续提升金融服务的质量和效率。”邹澜表示,作为“五篇大文章”之一的数字金融,是驱动科技金融、绿色金融、普惠金融、养老金融提质增效的核心引擎,正以强劲发展势能助力“五篇大文章”协同联动。

  在金融科技与业务深度融合方面,邹澜提到两个项目代表。一是交通银行普惠金融零售业务新模式及生态建设体系项目,通过搭建基于AI智能体产品中枢、一体化总分联动协作平台、高效共享安全的行业生态互联中心,重构业务模式,优化客户旅程,强化敏捷交付,打造一站式普惠金融新范式。二是在保险领域,人保财险基于可信开放协作体系的航运贸易保险数字化平台,全面推广航运保险中国标准、中国费率、中国条款,重构航运保险上下游业务流程,有力促进了协同创新、互利共赢的航运贸易数字化应用和产业生态发展。

  谈及当下推动科技与场景融合应用的趋势,邹澜表示,以大模型为代表的人工智能技术,正以澎湃动能重塑金融业的服务形态与价值创造模式,成为行业发展的全新增长极。面向未来,金融机构将继续锚定“五篇大文章”核心任务,持续深化金融科技场景应用,不断提升新技术驾驭与实践能力,加速优化数字服务渠道,健全技术标准体系,完善配套风险防范机制,让新技术成为驱动金融高质量发展、赋能实体经济的持久动力。

  数据要素价值深化新阶段

  在“十四五”期间,“数据要素x”行动不断推进,金融业也成为激活数据要素价值、推进数智化转型的排头兵。

  邹澜指出,“十四五”以来,金融业历经基础建设、制度完善与价值深化三大阶段,以数据为钥开启了高质量发展的新大门,在数据平台构建、治理体系健全、安全防护强化等方面取得显著成效,为金融业高质量发展注入了强劲动能。

  他提到的成效具体包括三个方面:一是夯实了数据基础能力,数据要素全面激活。金融机构通过构建企业级数据平台,重塑数据能力基础,引入大数据等技术,建成覆盖业务全流程的决策支持体系,推动数据分析深入客户洞察、产品创新和风险防控等核心环节,实现全链条赋能。二是完善了数据治理体系,驱动管理不断升级。在政策引导与行业实践的双重推动下,金融机构企业级数据标准逐步统一规范,数据质量持续提升,治理模式从被动应对向主动价值创造转型,实现跨越式发展。三是强化安全合规应用,筑牢协同发展屏障。金融机构建立了覆盖数据全生命周期的分级分类安全管理机制,有效防范数据滥用与泄露风险。同时,借助隐私计算等技术,实现“可用不可见”的数据安全协作与联合建模,推动数据应用迈入安全、高效、合规的发展新阶段。

  在2024年度的获奖项目中,农业银行数智驱动的企业级业务架构建设实践项目、邮储银行数智驱动的大型银行分布式公司业务核心系统都是激活数据要素价值的典型案例。

  邹澜表示,下一步,金融业将持续深化数据要素市场化改革,加速释放数据要素价值,以科技赋能与制度创新为双轮驱动,筑牢数据安全屏障,加快推进金融数智化转型,为构建现代金融体系提供坚实支撑。

  建立“未雨绸缪”的现代化风控体系

  在回顾“十四五”期间金融领域现代化风险防控体系时,邹澜指出,“十四五”期间,金融业全面升级现代化风险防控体系,推动风控模式从事后追索的“亡羊补牢”,迈向事中干预、实时防控的“未雨绸缪”。在这个过程中,新技术在风险识别、预警与处置中的核心作用日益凸显,全行业、全生态协同的联防联控机制初具规模。

  他提到,金融机构坚持发展与安全并重,加快构建主动、立体、纵深的网络安全防护体系,网络安全实战化攻防能力不断增强。同时,跨境支付清算、征信体系等关键金融基础设施持续完善,系统性风险的隔离与抵御能力得到有效提升,为金融强国建设提供坚实可靠的安全保障。

  在获奖成果中,工商银行金融行业人工智能全栈安全风险检测平台建设和应用、平安财险基于创新技术驱动的风控新模式两大项目被提及。两大项目均是在人工智能等前沿技术的加持下,构建安全监测、网络安全防护的新方案,在风控领域进行有益探索。

  事实上,邹澜在专访中提到的金融科技“十四五”期间的四大领域成果,与“十五五”期间的金融科技发展方向一脉相承。

  在去年12月央行科技司司长李伟公开发表的《金融科技“十四五”回顾与“十五五”展望》一文中,也提到了四大重点任务:一是服务实体经济,做精做细金融“五篇大文章”;二是深入实施“人工智能+”行动,加速金融数智化转型;三是深化“数据要素x”试点,释放金融数据要素价值;四是统筹发展与安全,筑牢金融网络和数据安全底线。邹澜表示,金融科技不仅是提质增效的加速器,更是金融体系稳健运行与国家金融安全的压舱石。它筑牢了自主可控的“安全底座”,激活了数据要素的“价值源泉”,锻造了服务实体的“智慧引擎”,更构筑了风险防控的“数字长城”。

  附:部分2024年度金融科技发展奖一等奖项目名单

上一篇:
追求实惠成消费主流,做折扣生意的好特卖为何放缓扩张?
下一篇:
产销量再创新高!中汽协:预计今年中国汽车总销量3475万辆、同比增1%
Title