Title
您当前的位置: 首页 > > 文章详细
汉得信息冲刺港股:9个月营收24亿,净利1.5亿 陈迪清持股5%
发布时间:2026-01-14

  1月14日

  上海汉得信息技术股份有限公司(简称:“汉得信息”)日前递交招股书,准备在港交所上市。

  9个月营收24亿,净利1.45亿

  汉得信息是一家企业IT咨询与数字解决方案服务供应商。汉得信息为大型及头部企业提供全方位的数字化与智能化解决方案。

  凭借AI应用、自主产品及ERP实施服务,汉得信息协助企业实现数字化与智能化转型,提升营运效率,建立核心竞争力。

  招股书显示,汉得信息2022年、2023年、2024年营收分别为30亿、29.8亿、 32.35亿元;毛利分别为8.85亿、7.7亿、10.59亿元;毛利率分别为29.4%、25.9%、32.7%;

  汉得信息2022年、2023年、2024年经营利润分别为6.23亿、-3278万、1.81亿元;经营利润率分别为20.7%、-1.1%、5.4%;期内利润分别为4.92亿、-1489万、1.96亿;期内利润率分别为16.4%、-0.5%、6.1%。

  汉得信息2025年前9个月营收为24.39亿元,同比增长3.67%;净利为1.45亿,同比增长7%;扣非后净利为1.36亿元,同比增长19.22%。

  陈迪清持股5%

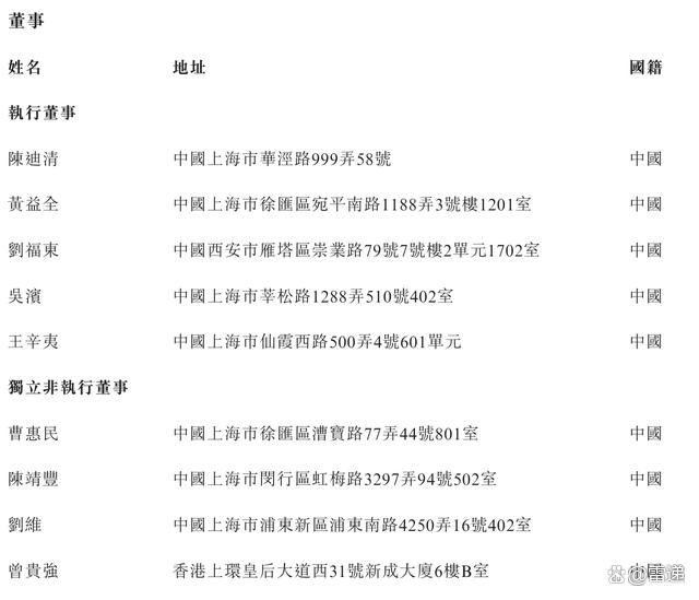
  汉得信息执行董事分别为陈迪清、黄益全、刘福东、吴滨、王辛夷;独立非执行董事分别为曹惠民、陈靖丰、刘维、曾贵强。

  截至2025年9月30日,陈迪清持股5.22%,范建震持股4.23%,中国人寿保险股份有限公司-传统-普通保险产品-005L-CT001沪持股1.93%,香港中央结算有限公司持股1.62%,科威特政府投资局持股为0.96%;

  招商银行股份有限公司-南方中证 1000交易型开放式指数证券投资基金持股0.89%,中国工商银行-华安中小盘成长混合型证券投资基金持股为0.75%,黄益全持股为0.6%;

  截至2025年9月30日,汉得信息股权结构

  银华基金-中国人寿保险股份有限公司-传统险-银华基金国寿股份成长股票传统可供出售单一资产管理计划持股为0.54%,招商银行股份有限公司-华夏中证 1000交易型开放式指数证券投资基金持股为0.53%。

上一篇:
AMEYA360正式成为富瀚微授权代理!
下一篇:
跨界光伏巨亏20亿,棒杰股份招募重整投资人
Title