Title
您当前的位置: 首页 > > 文章详细
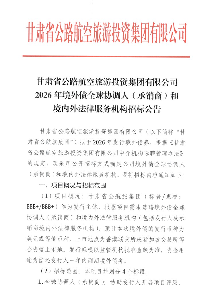
甘肃公航旅集团发布2026年境外债全球协调人和境内外法律服务机构招标公告
发布时间:2026-01-13

  久期财经讯,1月12日,甘肃省公路航空旅游投资集团有限公司(简称“甘肃公航旅集团”)发布2026年境外债全球协调人(承销商)和境内外法律服务机构招标公告。

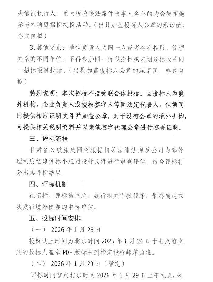
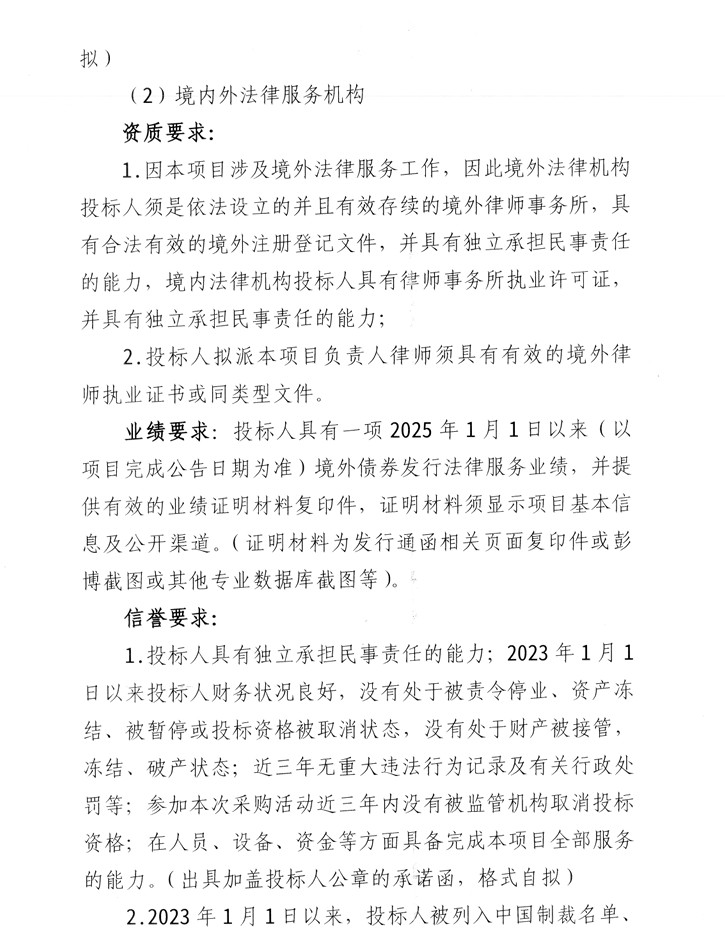
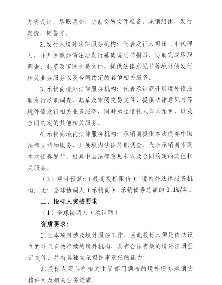
  具体公告如下:

上一篇:
最低0.85元/W!天合光能组件涨价
下一篇:
传统代工已死
Title