Title
您当前的位置: 首页 > > 文章详细
总投资18.8亿!隆基内蒙古年产3.71万吨绿氢项目获批
发布时间:2026-01-12

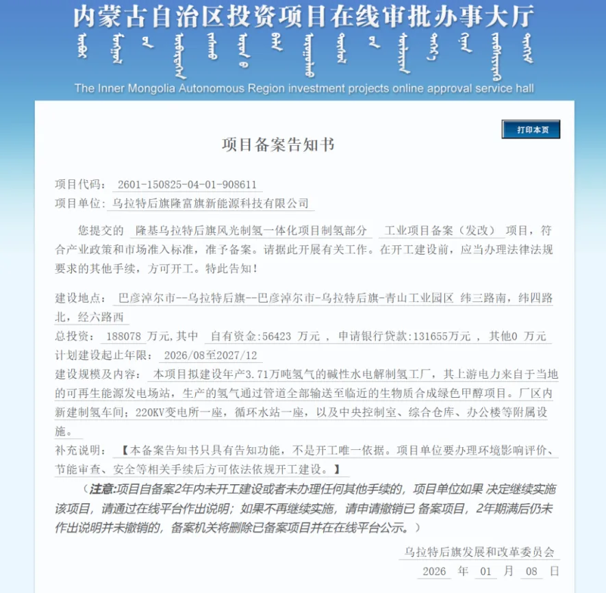
  华夏能源网&华夏氢能(公众号hxqn3060)获悉,近日,内蒙古自治区投资项目在线审批办事大厅相关信息显示,隆基乌拉特后旗风光制氢一体化项目制氢部分已获备案。

  项目位于巴彦淖尔市乌拉特后旗,总投资18.8亿元,其中自有资金5.6亿元,申请银行贷款13.2亿元。项目建设单位为乌拉特后旗隆富旗新能源科技有限公司,计划建设期为2026年8月至2027年12月。

  项目拟建设年产3.71万吨氢气的碱性水电解制氢工厂,其上游电力来自于当地的可再生能源发电场站,生产的氢气通过管道全部输送至临近的生物质合成绿色甲醇项目。厂区内新建制氢车间;220KV变电所一座,循环水站一座,以及中央控制室、综合仓库、办公楼等附属设施。

  华夏能源网&华夏氢能注意到,在2024年8月16日公开的项目信息中,隆基乌拉特后旗风光制氢一体化项目计划投资69.74亿元,配套新能源规模为105万千瓦,设计制氢能力5.4万吨/年。备案信息显示,该项目产能设计方面下调了1.69万吨/年,产能缩水达31.3%。

  公开资料显示,乌拉特后旗隆富旗新能源科技有限公司成立于2024年3月,注册资本100万元,主要从事发电业务和供电业务。股权穿透显示,公司的实控人为隆基绿能(SH:601012)。

上一篇:
第九届深商盛典聚焦生态共赢!中国品牌出海奏响“三重奏”
下一篇:
“车不好卖”:存量竞争下如何换挡升级 | 评论
Title