Title
您当前的位置: 首页 > > 文章详细
2026奇瑞汽车深度报告:“技术筑基+电动智能+全球突破”下的产业链重构机遇
发布时间:2026-01-10

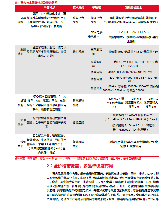
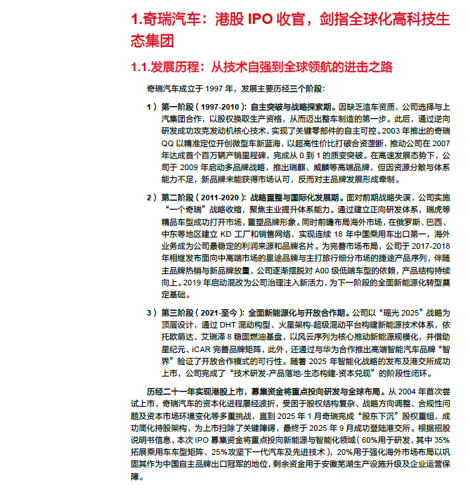
  奇瑞汽车自1997年成立以来,发展历经技术自强、战略重整、全面转型三个阶段:早期(1997-2010年),公司通过逆向研发攻克发动机核心技术,凭借奇瑞QQ等经济型爆款车型实现从“0到1”突破,但在多品牌扩张中经历波折;调整期(2011-2020年),实施“一个奇瑞”战略收缩,聚焦主业并建立正向研发体系,同时前瞻布局海外市场,为全球化发展奠定基础;现阶段(2021年至今),以混改为契机全面推进“瑶光2025”战略,在新能源与智能化领域加速布局,并通过港交所上市完成资本化闭环,实现了从规模扩张到质量提升,再到体系化创新的战略升级。公司以“瑶光2025”战略为顶层设计,构建了涵盖火星架构、鲲鹏动力、雄狮智舱、大卓智驾及银河生态的完整技术矩阵,为其产品迭代与品牌升级提供了坚实支撑。

  全球化先发优势显著,海外业务为业绩增长压舱石。2024年集团整车出口销量达114.5万辆,首次实现总出口量超越上汽集团,海外收入占比提升至37.4%,并连续22年位居中国品牌乘用车出口冠军。尽管俄罗斯市场仍贡献公司超50%的海外乘用车零售销量,但其对总收入的贡献已于2025Q1降至10.7%,受该国进口汽车报废税大幅提升及信贷政策收紧影响,公司正逐步收缩在该市场的业务规模,预计到2027年其营收影响将降至可忽略水平。同时,公司正加速向欧洲(2024年该区域销量同比+86.6%,土耳其市场单一主导;2025Q1贡献乘用车销售额的16.9%,2025M1-10欧洲市场已形成土耳其、英国、西班牙三足鼎立格局,合计占据77.5%份额,其中英国与波兰增速领先)、东南亚(泰国、印尼电动化产能布局加速推进)等新兴市场拓展,通过本地化生产规避贸易壁垒,优化市场结构。

  新能源车业务具备高成长弹性,增速位居行业前列。尽管公司2024年乘用车新能源渗透率仅17.9%,低于行业水平,但其新能源车同比增速高居主流车企首位。公司坚持“混动+纯电”双线布局:混动领域,公司依托发动机技术积累推出最高热效率超48%的新一代鲲鹏天擎混动专用发动机(领先行业40%-46%的主流水平),并将鲲鹏超能电混平台升级至CDM 6.0(在续航、性能与安全性上全面提升),为风云A9L等核心车型上市即上量提供技术保障,并展现出通过技术优势推动混动产品线向高端拓展的潜力,同时通过风云(升级为全新品牌,专攻主流混动市场)、捷途(山海/纵横序列聚焦混动越野,纵横序列已切入30万元以上豪华电混越野市场)、星途(加码高端增程)等品牌实现从主流到高端的全市场覆盖;纯电领域,精简老旧微型纯电车型,依托E0X高性能电动平台打造星纪元系列,并与华为合作推出智界品牌,攻坚高端智能电动车市场。

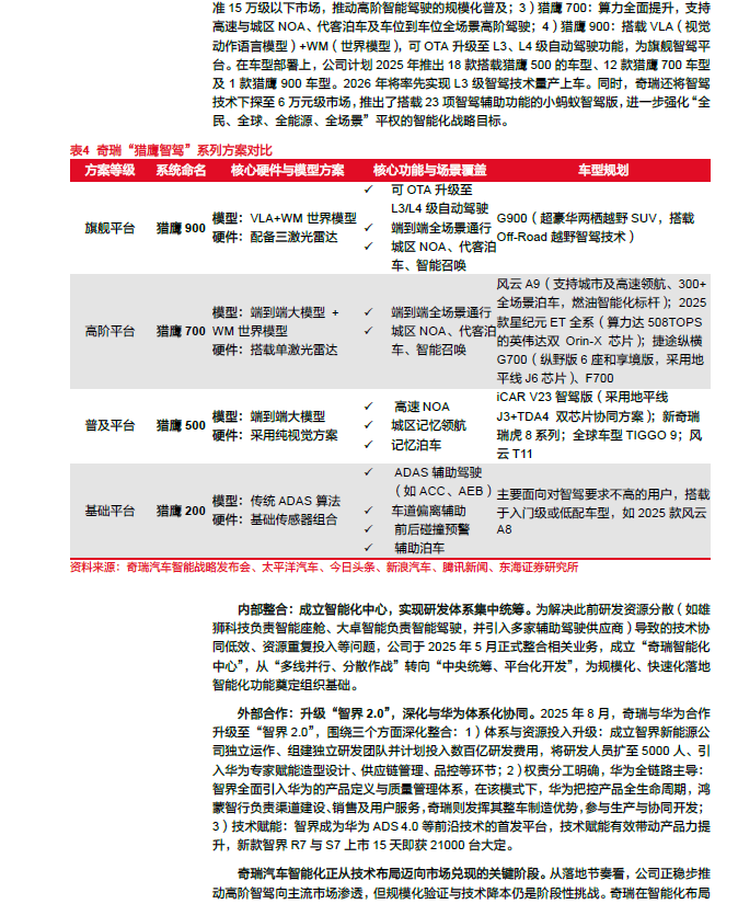
  内外协同推动智驾平权,规模化验证和技术降本是关键。公司正以“猎鹰智驾”系统推动智驾平权,目标覆盖6万元级车型并计划在2026年率先实现L3级智驾技术量产上车;组织层面,公司通过内部整合成立智能化中心以集中资源,外部则深化与华为的“智界2.0”合作,引入华为全链路产品定义与质量管理体系。我们认为,奇瑞智驾当前核心挑战在于高端智驾成本难下放、主流高性价比方案(如地平线HSD)尚未实现规模装车,破局关键在于抓住2026年的时间窗口,在主力车型上实现城区NOA的可靠验证与成本优化。

温馨提示:扫码加入《智车文库》知识星球1年内免费下载星球内所有报告,含:乘用车、商用车、Tier1、智能驾驶、智能座舱、汽车芯片、车路云、汽车出海、AI+汽车、线控悬架、新能源三电热管理、消费者研究、车展报告、两轮车、具身智能、低空飞行等几十个细分领域研究报告。报告阅读专区:2026年汽车行业报告:智驾蓄力,机器人突破,汽车科技属性进阶2026汽车行业:高端化+出口驱动总量,智驾+机器人带动产业升级2026汽车行业分析:高端出海、乘用车、零部件、智驾、机器人2026新能源车年度需求展望:规模增长预期温和,结构增量成为核心汽车行业2026年展望:智驾+出海驱动新增长,机器人开启未来篇章汽车及零部件行业2026年展望:智能提速、格局再塑与全球化持续汽车行业2026年策略报告:“智能驾驭,电动未来”加速发展2026汽车行业展望研判分析报告:鏖战升维,破界竞争车百会张永伟:2026中国汽车产业十二大展望2026哈弗市场竞争力分析报告:谁抢了“哈弗H6们”的用户2026年汽车行业十大趋势及投资策略全球汽车产业未来将走向何方?—从能源技术的角度进行分析2026中国及美国汽车后市场概况及展望2026年全球新能源车销量展望2026年汽车行业展望如何展望2026乘用车需求?2025-2026年无人配送车技术应用与趋势洞察蓝皮书2025末端无人配送商用报告2025年中国新能源乘用车消费者大数据洞察白皮书2025年增程汽车深度分析报告:现状、技术路线及产品力总结、展望2025中国汽车全球化战略白皮书(含欧洲、拉美、中东、出海分析)2025年零跑汽车竞争优势、国内外市场销量及未来产品布局分析报告2025汽车辅助驾驶专题报告:辅助驾驶的AI进化论,站在历史转折点2025汽车行业专题报告:VLA和世界模型-通往高阶智能驾驶之路2025自主代客泊车系统预期功能安全测试方法白皮书2025年中国汽车可持续发展蓝皮书:行业挑战与破局之道驶向2035:中国新能源重卡在区域与长途运输场景中的推广潜力研究2025年吉利商用车业务发展战略研究报告(108页完整版)2025智能驾驶行业深度分析:市场、格局、展望2026比亚迪市场竞争力分析报告:吉利与小米谁更能威胁比亚迪2025比亚迪高端化战略:科技安全并举,重塑新能源豪华格局2025全球汽车半导体市场白皮书(一):解析中国汽车半导体崛起2025全球汽车半导体市场白皮书(二):汽车半导体产业深度解析2025中国智驾芯片:L2及以上级别NOA市场竞争格局与供应商解析摩根大通:2025年从芯片到汽车:深入探讨ADAS与Robotaxi报告2025-2029年全球汽车AI芯片市场报告:看懂未来五年格局2025智能驾驶辅助系统发展阶段:AI 智驾2.0,迈向智能涌现2025智驾芯片专题报告:行业现状、发展趋势、竞争格局罗兰贝格:2040年全球汽车市场中国主机厂主导or西方主机厂复苏?罗兰贝格:《汽车行业颠覆性数据探测》产业分化,中国已然独占鳌头2025全球视野电车专题:看比亚迪欧洲,车型与渠道共振全面起势2025中国智能电动车发展趋势洞察报告:“智驾平权”全面启动2026智能汽车行业发展趋势及五年展望:L4 RoboX爆发元年2025乘用车专题:复盘丰田高端化,对比亚迪有何启示2025从海外车企视角看欧洲新能源汽车发展潜力2025-2035年混合动力汽车技术发展与机遇研究报告2025年鸿蒙智行的商业模式及华为五界方向研究报告Robo X的产业趋势、市场空间和产业链拆解华为2025欧洲汽车行业安全与隐私合规遵从指南罗兰贝格:2025年车载智能计算平台,解锁互联服务国际能源署(IEA):2025全球电动车展望报告2025全球汽车供应链核心企业竞争力白皮书2025汽车智能驾驶技术及产业发展白皮书2025智能汽车报告:L3 准入落地,华为ICT 全栈能力分析2025中国汽车出海分国别市场现状挑战与应对策略报告2025汽车安全芯片应用领域白皮书智能汽车全域安全发展白皮书麦肯锡:2025消费者视角下的电动汽车转型普华永道:2030年中国汽车行业趋势展望麦肯锡:2025中国汽车消费者洞察报告德勤:2025全球汽车消费者研究报告麦肯锡:2025消费者视角下的电动汽车转型领克900用户满意度调研报告(完整版)2025问界M9用户画像及满意度报告2025蔚来全新ES8大定用户调研报告2025中国智能底盘技术及产业生态研究报告汽车智能底盘术语和定义:标准解读与实践智能底盘深度感知技术:环境、本体、融合智能网联汽车线控底盘技术:第四章-线控悬架2025网联化汽车娱乐趋势洞察调研报告2025汽车智能制造技术路线图解读2025前三季度汽车市场分析报告2025生成式AI在智能驾驶中的应用白皮书2025全球自动驾驶汽车指南2025末端无人配送商用报告2025年中国汽配行业出海国别机会洞察报告2025中国汽车出海潜在市场研究:西班牙篇2025年中国车企出海白皮书2025汽配品类出海研究报告2025年自动驾驶出行生态报告2025年汽车行业大模型应用研究报告2025年智能网联汽车内生安全技术蓝皮书2025智能汽车行业车载SOC芯片深度报告2025年度国产AI芯片产业白皮书Waymo:自动驾驶路线图智能网联汽车网络技术路线图(2025-2030)节能与新能源汽车技术路线图3.02026年度中国汽车十大技术趋势增程混合动力汽车是过渡还是未来?2025理想汽车核心竞争力剖析报告2025小鹏汽车核心竞争力剖析报告2025小米汽车核心竞争力剖析报告2025华为汽车业务核心竞争力剖析报告2025零跑汽车分析报告2025奇瑞汽车深度报告2025上汽集团深度报告2025吉利汽车:自主车企标杆2025长安汽车:自主优势逐步显现2025现代汽车发布中长期战略2025本田汽车战略规划报告2025大众汽车集团最新业务与战略规划2025大众汽车酷睿程报告2025比亚迪乘用车发展战略研究报告2025年广州国际汽车展览会展后报告2025广州车展智能汽车洞察分析报告2025特斯拉焕新Model Y满意度报告2025车载HUD产业发展趋势报告2026年智能车载光领域十大产业趋势2025年高端座驾市场需求与趋势洞察白皮书2026年全球新能源车销量展望2025中国电动汽车发展前景报告2025年中国乘用车城市NOA产业研究报告2026汽车线控制动EMB市场研究报告

上一篇:
9天狂揽270万新用户!茅台触电创纪录,传统渠道要被革命了?
下一篇:
亚马逊全球称雄却折戟中国:本土化缺失下的战略调整与未来新局
Title