Title
您当前的位置: 首页 > > 文章详细
2025年中国三防手机行业发展历程、产业链、市场规模及未来前景展望:科技发展与户外活动普及,三防手机市场前景广阔[图]
发布时间:2026-01-08

  三防手机行业概述

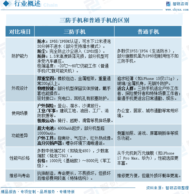
  三防手机就是具有轻微防尘、防震、防水功能的手机,主要针对热爱户外运动的年轻用户。以其专业的防水、防尘和出色的抗摔、抗碾压性能,能够胜任异常恶劣的气候条件和特殊场合的应用。三防手机主要分为户外运动型、军用型和时尚型三类。

  基于国家的三防技术标准,结合市场和客户的实际需求,将三防等级定义为三个等级标准,即初级,中级和高级(专业级)。三个等级定义如下。

  三防手机是专为极端环境设计的通信设备,其核心特征为通过强化机身结构、精密密封工艺及国家认证的防尘、防水与防摔性能。这类产品能够在沙尘、雨水、跌落及碾压等恶劣条件下保持稳定运行,因此深受户外运动爱好者及从事地质勘探、应急救援等特殊行业工作者的青睐。相比之下,普通手机更侧重于满足日常使用需求,致力于在轻薄外观、高性能运算与摄影体验等方面实现突破。

  三防手机行业发展历程

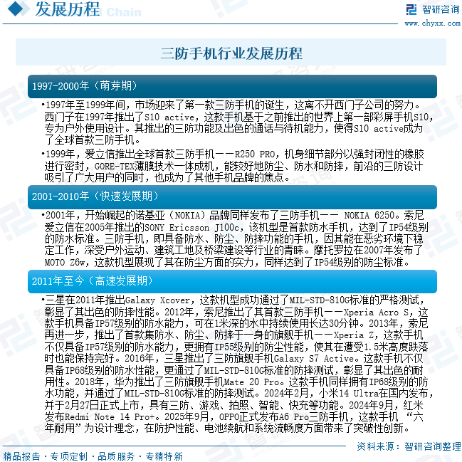
  1997年至1999年间,市场迎来了第一款三防手机的诞生,这离不开西门子公司的努力。西门子在1997年推出了S10 active,这款手机基于之前推出的世界上第一部彩屏手机S10,专为户外使用设计。其推出的三防功能及出色的通话与待机能力,使得S10 active成为了全球首款三防手机。1999年,爱立信推出全球首款三防手机—— R250 PRO,机身细节部分以强封闭性的橡胶进行密封,GORE-TEX 薄膜技术一体成机,能较好地防尘、防水和防摔,前沿的三防设计吸引了广大用户的同时,也成为了其他手机品牌的焦点。2001年,开始崛起的诺基亚(NOKIA)品牌同样发布了三防手机—— NOKIA 6250。索尼爱立信在2005年推出的SONY Ericsson J100c,该机型是首款防水手机,达到了IP54级别的防水标准。三防手机,即具备防水、防尘、防摔功能的手机,因其能在恶劣环境下稳定工作,深受户外运动、建筑工地及桥梁建设等行业的青睐。摩托罗拉在2007年发布了MOTO Z6w,这款机型展现了其在防尘方面的实力,同样达到了IP54级别的防尘标准。

  三星在2011年推出Galaxy Xcover,这款机型成功通过了MIL-STD-810G标准的严格测试,彰显了其出色的防摔性能。2012年,索尼推出了其首款三防手机——Xperia Acro S,这款手机具备IP57级别的防水能力,可在1米深的水中持续使用长达30分钟。2013年,索尼再进一步,推出了首款集防水、防尘、防摔于一身的旗舰手机——Xperia Z,这款手机不仅具备IP57级别的防水能力,更拥有IP55级别的防尘性能,使其在遭受1.5米高度跌落时也能保持完好。2016年,三星推出了三防旗舰手机Galaxy S7 Active。这款手机不仅具备IP68级别的防水性能,更通过了MIL-STD-810G标准的防摔测试,彰显了其出色的耐用性。2018年,华为推出了三防旗舰手机Mate 20 Pro。这款手机同样拥有IP68级别的防水功能,并通过了MIL-STD-810G标准的防摔测试。2024年2月,小米14 Ultra在国内发布,并于2月27日正式上市,具有三防、游戏、拍照、智能、快充等功能。2024年9月,红米发布Redmi Note 14 Pro+。2025年9月,OPPO正式发布A6 Pro三防手机,这款手机以“六年耐用”为设计理念,在防护性能、电池续航和系统流畅度方面带来了突破性创新。

  三防手机行业产业链

  三防手机产业链上游为原材料、零部件及组件,其中,原材料包括防水胶、防尘网、防摔材料等;零部件包括屏幕、电池、摄像头、芯片、光学模组等;组件包括电池盖、屏幕框、按键等。产业链中游为三防手机的生产制造环节。产业链下游为三防手机的销售渠道和售后服务,销售渠道包括线上电商平台、线下实体店等;售后服务包括三防手机的维修、保养、退换货等。

  芯片作为三防手机的核心控制中枢,主要负责整机的运算处理、功能调度与系统控制。它不仅是实现通信连接、数据计算和多媒体处理的硬件基础,更通过精准的功耗管理与指令分配,协调屏幕显示、电池续航、传感器响应及三防系统(如密封检测、压力平衡)的协同运作,确保设备在极端环境下仍能保持稳定性能与高效响应。2022年受去库存周期影响,中国芯片产量下降至3241.9亿块,同比下降9.8%。2023年以来,全球半导体市场开始复苏,需求量增加,推动了我国芯片产量的增长。与此同时,华为Mate60系列手机和我国新能源汽车产销量的增加,也为我国芯片产量的上升提供了强大的推动力。2023年中国芯片产量同比增长21.74%至3946.78亿块。2025年以来,随着全球终端消费市场出现回暖,芯片行业景气度明显回升,前三季度,中国芯片产量为3818.9亿块,同比增长21%。未来,随着芯片行业技术迭代加速与产能持续释放,三防手机行业将获得更强大的核心硬件支撑,推动产品在极端环境适应性、智能处理能力与综合可靠性方面实现全面提升。

  相关报告:智研咨询发布的《中国三防手机行业市场分析研究及产业需求研判报告》

  三防手机行业发展现状

  随着科技发展及户外活动普及,具备防水、防尘、防震功能的三防手机日益受到关注。三防手机凭借在恶劣环境下的卓越耐受性,成为户外探险、工程施工、应急救援乃至军事行动等场景中的理想通信工具。在户外探险与运动领域,例如登山、潜水、越野骑行中,三防手机能够应对雨水、泥沙、跌落等挑战,确保通信和导航功能不中断。在工业与建筑行业,工人经常面临粉尘、潮湿或高处坠物的环境,三防手机的耐用性可减少设备损坏频率,提高工作效率与安全性。此外,在应急救援、军事应用和公共安全部门,三防手机常用于极端条件下的通信协调,其具备可靠性和额外功能,如夜视或远程通信。甚至在日常使用中,部分用户出于耐用性考虑选择三防手机,以避免意外跌落或液体泼溅造成的损失。近年来,受户外运动、工业巡检及应急救援等领域对高可靠性通信设备需求增长的推动,中国三防手机行业规模持续扩大。数据显示,2024年中国三防手机行业市场规模为138亿元,同比增长15%。未来,随着极端环境作业需求的进一步扩展,以及军事、户外探险与应急救援等多领域应用的深度融合,预计2025年中国三防手机行业市场规模将增长至180亿元。

  三防手机行业企业格局和重点企业分析

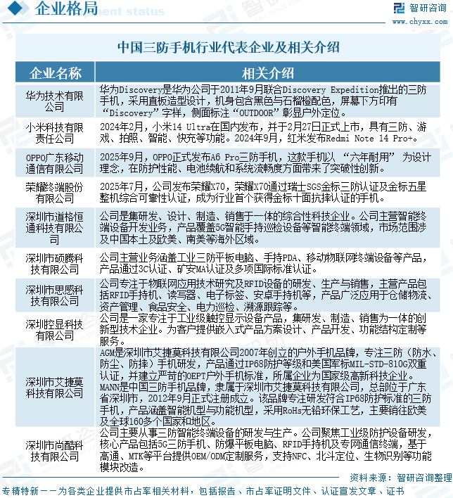
  中国三防手机行业呈现多元化竞争格局,消费电子品牌与专业制造商形成差异化发展路径。华为、小米等企业凭借技术整合能力将三防功能融入主流机型,拓展大众市场边界;而道格恒通、硕腾科技等专业厂商则深耕工业防护、户外作业等垂直领域,以专业定制构筑技术壁垒。当前,中国三防手机行业代表企业包括华为技术有限公司、小米科技有限责任公司、OPPO广东移动通信有限公司、荣耀终端股份有限公司、深圳市道格恒通科技有限公司、深圳市硕腾科技有限公司、深圳市思感科技有限公司、深圳控显科技有限公司、深圳市艾捷莫科技有限公司、深圳市尚酷科技有限公司等。

  1、华为技术有限公司

  华为技术有限公司是全球领先的信息与通信技术(ICT)解决方案供应商,主要包括运营商网络、企业解决方案、华为终端、手机、华为云、汽车终端、互联网、支付等多个业务。近年来,华为相继发布三防手机,2011年9月,华为Discovery是华为公司联合Discovery Expedition推出的三防手机,采用直板造型设计,机身包含黑色与石榴橙配色,屏幕下方印有“Discovery”字样,侧面标注“OUTDOOR”彰显户外定位。华为G350是华为于2013年夏季推出的三防智能手机,售价998元。具备IP68级防尘防水民用最高标准(1.5米水深浸泡30分钟)及防震功能。2018年10月,华为推出了三防旗舰手机Mate 20 Pro。这款手机同样拥有IP68级别的防水功能,并通过了MIL-STD-810G标准的防摔测试。2024年11月,华为正式发布了年度旗舰手机——HUAWEI Mate 70 Pro。华为Mate 70 Pro在其他方面也表现出色。它具备IP68级别的三防标准,能够防尘防水,让你在各种恶劣环境下都能放心使用。HUAWEI Mate 70 Pro优享版是华为于2025年3月5日推出的高端智能手机。同时,华为Mate 70 Pro优享版支持三防标准IP68,能够有效抵御水和尘。

  2、小米集团

  小米集团成立于2010年4月,2018年7月9日在香港联交所主板上市,是一家以创新驱动的全球化科技企业。公司以智能手机为核心业务,连续多年稳居全球前三,并构建了覆盖智能硬件、IoT(物联网)平台及互联网服务的生态体系。小米核心业务共分四大块,智能手机业务、loT与生活消费产品、互联网服务、高科技电动汽车业务、其他产品。从经营情况来看,2025年上半年,小米集团营业收入为2272.49亿元,同比增长38.23%。小米也经营三防手机,2024年2月22日,小米14 Ultra在国内发布,并于2月27日正式上市,具有三防、游戏、拍照、智能、快充等功能。2024年9月26日,红米发布Redmi Note 14 Pro+,主打耐摔,防尘防水三防。2025年8月21日,REDMI Note 15系列发布。其中,Note 15 Pro+暴力防水+抗摔。

  三防手机行业发展趋势

  1、技术升级

  未来,三防手机的技术升级将超越传统的军规防护标准,向材料科学与精密工程的深度融合方向发展。机身将采用高性能复合材料和特种合金,通过一体化成型技术彻底消除结构性弱点。在密封工艺上,将引入新型纳米涂层与分子级粘合技术,实现更高等级的防尘防水,同时保持接口的开放性与易用性。核心硬件将普遍具备宽温域工作能力,确保在极寒、酷热等极端环境下性能稳定。此外,低功耗技术与新型电池材料的结合,将使设备在恶劣工况下的续航能力得到数量级提升,满足长时间野外作业的需求。

  2、场景拓展

  三防手机的应用场景将从当前的工业、应急救援等核心垂直领域,向更广阔的泛户外与大众生活场景系统化扩张。一方面,产品将针对徒步、攀岩、潜水等专业户外运动进行深度定制,集成高度计、潜水模式、卫星通讯等专属功能。另一方面,将衍生出符合日常通勤审美的坚固型手机系列,满足建筑、物流、安保等职业人群的工作与生活双重需求。随着数字经济的发展,三防设备还将成为智慧城市、能源巡检、无人区作业等物联网关键节点的可靠数据采集与通信终端,实现从个人工具到产业基础设施的角色跃升。

  3、用户体验优化

  用户体验的优化将致力于打破“坚固等于笨重难用”的刻板印象,实现防护性与智能便捷的统一。操作系统将针对户外强光、湿手、戴手套等复杂交互场景进行深度优化,提供可定制的巨幕UI和高灵敏度触控模式。AI技术的引入将使设备具备场景感知能力,能自动识别登山、涉水等状态并切换相应模式,主动提供安全预警与环境数据。通过构建专属应用生态,设备将无缝整合户外导航、紧急求救、健康监测等服务,从单一的通话工具转变为用户在极端环境中的全能型数字伙伴。

  ●以上数据及信息可参考智研咨询(www.chyxx.com)发布的《中国三防手机行业市场分析研究及产业需求研判报告》。

  ●您可以关注【智研咨询】公众号,每天及时掌握更多行业动态。

上一篇:
猫虎狗的下乡轮胎大战
下一篇:
被比亚迪“退货”的沛城科技IPO,实控人向老员工“慷慨” 赠股
Title