Title
您当前的位置: 首页 > > 文章详细
这家信托被告了
发布时间:2025-12-16

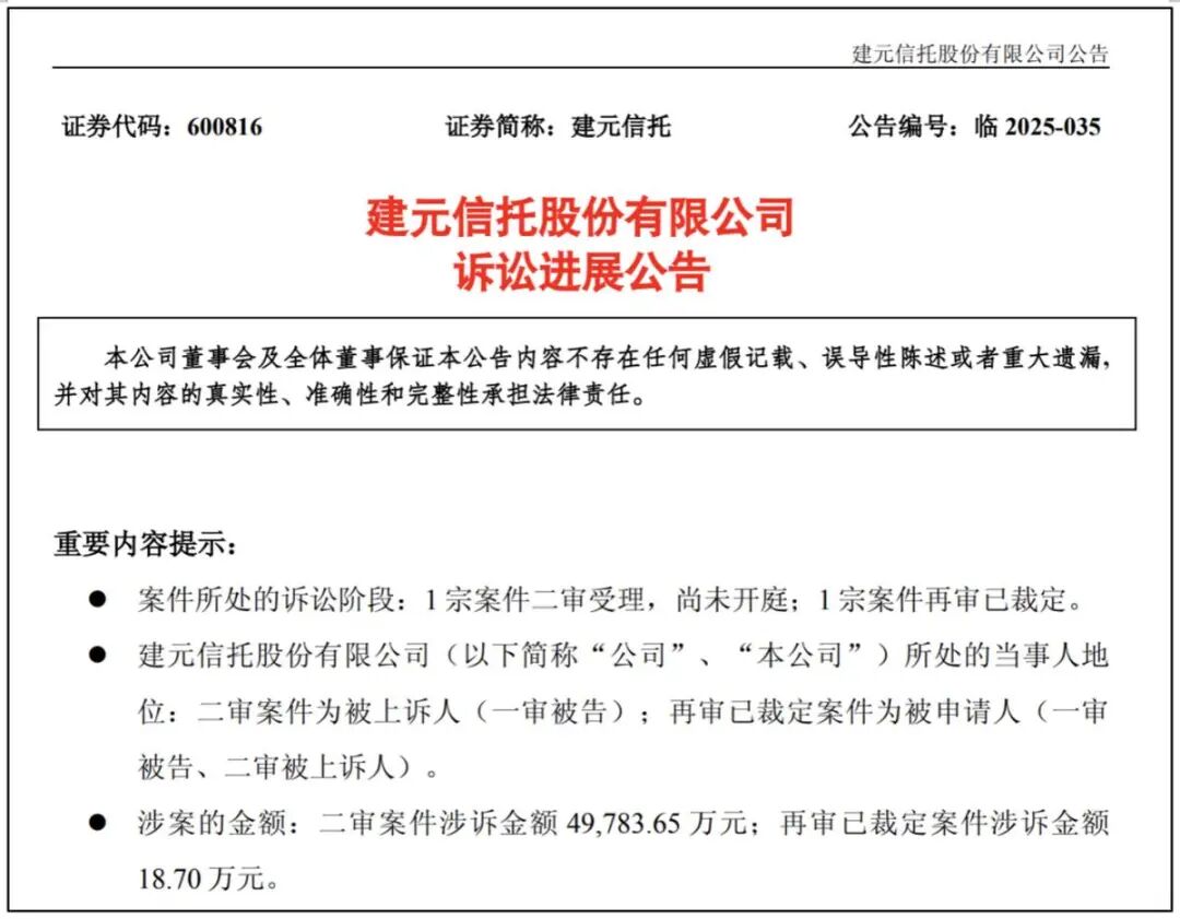
  12月13日, 建元信托股份有限公司 (以下简称“建元信托”、“被告”)发布诉讼进展公告称,其与 三峡资本控股有限责任公司 (以下简称“三峡资本”、“原告”)的涉诉案件一审判决后后者提请上诉,目前二审尚未开庭。

  2017年10月16日,原被告双方签订了《信托受益权转让协议》,约定原告于转让日向被告转让原告享有的5亿元信托资金所对应的信托受益权,被告应当向原告支付信托受益权转让价款。但是,被告未能按照《转让协议》的约定及时足额支付转让价款,仍有3.90亿元尚未支付。

  2020年2月21日, 北京市第一中级人民法院 向建元信托(原名“安信信托”)出具了《应诉通知书》,涉诉金额4.98亿元。

  上诉过程中,三峡资本的主要诉讼请求为:安信信托向三峡资本支付信托受益权转让价款3.90亿元;安信信托向三峡资本支付违约金暂计8329.65万元;安信信托向三峡资本支付自 2018年12月31日起至实际付清全部信托受益权转让价款之日止的信托收益暂计2053.50万元;安信信托向三峡资本支付原告因本案支出的费用暂计400.50万元;本案诉讼费由安信信托承担。

  后该案件移送 上海金融法院 处理,建元信托于2025年8月27日收到 上海金融法院 送达的《民事判决书》,判决被告建元信托应于判决生效之日起十日内赔偿原告三峡资本1.55亿元,并驳回原告三峡资本其余诉讼请求。

  因不服上述判决,三峡资本提起上诉,请求撤销《民事判决书》判决。目前,二审案件尚未开庭,暂无法判断相关诉讼对公司本期利润或者期后利润的影响,公司将依据法律规定程序,积极行使诉讼权利;再审已裁定案件,对公司本期利润或者期后利润等未产生影响。

  业绩方面,10底,建元信托披露2025年第三季度报告。2025年1-9月,公司实现归母净利润5157万元,同比增长24.25%;归母扣非净利润14291万元,同比增长1.39%。截至2025年9月末,公司归母净资产139亿元,较2024年末增长1.34%。

  信托业务方面,建元信托紧密围绕“受托服务为创新发力点,资管财富双轮驱动”的业务策略,充分发挥自身资源及团队优势,精准发力重点业务,积极探索信托新模式。在资产服务信托方面,公司继续以服务实体经济为导向,快速复制成熟业务模式,推进落地多笔企业破产服务信托,业内影响力明显提升;创新服务类型,成功落地首单资产证券化服务信托、家族信托业务,专业能力得到市场认可。在资产管理信托方面,公司加速推进标品转型,发行多笔固定收益类、权益类资管产品,积极参与基建类REITs、股权项目,为地方实体经济输血赋能,进一步完善了多元化主动管理资管产品线;同时,不断加大同业协同合作,新增落地多家金融机构准入,开发首单保险资管机构定制化业务,稳步推进多元金融生态建设。在公益慈善信托方面,今年以来,公司重点聚焦教育、帮困等公益事业。

  2025年1-9月,建元信托新增设立信托项目175个,对应新增信托规模2508亿元;其中第三季度新增设立信托项目58个,对应新增信托规模1364亿元。截至2025年9月底,公司受托管理信托规模4759亿元,较6月末增加1380亿元。

  固有业务方面,建元信托不断丰富投资组合类别,积极构建更加多元、科学的资产配置体系,稳健提升固有投资收益。2025年1-9月,公司实现利息收入5324万元,投资收益27356万元。

  股权结构的重构是建元信托治理革新的起点。作为由多家上海地方国企集团等联合组建的投资平台,上海砥安自身“无控股股东、无实际控制人”的特性,彻底改变了此前民营控股时期“一人独大”的治理结构,确保了建元信托法人治理的独立性与规范性。定增募资不仅使公司注册资本跃升至98.44亿元,位居行业前列,更充实了资本金,将归母净资产从2022年末最低1.53亿元拉升至2023年末的130.90亿元,为公司重新出发奠定了坚实的资本基础。这笔巨额资金的注入,相当于国资体系为化解安信信托风险直接输血。

  股权变更过程中,建元信托作为上市公司需要严格履行信息披露义务,确保信披真实、准确、完整、公平。过程中,公司强化舆情收集和研判,积极回应市场关切,维护中小投资者利益。截至2025年6月,前十大流通股东中,上海砥安、 中国信托业保障基金有限责任公司 、 中国银行 等国有股东合计持股比例近70%,为公司后续健康稳健发展奠定了股权基础。

  2025年3月3日,建元信托在风险处置相关领域的专业能力迎来重要印证:公司凭借卓越的综合实力及创新服务方案,从15家参与现场述标的信托机构中脱颖而出,成功中标 红星美凯龙 控股集团有限公司重整案信托机构受托人。作为国内家居零售行业龙头企业, 红星美凯龙 重整案涉及庞大资产规模、复杂债权人结构及众多利益相关方,对信托机构的专业水平、资源整合能力提出极高要求。建元信托最终凭借强大的资源导入能力、专业团队保障、高效现场服务安排、丰富的企业破产服务信托经验、优秀的不良资产处置能力及完善的信息系统,赢得各方信赖。此次中标不仅是市场对公司综合实力的广泛认可,更是对其在企业破产服务、风险处置领域专业能力的有力印证,标志着公司在该领域实现重要突破。

上一篇:
武汉:以食安赋能消费升级与社会治理
下一篇:
《大行》中银国际降小米(01810.HK)目标价至56.21元 智能手机及IoT传统业务前景担忧已反映
Title