Title
您当前的位置: 首页 > > 文章详细
从IPO辅导到借壳:乐其电商拟通过普路通实现A股上市
发布时间:2025-12-06

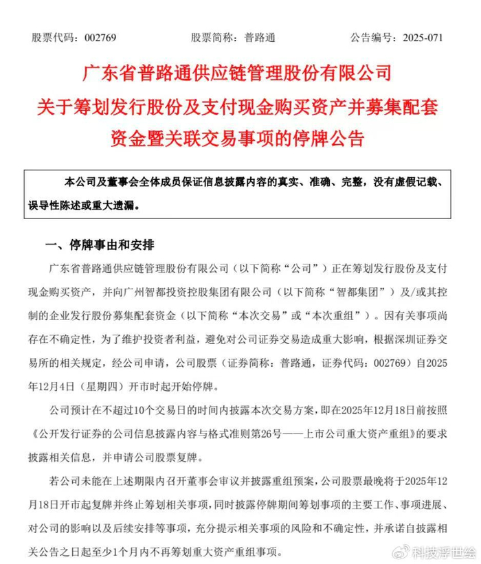
  2025年12月3日晚间,深交所上市公司普路通(002769.SZ)发布公告,正在筹划发行股份及支付现金购买乐其集团(Leqee Group Limited)的控制权。

  若这一交易若成功实施,将意味着乐其集团这家知名的品牌电商服务商通过被国资控股的上市公司并购,实现登陆A股市场的计划。根据公告及公开资料,乐其集团成立于2018年,注册于开曼群岛,是一家专注于品牌数字及电商服务的综合性企业,业务覆盖国内及跨境各大电商平台。其核心的电商运营服务板块涵盖天猫、京东、抖音等主流平台的店铺运营、渠道管理及品牌孵化,服务范围包括美妆、母婴、食品等多个品类。此次并非乐其相关企业首次尝试对接资本市场。资料显示,其关联公司深圳市乐其网络科技有限公司(乐其电商)早在2020年便已完成上市辅导,计划冲刺IPO。此外,作为交易的另一方,普路通的身份转变是理解本次交易的关键背景。作为为一家供应链管理服务企业,普路通自2021年起拓展至新能源领域,目前主营业务涵盖供应链管理、光伏能源服务及储能生态运营等。关键转折点发生在2024年3月,普路通控股股东变更为广东省绿色投资运营有限公司,实际控制人相应变更为广州市花都区国有资产监督管理局(花都区国资委)。自此,普路通成为一家由广东地方国资控制的上市公司。其国资股东智都集团是一家综合性城市资产运营平台,资产总规模超过200亿元。普路通在2025年半年报中表示,国资股东为公司提供了丰富的优质资源,并通过战略协同与资源赋能为公司发展注入动力。根据公告,本次交易为跨境并购,普路通计划在购买资产的同时,向控股股东智都集团或其控制的企业发行股份募集配套资金。交易目前尚处于筹划阶段,具体方案仍在论证中。公司股票已于12月4日起停牌,预计在10个交易日内披露方案,若未能如期披露,股票将于12月18日复牌并终止筹划。值得一提的是,有消息称,最近乐其内部正在进行员工股权分配激励计划。

上一篇:
“华发”商标荣膺湾高赛银奖 | 会员
下一篇:
66亿!原恒大超级总部,被银行买了
Title