Title
您当前的位置: 首页 > > 文章详细
宇树科技突发,在上市关键时刻突遭专利诉讼狙击!注册资金仅有55万元的神秘公司出手,A股人形机器人第一股花落谁家?
发布时间:2025-08-25

  8月25日消息宇树科技突发,在上市的关键时刻遭到专利诉讼狙击!

  资料显示,近日杭州露韦美日化有限公司与宇树科技相关侵害发明专利权纠纷的诉讼案件公开。具体来看,露韦美起诉宇树科技,相关案由为侵害发明专利权纠纷,将于明日(8月26日)在杭州市中级人民法院开庭审理。

  知识产权信息显示,杭州露韦美已经申请“一种电子狗”和“一种会议同声智能系统”专利,其中“一种电子狗”专利已获授权。至于此次发明专利权究竟是涉及哪项专利,暂时还未知晓。

  杭州露韦美颇为低调和神秘,注册资金仅有55万元,工商信息显示,杭州露韦美日化有限公司成立于2005年6月,法定代表人为周建军,经营范围包括食品互联网销售、农副产品销售、日用百货销售等,由周建军、徐燕共同持股。

  

  

  A股多次发生竞争对手通过专利诉讼狙击IPO的情况

  值得注意的是,目前正是宇树科技上市的关键时刻,而此次专利诉讼狙击是否会对其上市造成影响,仍然是个“定时炸弹”。

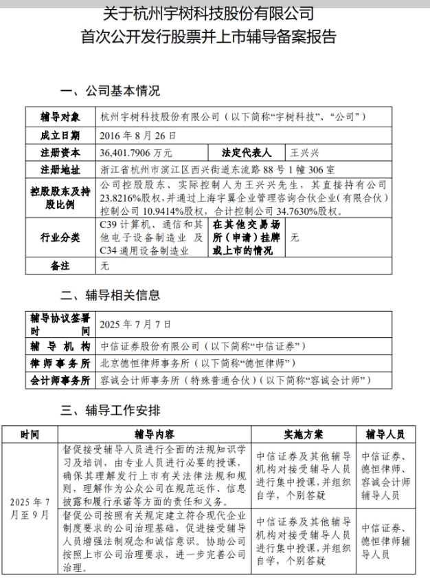
  证监会官网显示,宇树科技已开启上市辅导,由中信证券担任辅导机构。辅导备案报告显示,宇树科技控股股东、实际控制人为王兴兴,王兴兴直接持有公司23.8216%股权,并通过上海宇翼企业管理咨询合伙企业(有限合伙)控制公司10.9414%股权,合计控制公司34.7630%股权。

  

  根据辅导工作安排,2025年8月至9月,中信证券将督促公司形成明确的业务发展目标和未来发展计划,并制定可行的募集资金投向及其他投资项目的规划;2025年10月至12月,对公司是否达到发行上市条件进行综合评估,协助公司按相关规定准备首次公开发行股票并上市申请文件。

  在A股过往中,曾多次发生竞争对手通过专利诉讼狙击IPO的情况。

  2023年5月22日,电池隔膜龙头恩捷股份公告称,子公司向金力股份提起诉讼,认为后者侵犯其三项核心专利,合计涉案金额达7000万元。当时金力股份正筹备上市,彼时因深度绑定比亚迪,成为隔膜领域增速亮眼的“黑马”

  新能源巨头宁德时代曾四次“狙击”海辰储能上市,7月29日晚,据《晚点》援引两位知情人士的消息称,海辰储能总裁办主任、工程部负责人冯登科因涉嫌侵犯商业秘密,上周被福建宁德市警方依法采取强制措施。此事系宁德时代主动报案,宁德时代已收集完整证据交由公安机关。今年3月25日,海辰储能向港交所递交上市申请,目前正处于上市聆讯的关键阶段。

  此外宁德时代已就专利侵权、不正当竞争等因素,起诉过包括塔菲尔新能源、中创新航、蜂巢能源在内的多家同行企业

  已经完成股份制改造

  5月29日,杭州宇树科技有限公司向合作伙伴发布通知称,因公司发展需要,宇树科技即日起名称变更为杭州宇树科技股份有限公司。届时,原公司所有业务由“新公司名称”继续经营,原公司签订的所有合同继续有效。宇树科技名称由杭州宇树科技有限公司变为杭州宇树科技股份有限公司,意味着宇树科技已经完成股份制改造,股份制的优势在于拓宽融资渠道、规范治理结构、提升品牌形象、增强股权流动性以及优化法律责任形式。

  彼时对此业内人士猜测,宇树科技这一举动或在为启动上市做准备,不过对此宇树科技表示目前没有更多消息可对外发布。如今看,当时的市场猜测并非空穴来风。

  宇树科技机器人在2025春晚爆火

  公开资料显示,宇树科技2016年成立于浙江杭州,是一家专注于消费级、行业级高性能通用足式/人形机器人及灵巧机械臂的自主研发、生产和销售。公司是国家高新技术企业,曾荣获专精特新“小巨人”等称号。该公司创始人及法定代表人均为王兴兴。截至目前,王兴兴持有该公司26.9673%的股份,也是该公司第一大股东。2025年春晚,张艺谋导演再次邀请宇树科技的人形机器人H1参与春晚节目《秧 BOT》的表演。当晚,《秧 BOT》节目一经播出,立刻引发了全国观众的热议。

  实际上,宇树科技的早期优势领域为四足机器人(俗称“机器狗”),早在2021年就登上过春晚。截至2024年,其全球市占率已经高达70%(按销量,高工机器人统计)。

  值得注意的是,今年2月17日,在民营企业座谈会上,作为90后企业家的王兴兴坐在企业家代表的第一排并发言,身旁则是曾毓群、马云、任正非、王传福、雷军、马化腾等商业大佬。

  在6月份举行的夏季达沃斯论坛上,王兴兴提到,宇树科技年度营收已超10亿元。他同时表示,2016年宇树科技成立时公司只有1个人,目前公司有约1000人。“公司近年来的快速发展得益于市场对具身智能行业的关注度提升。”王兴兴表示,机器人领域已成为全球除人工智能以外最受瞩目的行业,这构成了推动企业发展的根本动力。

  7月15日,宇树科技创始王兴兴在国新办发布会上表示,“公司去年发布了G1这款人形机器人,发布以后,在全球范围内受到大家的广泛关注,大家也愿意采购我们的机器人,今年出货量相对去年有明显增长。不单是我们公司,对整个机器人行业来说,今年上半年的增长速度非常快,科技发展趋势非常明显。我对民营经济发展充满了信心,因为有很好的政策、很好的土壤,这让大家有更多的信心投入研发、投入生产,做出更多面向未来的新产品、新技术。”

  目前,宇树科技已推出H1/G1/R1三类人形机器人产品型号,实现四足机器人与人形机器人的量产出货量全球第一,其明星产品Unitree Go1四足机器人累计出货量超5万台,占据全球消费级四足式机器人市场60%以上份额。

  人形机器人第一股竞争白热化

  值得注意的是,目前A股人形机器人第一股竞争十分激烈。

  7月8日晚间,上纬新材公告称,上海智元新创技术有限公司(及其核心团队共同出资设立的持股平台——上海智元恒岳科技合伙企业(有限合伙),拟至少收购上纬新材合计63.62%股份。资料显示,智元新创为智元机器人运营主体。

  智元机器人成立于2023年2月,由“华为天才少年”稚晖君创办,是人形机器人头部公司,此前公开估值已达150亿元。其构建了机器人“本体+AI”全栈技术,具备核心零部件自研及整机集成和制造能力,并自主训练具身基座大模型。目前拥有远征、精灵、灵犀三大机器人家族,产品覆盖交互服务、工业智造、商业物流及科研教育等多种商用场景。

  针对是否是借壳上市,智元机器人相关负责人曾表示,本次是通过“协议转让+要约收购”方式来收购上市公司的控股权,并不构成重组上市或是借壳上市。

  但是,资本市场仍认为智元机器人存在资本运作的可能,为此上纬新材遭到资金爆炒,成为今年首只10倍涨幅个股。

上一篇:
《大行》美银证券上调洛钼(03993.HK)盈测 目标价升至12元 对铜价持正面观点
下一篇:
开滦集团召开群众工作经验交流会
Title