Title
您当前的位置: 首页 > > 文章详细
【湛江湾实验室专场】广湛合作海洋经济应用场景供需对接与路演活动邀您参与!
发布时间:2026-01-06

  发布日期:2026-01-07 浏览次数: -

  为贯彻落实《国务院办公厅关于加快场景培育和开放推动新场景大规模应用的实施意见》《广东省加快应用场景创新推动产业科技互促双强行动方案》等有关部署,持续深化广湛合作海洋经济应用场景创新相关工作,加快海洋经济场景培育和开放、推动新场景大规模应用,现定于2026年1月13日在湛江举办场景供需对接会,推动海洋经济领域供需精准匹配、资源高效整合,促进技术成果转化与产业深度融合,助力广湛两地海洋经济高质量协同发展。诚邀各海洋装备防腐涂料及材料、无人化海上装备、海洋生物制造技术等相关企业参会!

  活动时间及地点

  时间

  2026年1月13日(星期二)9:30-15:30

  地点

  湛江湾实验室(广东省湛江市坡头区龙头镇龙湾路9号)

  广州市-湛江市产业转移合作园(广东省湛江市雷州市裕廊路9号)

  会议议程

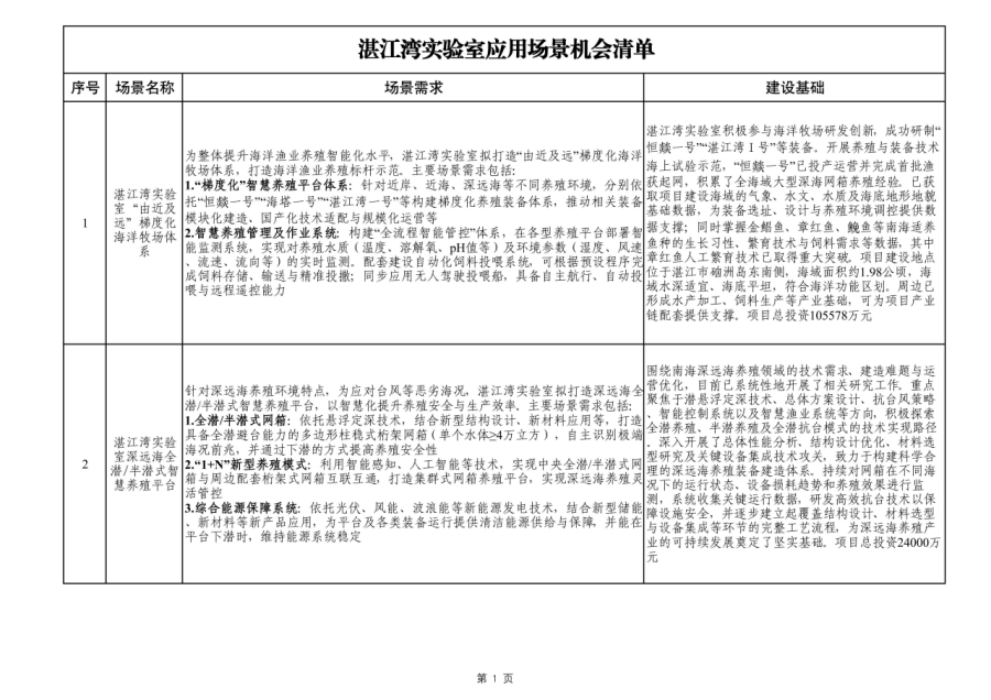
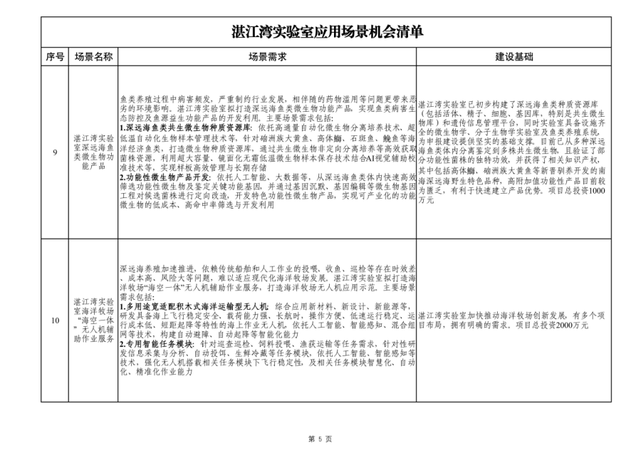
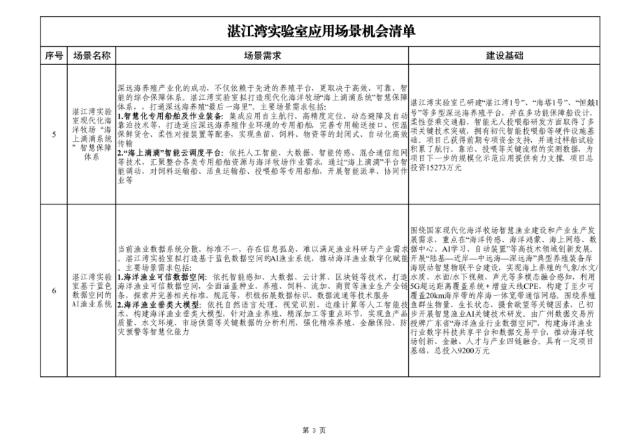
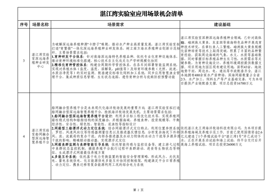
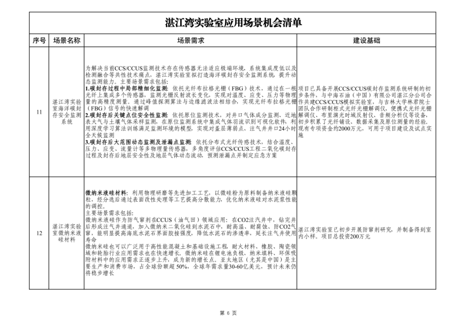
  湛江湾实验室应用场景机会清单

  广湛园介绍

  在省委、省政府推动产业有序转移,促进区域协调发展的重大战略部署下,2023年底,广州市、湛江市凭借深厚合作基础与坚实产业根基,精心选址湛江奋勇高新区,携手共建广州市一湛江市产业转移合作园(以下简称"广湛园"),共筑产业协作高质量发展平台。2024年1月,广湛园管委会正式成立,并与湛江奋勇高新区管委会实行一体化运作模式。在此模式下,广州市派出专业团队,全面牵头负责园区的开发建设、运营管理以及招商引资等核心工作;依托灵活机制与广州对口帮扶优势,确保落户企业享有与广州同等优质高效便捷的服务。

  广湛园规划面积50.16平方公里(约7.5万亩),是集国家新型工业化产业示范基地、湛江临港经济区、广东省重点承接产业有序转移主平台、广东奋勇东盟产业园、湛江大型产业集聚区、高新技术产业开发区六大战略定位于一体的现代产业园区,着力构建以新材料、智能电子、生命健康、高端装备为核心,以生产性服务业为支撑的"两优两新一服务"现代化产业体系。

  目前,已落户世界500强瑞士西卡集团、东岛新能源、南国药业、宏旺储存芯片、橙子自动化和华科创智等一批专精特新企业。

  湛江湾实验室介绍

  南方海洋科学与工程广东省实验室(湛江)(简称“湛江湾实验室”)是省委、省政府第二批启动建设的广东省实验室之一,于2018年11月14日获批建设,是粤西地区首个获批设立的省实验室。以湛江市政府作为建设主体,依托中国船舶集团有限公司、中国海洋石油集团有限公司、广东海洋大学、广东医科大学、岭南师范学院等单位共同建设的事业单位。实验室位于湛江市坡头区龙王湾畔,规划建设用地2000亩,其中一期于2020年10月开工建设,2023年6月落成启用,建设用地约460多亩,总建筑面积18.07万平方米。

  湛江湾实验室紧紧围绕国家海洋强国发展战略和“加快湛江建设省域副中心城市、打造现代化沿海经济带重要发展极”目标,立足湛江、服务海洋,面向产业、面向市场,聚焦海洋装备、海洋能源、海洋生物三大领域,重点主攻现代化海洋牧场-深远海养殖技术与装备、碳捕集利用与封存(CCUS)、红树林种养耦合、湛江蚝全产业链培育等研究方向,布局系列科研平台,聚集各类高端人才,开展科技攻关和产业孵化,聚力打造湛江海洋科技整合平台,锻造南海科技栋梁,争取成为国家技术创新中心,成为战略科技力量。

  近年来,湛江湾实验室在推进现代海上牧场建设领域成效显著,自主研发设计的“湛江湾1号”“湾区伶仃号”“海塔1号”等,形成了覆盖全海域的完整养殖装备体系,同时持续推进海洋牧场全链条技术集成,在深远海优质鱼种育繁推、智慧渔业、养殖鱼类精深加工等领域进行全链条创新,推动传统渔业向信息化、智能化、现代化转型升级。

  参会报名方式

  扫描以上二维码即可报名

  本次活动包食宿

  机不可失,时不再来,

  赶快扫码报名吧!

上一篇:
先行示范!这些国家项目锻造出西宁经验
下一篇:
攻坚破局高血压治疗,上海医药1类创新药司妥吉仑获批上市
Title