Title
您当前的位置: 首页 > 百强动态 > 文章详细
湖南-贵州电力灵活互济工程湘黔背靠背换流站直流主设备及GIS设备专项招标
发布时间:2026-01-14

  1月13日,湖南-贵州电力灵活互济工程湘黔背靠背换流站直流主设备及GIS设备专项招标。

  为保障湖南-贵州电力灵活互济工程湘黔背靠背换流站的工程进度,现组织开展相关直流主设备和GIS设备的采购工作,包括柔直变压器、柔性直流换流阀及其附属设备、桥臂电抗器、穿墙套管、柔性直流换流站用避雷器、直流隔离开关及接地开关、电流测量装置、电压测量装置、直流控制保护、500kV全封闭组合开关电器(GIS)等10项物资。

  详情如下:

  湖南-贵州电力灵活互济工程湘黔背靠背换流站直流主设备及GIS设备专项招标项目招标公告

  (项目编号:CG2700022002235439)

  1.招标条件

  湖南-贵州电力灵活互济工程湘黔背靠背换流站直流主设备及GIS设备专项招标项目,招标人为中国南方电网有限责任公司,项目资金来自自筹资金,出资比例为100%,资金已落实。该项目已具备招标条件,现对本项目进行公开招标。

  2.项目概况和招标范围

  2.1项目概述:为保障湖南-贵州电力灵活互济工程湘黔背靠背换流站的工程进度,现组织开展相关直流主设备和GIS设备的采购工作,包括柔直变压器、柔性直流换流阀及其附属设备、桥臂电抗器、穿墙套管、柔性直流换流站用避雷器、直流隔离开关及接地开关、电流测量装置、电压测量装置、直流控制保护、500kV全封闭组合开关电器(GIS)等10项物资。

  2.2招标范围:本次招标范围包括柔直变压器、柔性直流换流阀及其附属设备、桥臂电抗器、穿墙套管、柔性直流换流站用避雷器、直流隔离开关及接地开关、电流测量装置、电压测量装置、直流控制保护、500kV全封闭组合开关电器(GIS)共10个标的,需求单位为超高压公司。2.3招标项目所在地区:贵州。

  2.4资格审查方式:资格后审

  2.5招标分类:专项。

  2.6标的清单及分包情况:

  说明:

  1.本项目(换流变除外)报价均为货到现场价格,所有设备(除换流变)均为指定地点车板交货。换流变(含附件)为工厂车板交货。

  2.各标的的报价详见分项价格表。保证金按标的收取,金额见下表:

  2.7 本项目采用融资租赁合同的物资如下:

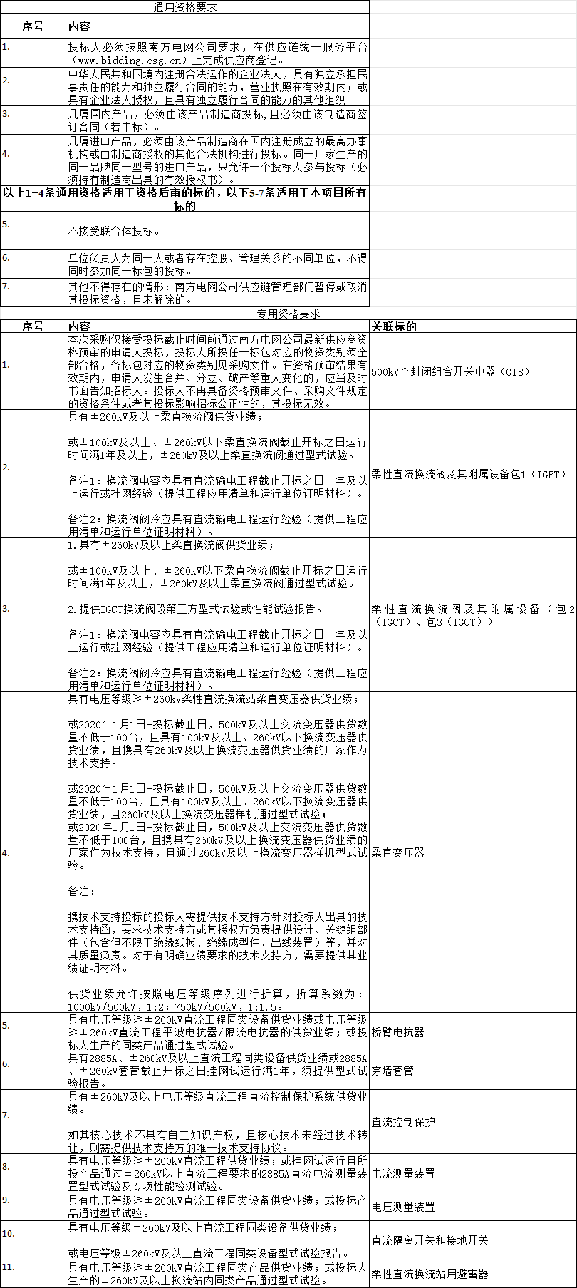
  3.投标人资格要求

  备注:

  业绩数量和时间以合同为准。每份业绩证明材料包括中标公告或中标通知书(如有),合同首页、采购内容页、盖章签字页和发票(每份合同上传金额最大的1-3张发票)等。未按要求提供或发票与合同对应关系明显不合理的,视为无效业绩。

  3.3物资品类评价对应目录和取分规则如下:

上一篇:
信用债:12月信用利差全线走扩
下一篇:
四川国资国企综合研究优秀课题成果和法治建设优秀调研成果公布
Title