Title
您当前的位置: 首页 > 百强企业动态 > 文章详细
13名委托人联名寄信:要求召开受益人大会!
发布时间:2026-02-27

  近日,有委托人向信托圈内人称,13名合计持有国投泰康信托鸿鹄7号集合资金信托计划(下称“鸿鹄 7 号”)超10%受益权份额的委托人,向国投泰康信托有限公司正式提交《信托受益人大会申请报告》,提请召开受益人大会,审议底层资产信息披露、更换受托人、终止信托计划等核心事项。

  该产品原定存续期24个月,截至目前已逾期超2年,已累计向分配本金42.8%,成为存量地产信托风险处置领域的典型案例。

  01

  逾期2年多兑付本金42.8%

  据信托圈内人此前报道《突发!某央企信托江苏常州项目延期!》,鸿鹄7号总规模4.855亿,基准投资门槛收益7.5%,浮动收益部分70%归信托公司,30%归投资人,期限不超过24个月,于2021年11月26日正式成立。资金用于实缴项目公司常州英茂置业有限公司的注册资本、增加项目公司资本公积,并持有项目公司50%股权。从资金投向看,鸿鹄7号是一款房地产纯股权项目,项下标的项目为常州市东城金茂悦。

  因底层项目销售回款不及预期,该产品于2023年11月26日原定到期日自动进入延长期,截至2026年1月,产品已累计运行49个月,逾期时长超24个月。

  根据国投泰康信托2026年2月26日披露的月度管理报告,截至报告期末,底层标的项目东城金茂悦已完成全部楼栋竣工交付,不动产权证、用地规划许可证、工程规划许可证、施工许可证及全部预售证照齐全。

  在受托人持续督促下,项目公司于2026年2月11日向双方股东回流部分盈余资金,受托人在收到该部分资金后,已根据信托合同约定,向本信托计划全体受益人进行分配,详见2026年2月已发布的《期间临时信托利益分配公告》。截至本报告出具之日,信托计划累计向全体受益人分配信托利益约2.08亿元,约占信托计划总规模的42.8%。

  针对产品管理及履职情况,国投泰康信托在2026年2月发布报告中披露,2026年1月期间,受托人已多次赴标的项目开展现场巡检,参加项目周度例会及营销例会,与项目管理团队沟通运营及销售策略,持续督促项目方优化营销方案、加快销售回款。报告同时明确,自产品2023年11月进入延长期后,受托人已暂停计提并收取延期期间的信托报酬;公司以固有资金认购的产品份额,与其他委托人适用一致的定价标准、分配顺序及分配比例,不存在差异化利益安排。

  公开财务数据显示,国投泰康信托有限公司控股股东为国投资本股份有限公司,第二大股东为泰康保险集团股份有限公司。国投资本 2025 年度经营数据显示,2025 年国投泰康信托实现营业收入9.49亿元,同比下降 35.25%;实现净利润3.97亿元,同比下降 44.27%,业绩已连续多年出现下滑。

  市场数据显示,鸿鹄7号底层项目所在的常州市,2026年1月新建商品住宅新增销售面积环比下降38%、同比下降16%,销售均价环比下降 10%、同比下降 7%,区域房地产市场成交规模出现明显回落,对项目去化及回款形成持续压力。

  02

  13名委托人联名要求召开受益人大会

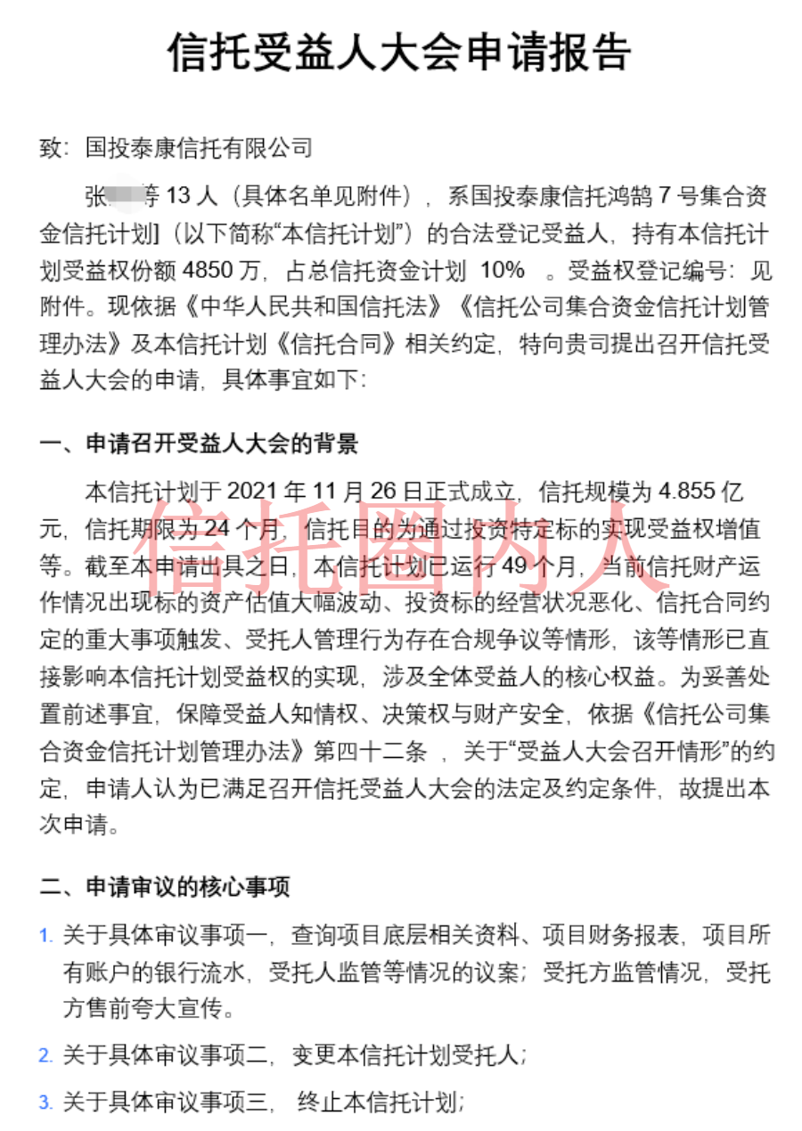
  另外,在2026年2月初,13名受益人向国投泰康信托寄送了《信托受益人大会申请报告》,要求召开信托公司组织召开受益人大会。

  据本次提交的申请报告显示,本次申请人为鸿鹄7号13名合法登记受益人,合计持有受益权份额4850万元,占产品总规模的10%,符合《信托公司集合资金信托计划管理办法》规定的受益人大会提议门槛。

  申请人提出,产品当前已出现标的资产估值大幅波动、投资标的经营状况恶化、信托合同约定重大事项触发、受托人管理行为存在合规争议等情形,已满足召开受益人大会的法定及约定条件。

  本次申请提请审议的核心事项包括三项:一是核查披露项目底层相关资料、财务报表、全部账户银行流水及受托人监管履职情况,核实售前宣传相关事项;二是审议变更产品受托人;三是审议终止本信托计划。

  根据《信托公司集合资金信托计划管理办法》相关规定,单独或合计持有信托计划 10%以上受益权份额的受益人,有权提议召开受益人大会。但是,本次申请已达到法定提议门槛,后续大会能否顺利召开、相关审议事项能否通过,仍需按照法律法规及信托合同约定履行相应表决程序。其中,更换受托人、终止信托计划等重大事项,需满足法定的表决权比例要求方可生效。

  本次事件同时引发行业对存量地产信托风险处置与受益人权益保护的关注。信托圈内人认为,在房地产市场持续调整的背景下,存量地产信托的风险处置仍面临较大挑战,信托公司需严格履行受托人义务,保障信息披露的及时性、完整性与透明度,同时需进一步完善受益人大会机制,畅通投资者合法维权渠道,推动信托风险市场化、法治化处置。

上一篇:
福城网评丨以19条“真招”赋能,激活高质量发展新动能
下一篇:
中煤集团闯入“发电央企”之列
Title