Title
您当前的位置: 首页 > > 文章详细
索赔2.25亿!上市公司起诉前员工等侵犯技术秘密,此前已判刑
发布时间:2026-04-21

  近日,科创板上市公司江苏天奈科技股份有限公司(证券代码:688116,以下简称"天奈科技")发布公告称,公司以侵害技术秘密纠纷为由,将三名前员工及山东长信化学科技股份有限公司等三家企业诉至江苏省高级人民法院,索赔金额高达2.25亿元。该案案号为(2026)苏民初2号,目前已立案受理,但尚未开庭审理。这是继天赐材料起诉12方、索赔14.7亿元之后,电池新能源赛道又一起备受瞩目的技术秘密纠纷案。

  此次案件的原被告企业均为各自细分行业龙头。

  原告天奈科技成立于2011年,主要从事纳米级碳材料的研发、生产和销售,产品包括碳纳米管粉体、碳纳米管导电浆料等,主要应用于锂电池领域。据高工锂电统计分析,公司2024年碳纳米管导电浆料出货量占中国市场份额的53.2%,稳居行业第一。公司主要客户覆盖宁德时代、比亚迪、亿纬锂能、欣旺达等头部锂电池生产商。在固态电池领域,公司碳纳米管供货量占据市场绝大部分份额,并向海外多家固态电池厂商提供相关产品。

  被告山东长信化学成立于2009年,是全国最大的NMP(N-甲基吡咯烷酮)生产企业,同时涉足碳纳米管导电浆料和碳纳米管粉体的研发和生产。

  长信化学曾于2023年冲刺上交所主板IPO,后因主动撤回而终止。长信化学在2023公开的招股说明书(申报稿)中曾披露,“2021年开始,为更好的服务锂电池行业客户,立足于公司NMP业务、技术储备和客户资源,公司启动了碳纳米管业务,并布局碳纳米管粉体和导电浆料的生产。目前公司的碳纳米管导电浆料已实现小批量生产和销售,部分锂电客户正在进行产品验证和测试,未来将实现大批量供货。”

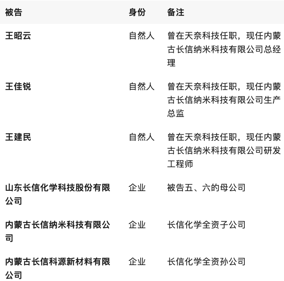
  值得注意的是,三名自然人被告均曾在天奈科技任职,其中王昭云担任总经理、王佳锐担任生产总监、王建民担任研发工程师,且均曾在天奈科技任职,掌握公司核心技术秘密并负有保密义务:

  据公开信息,王昭云曾在山东长信化学递交的招股书中被列为“其他三名核心技术人员”之一,履历显示其于2015-2018年期间曾在天奈科技任职,后分别担任内蒙古长信纳米科技有限公司经理及山东长信化学股东。

  图片来源:长信化学招股说明书(申报稿,2023)

  值得关注的是,法院此前已就本案涉及的刑事部分作出(2024)苏1191刑初177号刑事判决,认定三名自然人被告构成侵犯商业秘密罪,分别判处三人三年六个月到三年九个月不等的有期徒刑,并处罚金。

  本案涉及的技术秘密为天奈科技自主研发形成的碳纳米管催化剂制备配方和工艺。

  天奈科技主要从事纳米级碳材料的研发、生产和销售,主要产品包括碳纳米管粉体、碳纳米管导电浆料以及碳纳米管导电母粒,广泛应用于锂电池、导电塑料等领域,最终应用在新能源汽车、3C产品、储能电池等产品中。

  公司投入了大量资金及人力从事碳纳米管催化剂的技术研发及升级改造工作,并将该技术作为核心技术秘密加以保护,采取了具体的保密措施。

  公司认为上述被告涉嫌侵犯其技术秘密,违反《中华人民共和国反不正当竞争法》的规定。特别注意的是,本次天奈科技的诉讼请求包含了5倍惩罚性赔偿,具体包括:

  停止侵权:判令长信化学及其子公司、孙公司停止使用涉案商业秘密技术,停止生产、销售、许诺销售、出口使用涉案商业秘密制得的相关产品;

  经济赔偿:六被告共同赔偿经济损失3742.4万元;

  惩罚性赔偿:六被告承担惩罚性赔偿1.8712亿元(按原告损失的5倍计算);

  合理费用:六被告共同承担维权合理费用30万元。

  合计索赔金额:2.24844亿元(约2.25亿元)。

  本案的一大法律看点在于惩罚性赔偿的适用。根据《中华人民共和国反不正当竞争法》第十七条第三款规定,恶意实施侵犯商业秘密行为,情节严重的,可以在按照上述方法确定数额的一倍以上五倍以下确定赔偿数额。

上一篇:
资本赋能再加码高端涂层材料,慧谷新材从“中国标杆”迈向全球功能性材料引领者
下一篇:
京能集团打造一流综合建设服务商
Title