Title
您当前的位置: 首页 > > 文章详细
拼多多单笔罚款15亿!电商老板炸锅了:你的店铺流水现在是“裸奔”状态!
发布时间:2026-04-20

  七家电商平台

  幽灵外卖

  罚35.97亿元

  你点的是幽灵外卖吗?

  事情起因:

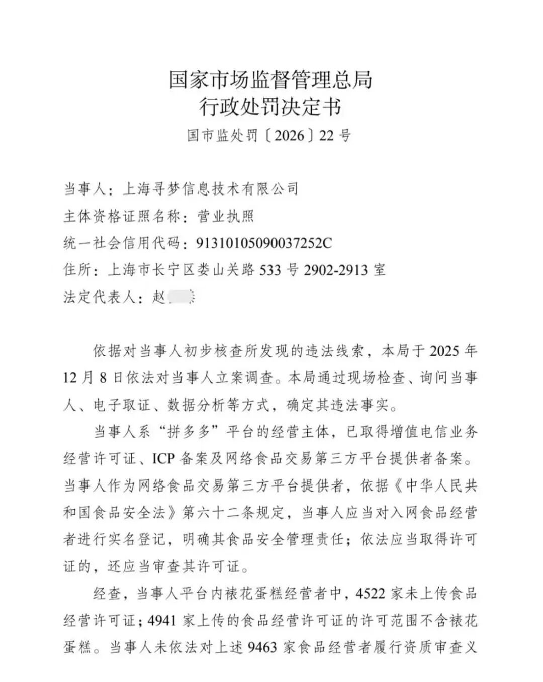
  近日,市场监管总局重磅出击,开出中国食品安全史上单笔金额最高罚单:

  主流电商及外卖平台合计被罚没 35.97亿元!

  其中,拼多多单笔罚没高达15.22亿元,成为7家平台中“含金量”最重的一家。

  不少电商、外卖商家还在抱着侥幸心理:

  “这是平台的事,我只是个开店的,这和我有什么关系?

  大错特错!

  这张15亿罚单,不是终点,而是监管+税务全面联网、电商合规进入强监管时代的最强信号弹。

  现在的真相是:

  平台交易数据、税务系统、市场监管数据已经彻底打通闭环。

  你在店铺的每一笔订单、每一笔收款、甚至用私账收的现金,现在在系统里就是裸奔,全透明、可穿透、自动预警。

  作为深耕重庆本地的专业财税服务商,今天我们针对拼多多15亿罚单背后的商机与风险,专门给重庆所有电商、个人店、个体户讲透,建议立刻收藏细看!

  01

  拼多多被罚15亿,到底罚出了什么?

  我们看到了三个针对商家的硬核信号:

  1.平台义务转嫁,个人店“持证上岗”成刚需

  拼多多因审核义务缺位,导致上万家蛋糕店无证、超范围经营,最终被重罚。

  这对商家的直接后果是:

  平台的责任现在要商家来扛了。

  拼多多已经率先强制管控:个人店如果年交易额达到监管红线,平台会直接弹窗/站内信通知你办理营业执照。

  不配合?直接限制流量、下架商品,甚至封店。

  接下来,淘宝、抖音、美团等所有平台都会同步执行,这个政策不是谣言,是落地的。

  2.数据全面穿透,流水再也“藏不住”

  15亿罚单的背后,是大数据稽查能力的全面升级:

  交易透明化:平台每一笔真实流水,实时同步税务;

  申报自动预警:如果你申报的收入和平台实际流水对不上,系统自动亮红灯;

  私账/分店穿透:用个人微信、支付宝收货款,或者拆分成多个小店避税,大数据能一眼穿透。

  以前靠“少报、瞒报”过日子的时代,彻底结束了。

  3. 10万元红线,这是你的“生死线”

  《电子商务法》规定得非常清楚,这根红线你必须踩准:

  年交易额≤ 10万元:依法无需登记,安心做小本;

  年交易额> 10万元:必须办理营业执照+税务登记,否则属于无证无照经营!

  一旦触碰红线,后果很严重,依据《市场主体登记管理条例》第四十三条:

  没收全部违法所得;拒不改正的,罚款1万-10万元;情节严重的,直接关停店铺并罚款10万-50万元。

  重点提醒:

  比起几万块的罚款,“没收违法所得”才是最致命的。辛辛苦苦赚的流水,一夜之间化为乌有,得不偿失!

  02

  商家保命指南:如何应对这波监管风暴?

  面对拼多多15亿罚单的震慑,商家与其慌,不如早做布局:

  01

  立即核查流水线

  算算自己店铺年流水是否接近10万?

  如果超过,立刻去办理个体户营业执照。

  在重庆,办理个体户门槛低、税负低,不仅能解决合规问题,还能享受月销10万内免增值税的红利。

  02

  公私账户,彻底分家

  立刻停止用个人微信、支付宝收取店铺货款!

  金税四期下,个人卡年流水超过一定额度就是重点监控对象。

  公私不分,等于把自己送到稽查台上。

  03

  用好重庆本地优惠

  引领科技未来,从来不是一句空泛的口号,而是用创新打破边界、用技术回应需求的坚定实践。每一次技术突破,都在为未来生活搭建更智能、更便捷的框架。

  合规不等于多交税!

  重庆对小微企业、个体户有极大的扶持政策:

  月销≤ 10万,增值税免征;

  年利润≤ 200万,个人所得税减半征收;

  部分园区还支持核定征收,税负极低。

  合规,才是重庆电商2026年最大的红利!

上一篇:
立讯精密打开业绩增长新通道,苹果营收占比降至56.7%
下一篇:
词元调用量三个月增长40%以上,2026年3月日均超140万亿
Title