Title
您当前的位置: 首页 > > 文章详细
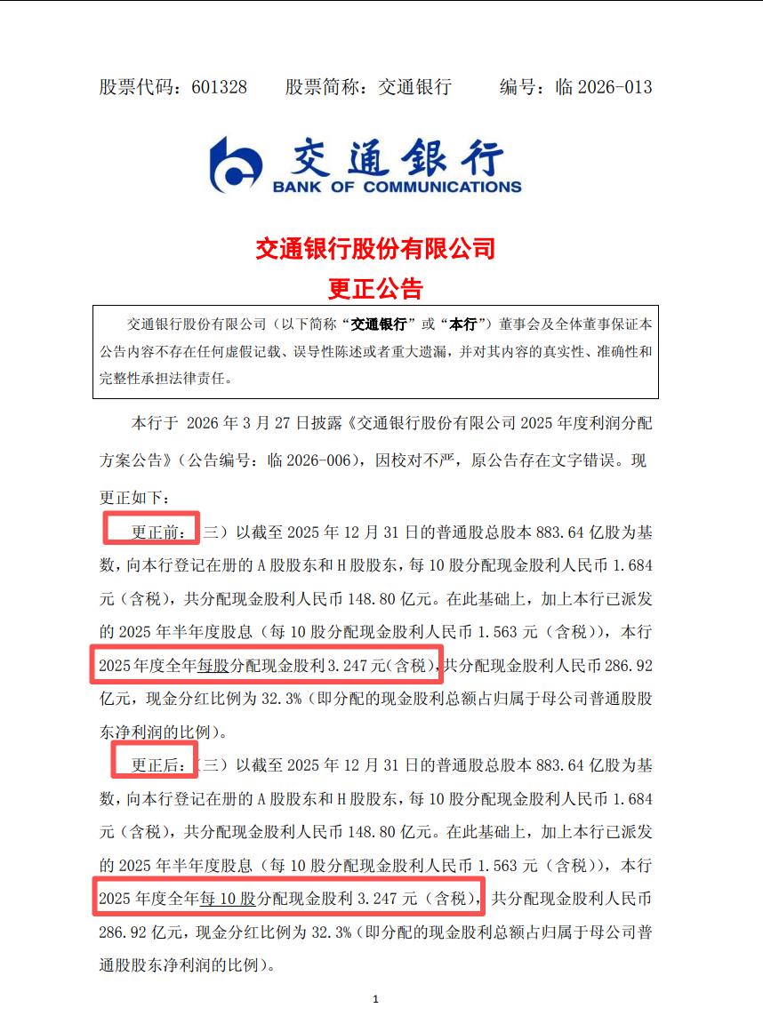
国有大行交通银行,一字之差,虚增分红2582亿元
发布时间:2026-04-20

  2026年银行年报季,交通银行、光大银行、招商银行接连爆出重大信披错误,呈现“错漏频发、低级失误集中”的特点。交通银行(国有大行,601328):一字之差,虚增分红2582亿元

  时间:2026年3月27日

  错误:2025年分红公告将“每10股派3.247元”误写为“每股派3.247元”。

  影响:分红总额从286亿元暴增至2869亿元,虚增2582亿元,相当于该行2025年净利润的1.5倍。

  更正:当日紧急补发更正公告,股价应声回落。

上一篇:
投诉:苏州象屿天誉东方交房严重货不对版
下一篇:
阿里巴巴4月22日将发布AI新动向
Title