Title
您当前的位置: 首页 > > 文章详细
宁德时代257亿减持,为何掐在A股博弈震荡的当下?
发布时间:2026-04-19

  当A股市场还在为地缘局势的复杂博弈、指数的持续震荡纠结时,创业板龙头的宁德时代一则257.6亿元的大额减持公告,如投入湖面的巨石,瞬间激起千层浪。

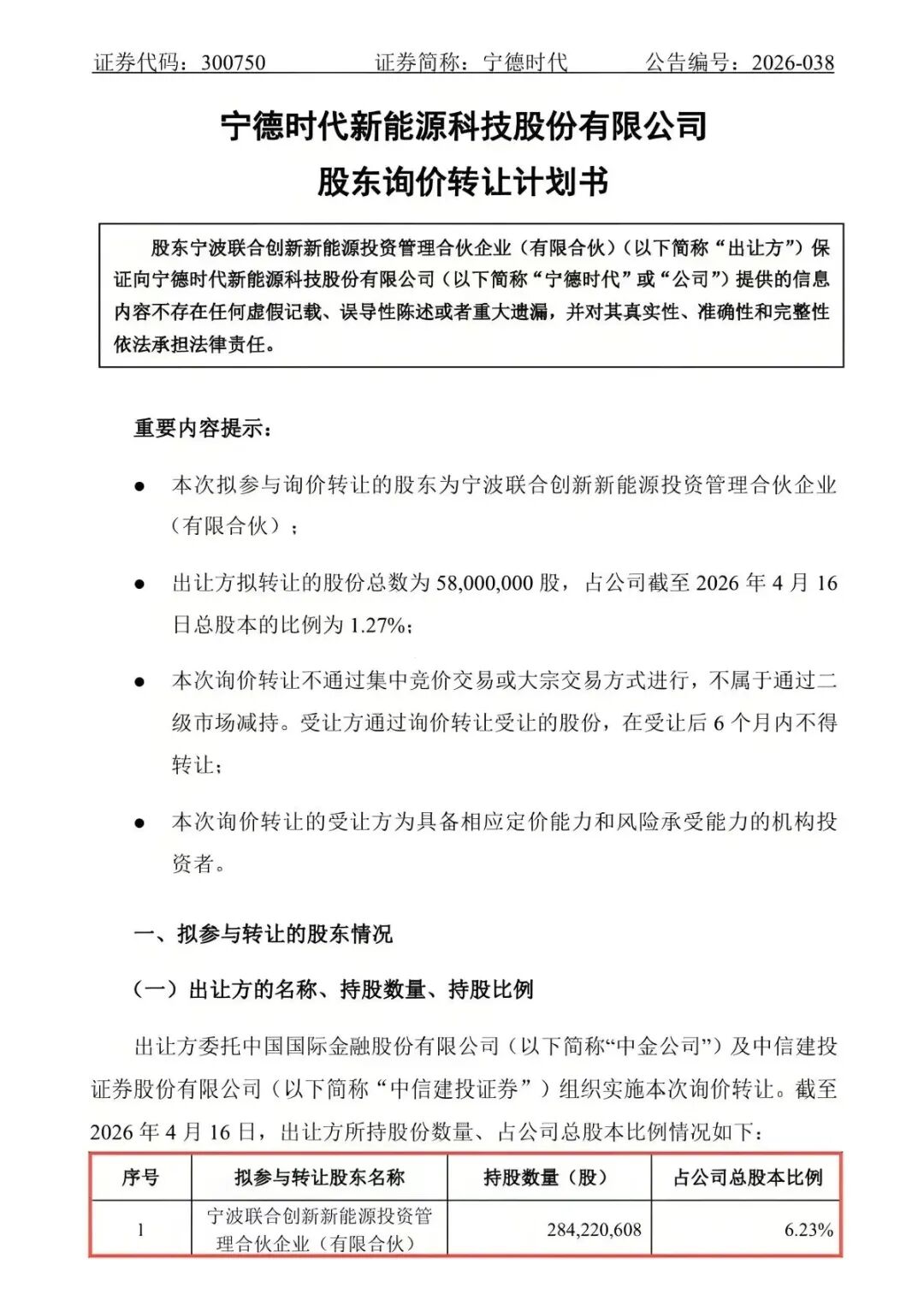
  4月17日,宁德时代发布公告称,公司第四大股东宁波联合创新拟通过询价转让方式减持5800万股公司股份,占总股本的1.27%。

  如,下图(图片来自公告)。

  按当日收盘价444.2元计算,此次减持套现金额高达257.6亿元,不仅刷新了A股单笔减持纪录,更让本就处于弱势波动中的市场,再次感受到了来自核心龙头的压力。

  一、是“突发砸盘”?还是合规操作?

  减持主体与方式决定了其“攻击性”有限。

  宁波联合创新作为宁德时代的早期财务投资者,持有公司6.23%股份,此次减持并非直接在二级市场抛售,而是选择了询价转让这一相对温和的方式。

  所谓询价转让,简单说就是大股东先向机构投资者发出邀约,双方协商确定转让价格后,完成股份交割。而机构受让这批股份后,需锁定6个月才能再次卖出。

  这意味着,此次减持不会直接对盘中股价造成“砸盘式”冲击,更多是影响市场情绪与中长期预期,而非短期的资金面剧烈波动。

  但想要说明的是,这次减持时机的敏感才是市场情绪发酵的核心。

  减持公告发布前一日,4月16日,宁德时代股价一度创下460元的历史新高,公司总市值逼近2.07万亿元。短短24小时后,便发布天量减持公告,这种“高位套现”的节奏,难免让市场产生“精准收割”的观感。

  毕竟,在A股投资者的普遍认知里,龙头企业的一举一动都带有风向标意义,如此巧合的时间节点,很容易被解读为“内部股东对当前估值的认可程度”。

  当然,其合规性是符合的。

  从公告流程到减持方式,宁波联合创新的操作完全符合A股监管规则:提前发布详细的减持公告,明确减持数量、比例、方式,询价转让也是监管层允许的正规减持渠道之一。

  二、股东为何要减持?

  抛开市场情绪,宁波联合创新选择此时减持,核心原因看过去也是符合财务投资者的常规诉求。

  第一,早期投资的退出周期已到。

  宁波联合创新作为宁德时代上市前便入局的投资者,持有股份十余年。

  对于财务投资者而言,陪伴企业从初创到行业龙头的成长过程后,在估值达到历史高位时选择退出,是实现投资收益最大化的必然选择。

  与其继续持有股份等待不确定的未来,不如在当前高点兑现账面收益,完成投资闭环。

  第二,自身资金需求的合理安排。

  公告中明确提及“自身资金需求”,这是大股东减持的通用且合理的理由。

  对于这类机构投资者而言,减持所得资金可用于补充流动性、布局其他优质项目,或是进行多元化的资产配置。毕竟,宁德时代的股份虽优质,但也存在估值波动的风险,提前套现回笼现金,是对自身资产结构的优化。

  第三,股价高位的套现窗口期已出现。

  4月16日的历史新高,意味着宁德时代的估值已达到近期乃至历史的峰值。

  对于股东而言,这个位置是减持的“黄金窗口期”——既能卖出更高的价格,也能吸引更多机构承接筹码。

  一旦后续股价出现回调,减持的收益空间会大幅压缩,承接的机构也会减少。

  三、减持对大A的冲击有多大?

  当前的A股市场,本就处于多重压力之下:地缘局势的反复震荡,让市场风险偏好持续走低;深指一路下行,投资者信心本就脆弱;新能源、科技等核心板块的估值波动,也让市场对龙头企业的一举一动格外敏感。

  一)情绪冲击远大于资金冲击,压制创业板与新能源板块

  一方面,龙头标杆效应放大了市场恐慌。

  宁德时代是创业板权重第一的公司,更是新能源产业链的核心龙头。它的一举一动,不仅影响创业板指的走势,更会带动锂电池、储能、新能源汽车等整个产业链的情绪。

  减持公告发布后,4月18日宁德时代股价下跌2.15%,看似幅度不大,但背后的信号意义极强:连早期股东都在高位套现,是不是意味着当前估值已经见顶?

  这种疑问会迅速蔓延至整个新能源板块,导致相关个股跟风走弱,进而拖累创业板指数继续承压。

  另一方面,弱势市场下的“放大效应”显著。

  在A股整体处于震荡下跌、投资者风险偏好较低的环境中,一点点负面消息都可能被无限放大。万亿级龙头的大额减持,会强化市场“头部企业开始套现”的悲观预期,让本就谨慎的资金更加谨慎,甚至引发跟风抛售。

  尤其是在地缘局势复杂、资金面相对紧张的当下,市场缺乏足够的承接力来消化这种大额减持消息,情绪面的压制会更明显。

  但必须明确的是,由于此次减持采用的是询价转让,且锁定6个月,不会出现“集中抛售”的情况,因此不太会引发股价的暴跌、跌停等极端走势。

  二)中性偏利好,是市场估值回归理性的必经过程

  从长期视角来看,这场减持对市场与企业本身,也有一定的积极意义。

  第一,有利于股权结构的优化。

  早期财务投资者的退出,会带来新的机构投资者承接筹码。

  新的机构通常更注重企业的中长期基本面与成长逻辑,相比早期的财务投资者,其持股周期可能更长,能优化公司的股权结构,提升筹码的稳定性。

  第二,是估值理性回归的正常过程。

  任何企业的估值都不可能一直处于历史高位,随着企业规模扩大、成长速度放缓,估值中枢必然会逐步下移。

  早期股东的减持,本质上是对当前估值的一次“市场检验”——通过筹码交换,让股价逐步回归与基本面匹配的水平,避免估值泡沫的持续积累。这对企业的长期健康发展,以及A股市场的价值回归,是有些和益处的。

  第三,倒逼企业聚焦基本面,拒绝“估值泡沫”。

  减持消息会让宁德时代管理层与投资者更加关注公司的核心竞争力:电池技术的迭代、产能的利用率、海外市场的拓展、成本控制能力等。

  所以,持续夯实基本面,才能在估值回调的过程中,重新获得市场的认可,支撑股价的长期稳定。

  四、减持“好”与“坏”,放在当下市场中该如何看待?

  综合来看,宁德时代此次257亿减持,在短期与长期、情绪与基本面之间,存在着明显的“双面性”,所以也需要理性地加以区分,避免非黑即白的判断。

  一)不好的地方:短期情绪承压,加剧市场震荡

  1,短期压制市场情绪

  在A股弱势、深指下行的背景下,龙头大额减持会放大悲观预期,导致创业板、新能源板块短期走弱,拖累大盘整体走势。

  2,强化投资者的“减持恐慌”

  市场会担心宁德时代的减持成为“开端”,进而引发其他龙头企业的跟风减持,进一步压缩市场资金的空间。

  3,影响新能源板块的估值逻辑

  宁德时代的估值波动,会直接影响整个锂电池、储能赛道的估值体系,导致板块内个股的估值重估,短期波动加剧。

  二)好的地方:长期中性偏利,推动市场与企业回归理性

  1,优化股权结构,提升筹码稳定性

  早期财务投资者退出,新机构承接,有利于公司长期治理与筹码稳定。

  2,倒逼企业聚焦基本面,拒绝泡沫

  减持消息会促使企业更加重视核心竞争力,避免因估值虚高而忽视经营本质。

  3,推动A股估值体系理性回归

  龙头企业的正常减持,是市场去泡沫化的一部分,有利于A股逐步回归“价值投资”的本质,减少投机氛围。

  4,规范市场减持行为

  此次减持完全合规、信息透明,相比暗地减持、违规减持,这种明牌操作反而有利于维护市场秩序,保护中小投资者的知情权。

  五、去看本质,比纠结数字更重要

  说到底,宁德时代此次257亿的减持,本质上就是一场“高位套现”的资本动作。它既不是公司经营出了问题,也不是对市场的“背叛”,只是早期股东在估值峰值期的理性选择。

  放在当前A股波动、地缘复杂的环境中,不必过度放大它的负面情绪影响——毕竟,询价转让的方式已经缓冲了短期冲击,基本面扎实的宁德时代也不会因一次减持就改变成长逻辑。同时,也不能忽视它带来的积极意义:推动市场估值理性回归,倒逼企业聚焦核心竞争力。

  对于投资者而言,与其纠结“减持好不好”,不如回归宁德时代的基本面本身:电池技术的迭代速度能否持续领先?产能利用率能否维持高位?海外市场的拓展能否取得突破?这些才是决定公司长期价值的核心因素。

上一篇:
奥比中光2025年报:摘“U”里程碑,国内机器人业务翻倍增长
下一篇:
摩根大通将渝农商行A股评级上调至超配
Title