Title
您当前的位置: 首页 > > 文章详细
拼多多15亿行政处罚决定书的逐条解读:对利润的影响微不足道,对商誉影响深远
发布时间:2026-04-18

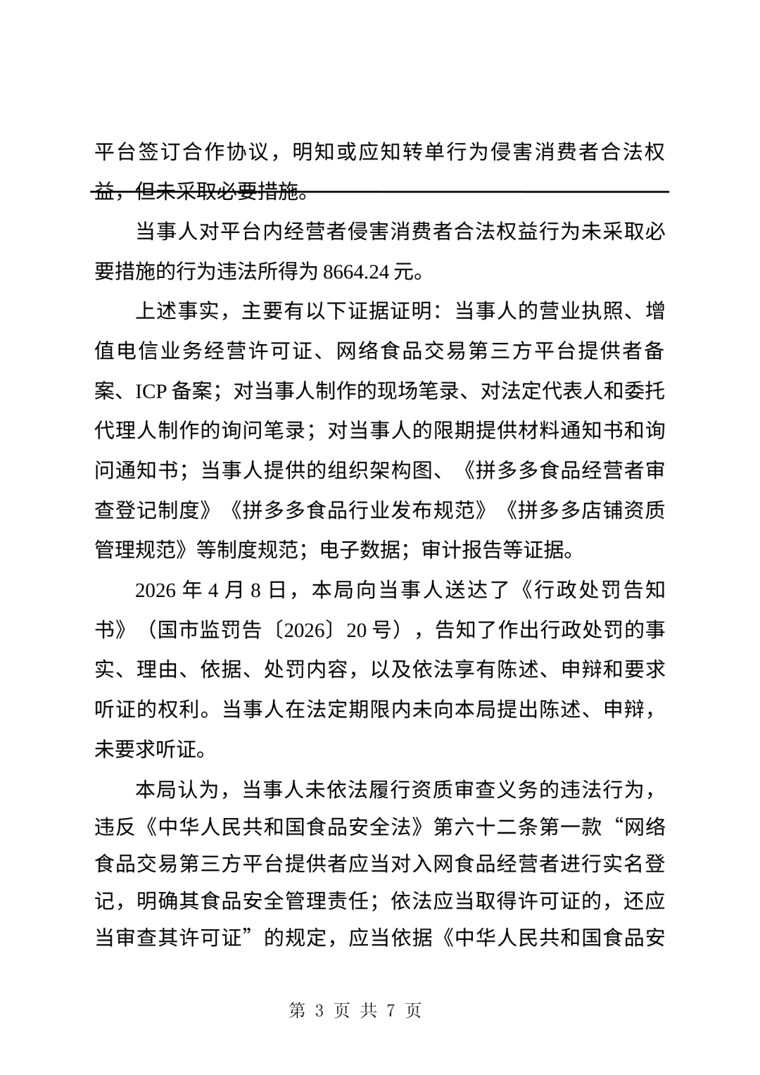
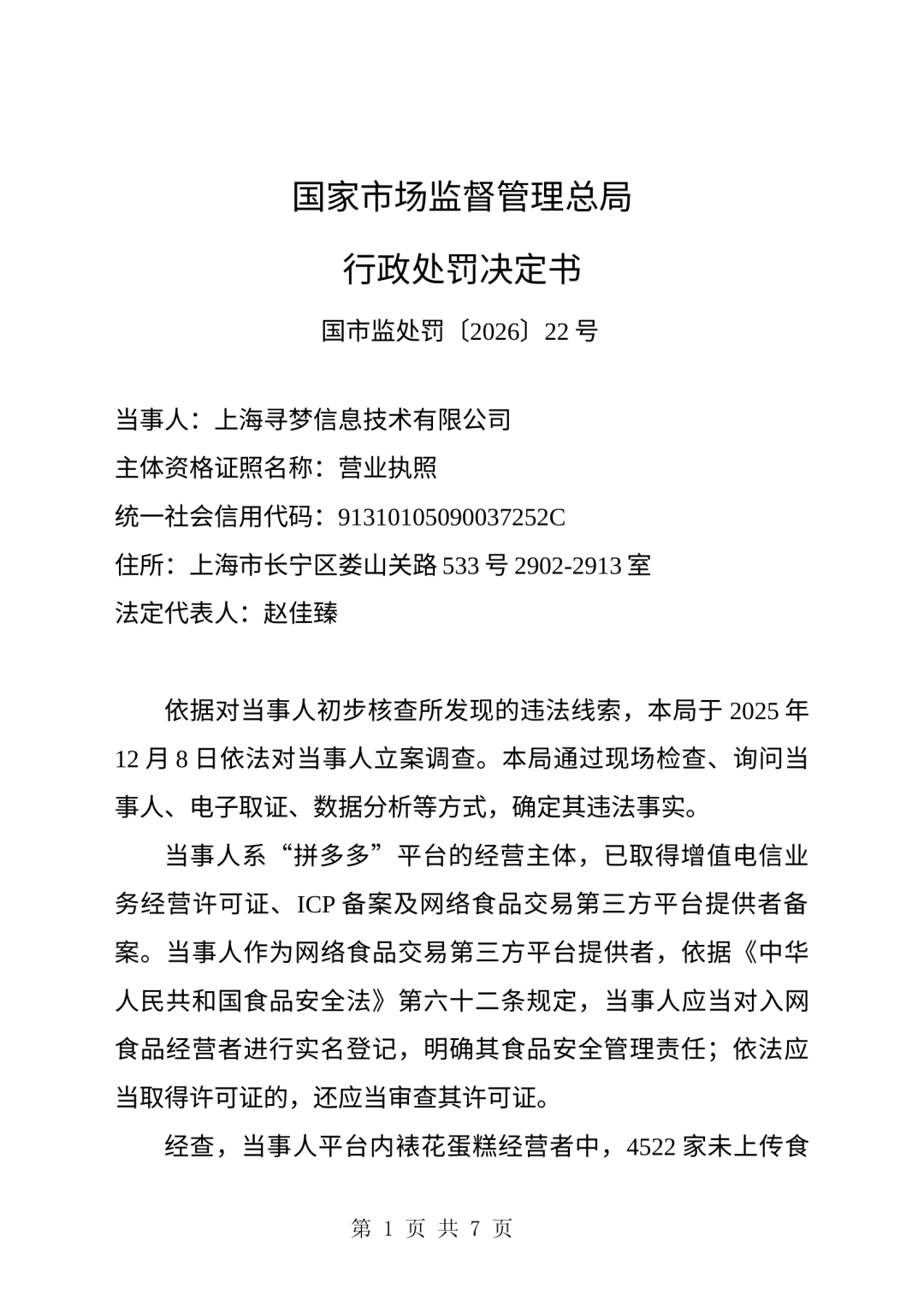
  2026年4月17日,国家市场监督管理总局正式公布了对上海寻梦信息技术有限公司(拼多多平台经营主体)的行政处罚决定书(国市监处罚〔2026〕22号),罚没合计高达15.22亿元,同时责令暂停新增蛋糕(预包装除外)店铺9个月。

  这是中国电商平台食品安全的最高额罚单之一,也是继2025年市场监管总局启动"幽灵外卖"专项执法行动以来,对头部平台开出的最重罚单。此次执法行动同期还涉及美团、京东、饿了么、抖音等6家电商平台,但拼多多的处罚金额远超其他平台。

  一、处罚决定书逐条解读

  违法行为一:未依法履行资质审查义务

  1.法律依据

  《中华人民共和国食品安全法》第六十二条第一款

  《中华人民共和国食品安全法》第一百三十一条第一款

  2.违法事实

  拼多多平台内裱花蛋糕经营者共9,463家存在资质问题:

处罚项金额
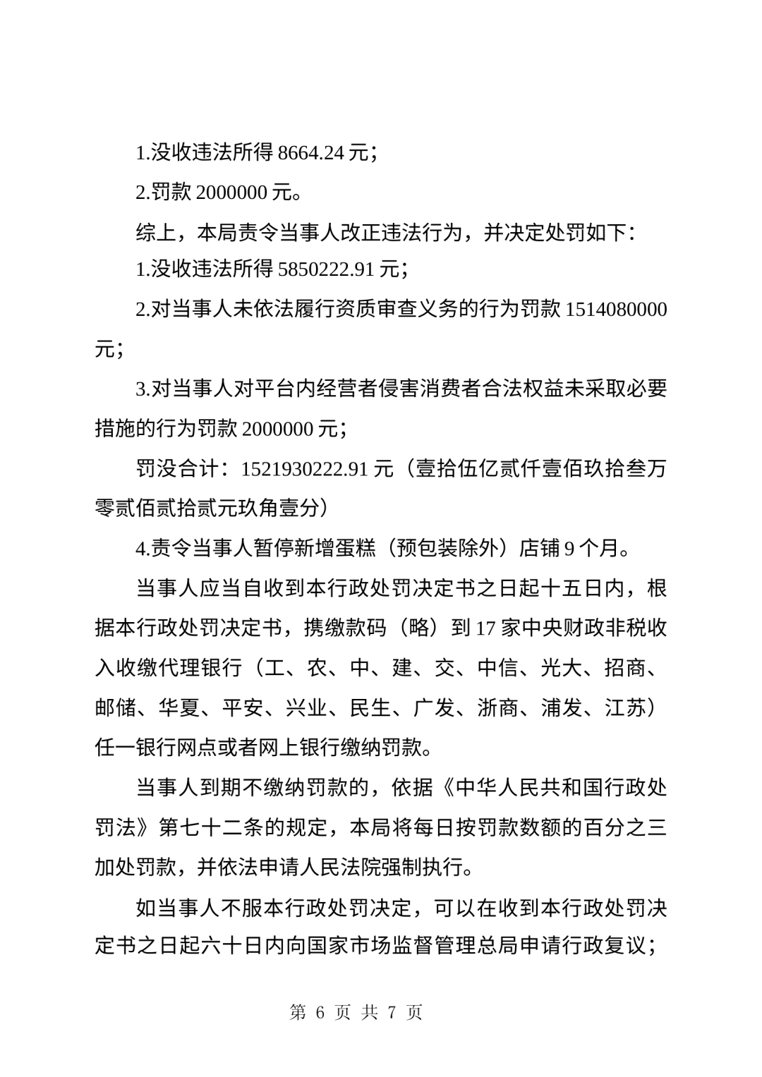
没收违法所得5,841,558.67元(约584万元)
罚款1,514,080,000元(约15.14亿元)
责令暂停新增蛋糕店铺9个月

  违法行为二:未对侵害消费者权益行为采取必要措施

  1.法律依据

  《中华人民共和国电子商务法》第三十八条第一款

  《中华人民共和国电子商务法》第八十三条

  《中华人民共和国行政处罚法》第二十八条第二款

  2.违法事实

  拼多多与两家转单平台(重庆百分网络科技有限公司、宣城市梦晟花卉有限公司)签订合作协议,授权其调用订单数据查询、物流发货、批量数据解密等API接口权限,帮助平台商家实现"一键转单"功能——即允许转单店铺将消费者订单转交其他食品经营者加工制作,而消费者对此并不知情。

  3.法律分析

  这一行为同时违反了两项法律规定:

  ·《网络餐饮服务食品安全监督管理办法》第十八条第四项:入网餐饮服务提供者加工制作餐饮食品,不得委托其他食品经营者加工制作;

  ·《电子商务法》第十七条:电子商务经营者应当全面、真实、准确、及时地披露商品或者服务信息,保障消费者的知情权和选择权。

  市场监管总局认定,拼多多作为平台,"明知或应知"上述转单行为侵害消费者合法权益,却未依法采取必要措施。平台违法所得为8,664.24元(约8664元)。

  4.处罚结果(二)

序号处罚内容金额(元)
1没收违法所得(两项合计)5,850,222.91
2未依法履行资质审查义务,罚款1,514,080,000
3未对侵害消费者权益行为采取必要措施,罚款2,000,000
合计罚没总额1,521,930,222.91
4责令暂停新增蛋糕店铺9个月

  大写金额:壹拾伍亿贰仟壹佰玖拾叁万零贰佰贰拾贰元玖角壹分

  二、对拼多多利润的影响微不足道

  2.1 罚款金额与财务指标对比

对比维度计算比例
罚款占2025年净利润 15.22亿 ÷ 993亿约1.53%
罚款占2025年营收15.22亿 ÷ 4318亿约0.35%
罚款相当于Q4单季净利润15.22亿 ÷ 245亿约6.2%
罚款相当于Q3单季净利润15.22亿 ÷ 293亿约5.2%

  2.3 定性判断:短期冲击有限,长期影响深远

  短期财务影响有限:

  从绝对数字看,15.22亿元对拼多多的财务压力并不算大。拼多多2025年净利润达993亿元,净利率约23%。此次罚款仅占年利润的1.5%左右,约等于一个季度净利润的5%—6%,远不足以动摇其盈利能力。拼多多账上现金储备充裕(2025年末现金及等价物超千亿元),一次性缴清罚款不会影响正常运营。

  实质性影响更值得关注:

  ·暂停新增店铺9个月:这是比罚款更严厉的运营处罚,将直接影响蛋糕类目平台GMV的增长,间接影响佣金和服务费收入;

  ·暴力抗法的声誉代价:处罚决定书明确记载了拼多多"拒绝提供材料""提供虚假材料""暴力软对抗"等行为,将对拼多多的企业形象和监管信任造成长期负面影响,后续在各类监管审批、合规审查中可能面临更严格的审查;

  ·战略投入的叠加压力:拼多多2025年已宣布"新拼姆"战略,计划三年内投入1000亿元整合供应链,利润已同比下降12%。在此背景下,15.22亿元的额外支出将进一步压缩利润空间。

  三、法律合规启示

  3.1 平台资质审查义务的"独立逐户认定"原则

  本案最重要的法律意义在于:市场监管总局明确认定,平台对每一家入网食品经营者的资质审查义务是"独立、完整且不可替代"的。这意味着即使平台整体上线了资质审查系统,只要任何一家入驻商家存在证照缺失或超范围经营,平台就构成独立的违法。此原则对未来电商平台的合规管理提出了更高要求。

  3.2 "明知或应知"的平台连带责任

  本案中,转单平台虽为独立第三方,但拼多多与其签订了合作协议并授权API权限,法院认定拼多多"明知或应知"转单行为的存在,却未采取必要措施,因此承担连带责任。这对电商平台与第三方服务商的合作模式敲响了警钟——平台不能以"第三方行为"为由推卸监管责任。

  3.3 配合监管的底线要求

  本案中拼多多"提供虚假材料""暴力软对抗"等抗法行为,成为加重处罚的重要依据。在中国监管环境日趋严格的背景下,企业配合调查、及时整改是降低合规风险的基本要求。

  国市监处罚〔2026〕22号决定书是中国电商平台食品安全监管史上的标志性案例。15.22亿元的罚没金额虽然相对拼多多千亿级别的营收和利润而言财务影响可控,但"暂停新增蛋糕店铺9个月"的运营处罚以及暴力抗法行为的定性,将对拼多多的业务拓展和合规声誉产生深远影响。

  对于整个电商行业而言,本案确立了两项重要规则:其一,平台对入驻商家的资质审查义务是逐户独立认定的高标准义务;其二,平台与第三方服务商合作中的消费者权益保护责任不可推卸。电商平台的合规体系建设,已从"被动应对"进入"主动防范"的新阶段。

  附:处罚决定书

上一篇:
2025-2026年中国企业创新盘点——以联想为标杆,解析全领域创新实践与发展趋势
下一篇:
拼多多被罚15.2亿,但我更关心那9463家幽灵蛋糕店
Title