Title
您当前的位置: 首页 > > 文章详细
克而瑞好房点评网|长沙碧桂园美的豪园测评:宁乡唯一“教育+双品牌+湖居”刚需改善复合盘
发布时间:2026-04-10

  项目定位:长沙宁乡沩水湾板块|改善型+刚需盘复合定位|小高层/高层+叠拼

  测评周期: 2025年第四季度

  克而瑞好房点评网楼盘测评是深度融合克而瑞在房地产领域长达二十年的专业积淀与市场洞察,基于深度智联"专业力"与"工程力"构建起的评价体系。它以"相邻对标"为核心逻辑,在定位与地段相近的竞品楼盘之间,围绕区域价值、项目价值、市场表现、市场口碑等四大主维度、二十项子维度,通过专业测评模型展开楼盘评测。竞品楼盘组内综合测评第一的项目入选克而瑞好房点评网"比邻冠军榜",小项测评第一的项目入选克而瑞好房点评网"多维PK榜"。

  测评总结:碧桂园美的豪园是宁乡当前唯一兼具“湖南首家十六年一贯制国际化学校”稀缺教育配套、“美的置业(绿档)+碧桂园(全国TOP3)”双品牌交付保障、“两轴一心三园四区五巷”新中式生态湖居设计三大硬核优势的刚需改善复合盘,精准匹配预算有限但高度重视子女教育的宁乡本地家庭及长沙外溢刚需客群。"比邻冠军榜"评价情况

  综测测评得分7.26/10,在竞品组中排名第1名,入选2025年第四季度"比邻冠军榜"。四大维度测评概述"多维PK榜"评价情况

  在2026年第一季度"多维PK榜"评价中,碧桂园美的豪园在【教育资源】、【地段】、【社区配套】、【价值潜力】等维度上表现突出,成为宁乡区域内教育配套最稀缺、地段能级最高、社区功能最完整、资产升值预期最强的标杆项目。子维度测评概述好房综合测评亮点概要1.项目价值:6.72/10 宁乡社区功能最完整、居住实用性待提升的复合型住区

  碧桂园美的豪园项目价值得分6.72/10,在10个宁乡竞品中位列第1名,核心优势集中于社区规模、社区配套与车位配比三大维度,但得房率、容积率、绿化率三项指标均仅为4.1分,构成其产品力的主要制约。

  项目规划总户数约1700户,属中等规模社区,体量适中,既可支撑园林、人车分流等基础内部配套,又规避了超大盘带来的管理复杂性,契合其“改善+刚需”双重定位。社区配套以“两轴一心三园四区五巷”布局打造新中式生态湖居,绿化率达35%,设有中心湖区水景、主题儿童乐园、康乐园及多功能健身场地,并配置四大邻里花园满足全龄段休闲社交需求;车位比1:1,实现人车分流,整体功能性与景观性兼顾,为宁乡竞品中社区配套得分最高(9.75分)项目。

  然而,项目在居住实用性层面存在明显短板:得房率评价仅4.07/10,为全竞品最低水平,未见高得房率或“零公摊”设计亮点,实际使用效率偏低;容积率2.4、绿化率35%虽属合理区间,但评分同为4.07/10,反映其在同类产品中缺乏品质进阶表现;精装标准整体表现一般,材料规格与品牌等级多采用基础或中端产品,厨房及卫生间配置以满足基本功能为主,智能化程度和人性化设计有限,风格统一性尚可但缺乏亮点。优势维度解析2.区域价值:7.23/10 宁乡教育与地段双冠王,医疗与生态为最大短板

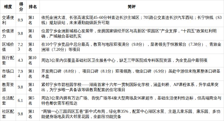
  碧桂园美的豪园区域价值得分7.23/10,在10个宁乡竞品中位列第1名,核心支撑来自教育(9.8分)与地段(9.8分)两项满分表现,交通(8.9分)亦居首位,但医疗配套(4.3分)与生态(4.9分)为全竞品最弱项,形成鲜明“长板极长、短板极短”的区域价值结构。

  项目位于宁乡沩水湾板块,紧邻宁乡市碧桂园学校——湖南首家十六年一贯制国际化学校,提供从幼儿园到高中的全龄段优质教育,涵盖剑桥、AP等多元课程体系,升学成果突出,构成宁乡当前唯一具备该等级教育配套的住宅项目。地段方面,项目依托金洲大道、长张高速等主干道,自驾至长沙主城区约45–60分钟,路网清晰且路径选择丰富;705路公交可直达长沙汽车西站,长宁快线(S3线)已纳入市级规划并处于前期研究阶段,未来有望实现与长沙地铁14号线对接,区域交通能级提升预期明确。

  但项目所在沩水湾板块属长沙远郊,城市界面更新滞后,生态资源以人工湖景为主,自然山体、湿地等原生生态稀缺,生态评价仅4.9/10;医疗方面,3公里范围内仅有社区卫生服务中心,无三甲医院或专科医院布局,医疗配套评价4.3/10,为全竞品最低。优势维度解析3.市场口碑:7.94/10 双品牌信用背书最强、项目认知度稳居区域第一

  碧桂园美的豪园市场口碑得分7.94/10,在10个宁乡竞品中位列第1名,核心优势在于开发商口碑(8.8分)与项目口碑(8.1分)双项领跑,物业口碑(6.9分)虽处中游但未拉低整体口碑基本盘,构成宁乡当前市场信任度最高的住宅项目之一。

  开发商口碑方面,项目由美的置业(三道红线全绿档、AAA信用评级)与碧桂园(全国TOP3房企)联合开发,双品牌叠加效应显著增强市场信任度与交付保障力,开发商口碑评分8.77/10,为全竞品最高,大幅领先于长房宁城府(8.21分)、中建亮月湖澜苑(9.75分,但为央企单品牌)、兆基沩水玥(4.98分,信息缺失)等项目。项目口碑方面,业主普遍认可其“两轴一心三园四区五巷”新中式园林布局、生态湖居主题与全龄化活动空间,对改善型客群品质生活期待形成有效回应;同时成交均价5008元/m2显著低于宁乡区域新房均价5430元/m2,价格竞争力获得广泛肯定。

  物业口碑6.91/10,处于中游水平,服务品质符合行业中等标准,依托美的置业背景具备一定基础保障,但缺乏突出市场口碑与品牌辨识度;物业费2.0–3.0元/㎡·月在宁乡属偏高区间,质价匹配度一般,未体现明显溢价,为口碑体系中唯一待优化环节。优势维度解析4.市场表现:7.81/10 价值潜力全竞品第1,但销售动能疲软致排名承压

  碧桂园美的豪园市场表现得分7.81/10,在10个宁乡竞品中位列第2名,核心优势在于价值潜力(9.8分)全竞品第1,价格合理性(7.0分)与销售情况(6.7分)则分别位列第7名与第9名,反映其“长期价值突出、短期去化承压”的典型特征。

  价值潜力评价9.8/10,为全竞品最高,项目位于宁乡沩水湾板块,依托国家级宁乡经济技术开发区与高新区双重产业支撑,区域具备“十四五”规划政策红利,且处于长沙西线工业走廊核心位置,产城融合基础扎实。价格合理性方面,项目成交均价5008元/m2,低于宁乡区域新房均价5430元/m2,具备一定价格优势;但销售参考价曾达6000元/m2,与当前成交价存在明显落差,定价策略调整或市场认可度有限,价格合理性评分6.96/10,位列第7名。销售情况评价6.72/10,近12个月长沙商品住宅销售排名位列第297位,表现明显落后于市场主流项目;结合宁乡区域新房去化周期长达12个月及二手房挂牌量同比锐减86.94%的背景,反映出该项目销售动能疲弱,市场关注度与成交活跃度均处于低位。优势维度解析总结

  碧桂园美的豪园以7.26/10的综合得分位列宁乡10个主力竞品第1名,是当前宁乡市场中教育配套最稀缺、地段能级最高、社区功能最完整、品牌信用最强的刚需改善复合型标杆项目。其核心优势高度聚焦于“教育+双品牌+湖居”三大不可复制的价值支点:毗邻湖南首家十六年一贯制国际化学校,构建宁乡唯一全学段优质教育护城河;美的置业(绿档)与碧桂园(TOP3)双品牌联合开发,极大强化交付保障与市场信任;“两轴一心三园四区五巷”新中式生态湖居规划,以35%绿化率、全龄活动空间与人车分流设计,兑现改善型居住体验。项目精准匹配预算有限但高度重视子女教育的宁乡本地家庭及长沙外溢刚需客群。需关注的短板在于得房率偏低(4.07分)、销售动能疲软(第297位)、医疗与生态配套薄弱(分别为第10名与第9名),建议开发商强化物业服务细节体验、优化空间实用效率,并聚焦“教育+性价比”标签深化社群运营,以持续巩固口碑基本盘。

  本文内容由克而瑞好房点评网提供,依托克而瑞在房地产领域长达20年的专业积淀与深入的市场洞察,并结合克而瑞权威数据库与项目公开信息,经由深度智联专业工程能力驱动的行业AI模型整合生成。文中所有项目信息、市场表现及相关分析,均来源于专业数据与行业研判,仅供参考。读者如有进一步了解需求,请以项目官方发布信息为准。举报/反馈

上一篇:
水发集团外部董事赴水发兴业调研
下一篇:
从碧桂园服务管窥 宝石花物业如何完成百亿营收目标?
Title