Title
您当前的位置: 首页 > > 文章详细
多家顶级建工集团净利润暴跌!
发布时间:2026-04-05

  2025年对于建筑行业来说是不同于以往的任何一年,去年像是一个界限分明的分界线;

  虽说行业已经下行好几年了,但在2025年之前各大建工集团、上市设计院只是擦伤,净利润增速放缓;

  而去年很多建工集团、上市大院的净利润都迎来暴跌,如果下行势头继续,那么2026年可能是这些稳健单位走向亏损的元年了!

  多家建工集团利润暴跌!

  近期,上海建工、陕西建工等顶级建工集团发布了2025年度业绩公告;

  上海建工预计去年实现归母净利润10-12亿,但归母扣非净利润却只有0.4-0.6亿元;

  为什么两者差距这么大呢?对于上市公司来说,归母净利润和扣非净利润哪个更能反映真实的经营状况呢?

  扣非净利润是剔除了政府补助、资产处置收益等非经常性损益项目,是完全反映公司通过主营业务经营活动产生的利润,更能真实地体现公司核心业务的盈利能力;

  所以,像这种归母净利润很高,但扣非净利润很低的情况,只能说明施工业务已经不赚钱了,赚钱靠的是别的业务。

  纵观上海建工近四年的利润数据,从归母扣非净利润来看,2022-2025年分别是:8.75亿、11亿、6.13亿和0.4-0.6亿;

  不难看出,相比前些年2025年扣非净利润蒸发了近90%,这说明施工这块的业务彻底不赚钱是从去年开始的!

  陕西建工的情况则更为直观,陕西建工预计2025年归母净利润1.56亿-2.34亿元,同比减少90%以上;

  而扣非净利润则直接是负值,-5.29亿~-6亿,同比暴跌120%以上;

  虽说这些建工集团目前还在盈利中,但其实他们的核心业务都已经在亏损边缘了,或者已经亏损了;

  那么不难预料,2026年这些顶级建工集团肯定要开始去施工业务了,剥离不赚钱的主营业务是未来建筑行业的趋势!

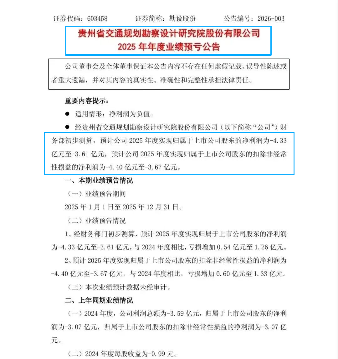
  当然,上市设计院也是类似的情况,以贵州省交通规划勘察设计院为例,其2025年归母净利润预计是亏损三四个亿,扣非净利润数据差不多;

  这说明这家上市设计院目前还没有拓展除了设计以后的业务,但主营业务也开始亏损不赚钱了。

  从设计到施工,甚至到装修这些曾经的暴利业务如今全都在亏损,各大建筑公司面临的困境:继续做这些业务只会亏得更多,不做短期内又没别的业务可做;

  那么转型就势在必得了,总的来说,留给行业、公司和个人的时间都不多了!

  所有赚不到钱的人或公司,共通的毛病是:不懂得见好就收,及时止损!

  任何生意、包括打工在内都是一样的,有赚钱的时候也有亏钱的时候;

  但人与人之间的区别就在于谁退场的速度快,谁能在没有亏损前就离场就能保住前些年赚的钱;

  但人性是贪婪的,也是心存侥幸的,总觉得曾经赚到过钱以后也能,所以他们在等,在拿过去赚的钱,甚至是借的钱维持等下一个赚钱的风口;

  可是,你不知道的是,所有的大钱都是时代给的,过去了就是过去了。

  一个业务不赚钱了,就不要留恋,立刻砍掉,去寻找新的业务点,这才是一个想赚钱的人的修养;

  就像设计院、施工单位这个赛道没有流量了,我选择放弃,寻找新的爆款赛道!

上一篇:
业绩良好的中信股份,“市净率仍然偏低”
下一篇:
十年磨一剑,我国新材料重大标志性突破!
Title