Title
您当前的位置: 首页 > > 文章详细
电投绿能大安气态储氢技术改造项目EPC招标
发布时间:2026-03-14

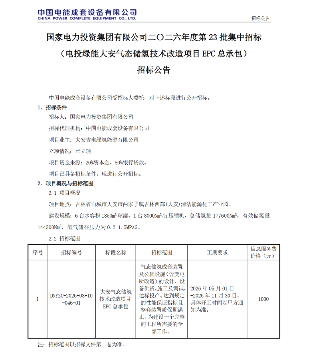
  北极星氢能网获悉,3月10日,国家电力投资集团有限公司二〇二六年度第23批集中招标(电投绿能大安气态储氢技术改造项目EPC总承包)项目招标。

  

  据招标公告,该项目位于吉林省白城市大安市两家子镇吉林西部(大安)清洁能源化工产业园,项目业主为大安吉电绿氢能源有限公司。

  项目建设内容包括:6台水容积1850m3球罐、1台8000Nm3/h压缩机,总储氢量177600Nm3,有效储氢量144300Nm3,氢气储存压力为0.2-1.5MPaG。

  本次招标范围:气态储氢成套装置及公辅设施(含变电所改造)的设计、设备供货、施工及调试、达标投产、达到规定的性能保证指标且整套装置质保期满止,为建设一个完整的工程所需要的全部工作。工期要求为2026年05月01日-2026年11月30日。

  来源:国家电投电子招标平台

  北极星特别声明:北极星转载其他网站内容,出于传递更多信息而非盈利之目的,同时并不代表赞成其观点或证实其描述,内容仅供参考。版权归原作者所有,若有侵权,请联系我们删除。凡来源注明北极星*网的内容为北极星原创,转载需获授权。

上一篇:
保鲜是生命线,AI是增长点,AWE2026揭示冰箱行业三大趋势
下一篇:
安世风波未平,印度波澜再起:闻泰科技与立讯精密资产交易对簿公堂
Title