Title
您当前的位置: 首页 > > 文章详细
穿透58万字政府工作报告,我们读懂了2026消费行业发展关键词
发布时间:2026-03-10

  站在2026年“十五五”开局的历史节点,我们正面临一个空前复杂的国内外经济环境——国际经贸环境急剧变化,市场预期受到频繁扰动;国内经济深刻转型,从过往的粗放式增长阶段步入以消费为主导、以科技为动能、以制度为保障、以安全为底座的高质量发展深水区。

  在国家大力实施扩大内需战略的背景下,从实体领域到资本市场,消费行业都得到了政策层面的关注和支持——“着力建设强大国内市场”位列2026年政府工作十大任务之首;中国证监会主席吴清在3月6日的十四届全国人大四次会议经济主题记者会上则明确表示要“积极支持新型消费、现代服务业等优质创新创业企业在创业板发行上市”。

  与此同时,我们也需要看到消费行业所面临的挑战依然严峻。国务院总理李强3月5日在政府工作报告中指出,“国内经济深刻转型,深层次结构性矛盾问题持续显现,消费、投资增长动力不足”。

  在此背景下,中国消费市场正处在一个怎样的历史变革阶段?身处其中的消费企业如何将自身的发展与国家和区域发展脉络相结合?中短期来看,哪些结构性需求值得重点把握?CBNData穿透全国和31个省份逾58万字的政府工作报告,在各地的发展蓝图中,深度解码消费市场从“量变”到“质变”的增长新逻辑。

  “十五五”开局的地方产业图谱:

  从供给重塑到场景激活的消费新动能

  根据3月5日发布的《中华人民共和国国民经济和社会发展第十五个五年规划纲要(草案)》摘要,中国未来五年的经济发展,是要以“高质量发展”为原则,将增长的动力在供给侧从传统要素投入,切换到以科技创新为核心的“新质生产力”上来;在需求侧“坚持扩大内需这个战略基点,坚持惠民生和促消费、投资于物和投资于人紧密结合,以新需求引领新供给,以新供给创造新需求,促进消费和投资、供给和需求良性互动,增强国内大循环内生动力和可靠性”。

  2025年11月发布的《关于增强消费品供需适配性进一步促进消费的实施方案》(下称《方案》)则进一步为促消费提供了细化方案,指出当前消费市场的优质供给主要体现在“加速新技术新模式创新应用”“扩大特色和新型产品供给”“精准匹配不同人群需求”“培育消费新场景新业态”这四大核心方向。

  整体而言,当前阶段消费行业发展在市场环节的破局关键在于供给端产业产品的升级创新和需求端场景业态的激活培育,背靠区域经济产业发展规划,我们也从2026年全国及31省发布的政府工作报告中,梳理出紧紧围绕这两方面的具象化指引。

  技术驱动与产业升级,催生消费“新供给”

  技术创新与应用高度绑定,产业集群和产业融合新模式成为重要实践载体

  供给侧的提质创新离不开“全要素生产率”的提升,除了传统的资本、劳动力和土地三大生产要素,先进技术和数据作为新兴生产要素,也高频出现在政府报告的2026重点工作安排之中。其中“科技/技术”作为生产要素头号高频词,已经成为政府、企业、投资者、高校等社会各界关注的焦点,覆盖从人工智能到机器人,从6G到量子科技,从新能源到新材料,从脑机接口到生物制造等各类高精尖技术。

  值得一提的是,注重技术成果应用转化是当前各地政府大力投资科技创新的共同特征——“试点”“应用”“园区”这些产业层面务实落地的关键词,也成为政府工作报告中的高频词。无论是更追求硬核科技的量子科技、6G、生物医药产业,还是更需要贴合市场需求的时尚、美妆、食品产业,都需要在终端的消费市场中用商业回报来验证自身的技术投资价值。

  在这一过程中,产业集群是承接研发成果的重要载体,也成为各地政府实现区域经济发展的重要方式。基于“因地制宜发展新质生产力”这一重要指导原则,各地方政府都充分结合自身的资源禀赋制定了区域产业发展的特色路线。比如重庆提出要“打造西部国际传播中心园区核心产业集群”;浙江则要“深化‘平台+产业’双向赋能,打造40个重点消费品产业集群”;海南将“壮大港航物流、新材料、新能源、商贸服务等产业集群”;甘肃要发展“牛羊菜果薯药粮种”八大产业集群;贵州的“酱香白酒产业集群”;山东的“高清视频产业集群”;江苏的“新能源、生物医药、高端纺织等产业集群”等。

  以粤港澳大湾区的创新集群实践为例,在世界知识产权组织于2025年9月发布的“世界百强创新集群”排行榜中,“深圳—香港—广州”首次超越日本“东京—横滨集群”,首次跃居全球创新集群榜首,此外,北京排在第四、上海-苏州集群排在第五。这离不开当地政府和企业对科技创新长期、密集的资源投入,更离不开上游创新成果在终端消费产品上的应用转化和市场验证。

  融合化发展也是产业升级的重要特征,除了传统以企业为主导的“产学研”模式,今年(2026年)“政产学研金服用”这一融合发展机制也开始出现在政府工作报告当中。这一模式最早在山东被提出,近年来在山东、安徽省内被广泛提及,今年首次出现在上海、安徽和甘肃政府工作报告中。

  以上海静安区打造的“美创静界”为例,作为上海静安大宁功能区重点打造的产业载体,其通过“政府+医疗科研机构+企业”的核心合作模式,旨在推动“美妆科技+临床转化+首发经济”三位一体产业生态,通过串联科研、产业、医院、媒体、金融、教育等跨部门资源,“美创静界”将现代生物医疗科技与传统美妆行业相融合,推动前沿科研结果加速转化为高附加值消费品,成为推动美妆产业实现融合化发展的典型代表。

  对于消费企业,尤其是尚未具备自建研发中心实力的初创企业而言,融入区域产业集群生态也是向产业“借力”,参与到区域发展叙事中的重要路径之一。

  技术成果加速转化落地,科技消费创新供给“遍地开花”

  除了产业本身的发展,相关的技术成果也已经开始在消费应用层面得到转化。根据CBNData近期发布的《开物·2025中国消费品牌智能创新白皮书》,当前以人工智能技术为代表的先进科技已经开始应用到衣食住行各个领域,消费市场已经基于基础的马斯洛五大需求衍生出覆盖各个行业的八大科技消费赛道——家居科技、出行科技、穿戴科技、饮食科技、美丽科技、运动科技、陪伴科技和知识科技。

  以传统的美妆个护行业为例,当前健康、安全、天然、可持续等价值受到越来越多消费者的关注,然而这类功能性材料往往面临着筛选周期长、实验成本高、功效验证难等诸多挑战。AIGC的应用可以加速研发流程,缩短创新原料的发现和验证时间;而合成生物学的不断发展也使得麦角硫因、重组胶原蛋白、PDRN这样的功效原料生产成本不断降低,大规模商业化成为可能。

  美妆个护行业原材料研发创新趋势梳理

图片来源:CBNData《开物·2025中国消费品牌智能创新白皮书》

  对于食品饮料行业来说,当下较为火热的药食同源趋势也离不开现代生物制造技术的发展迭代,消费品产品升级与底层技术的创新发展愈发紧密关联。

  药食同源市场中的创新技术

图片来源:CBNData《开物·2025中国消费品牌智能创新白皮书》

  除了传统品类的科技赋能产品升级,新技术的发展也催生出新兴赛道,2025年AI玩具、AI眼镜迎来市场爆发;消费则成为外骨骼机器人应用占比最高的场景。这些创新产品的加速涌现,成为《方案》所强调的“扩大特色和新型产品供给”的具象化体现。

  三产扩容与文商旅体展融合,

  激活服务消费“新场景”“新业态”

  除了制造业的“硬科技”创新,在“十五五”宏观战略牵引之下,当前的扩大内需战略还发生了由“硬”向“软”的转变,服务消费扩容也成为撑起内需大盘的“第二增长曲线”。国际统计局数据显示,2025年服务零售额比上年增长5.5%,高于同期商品零售额增速1.7个百分点;其中,文体休闲服务类、旅游咨询租赁服务类、交通出行服务类零售额增速明显快于整体服务零售增速;而网络问诊、在线培训等新型服务发展活跃,信息消费延续快速增长态势。

  服务消费的快速增长既是经济发展的客观规律,也是当前中国经济实现高质量发展的必然要求。通过梳理全国及31省2026年服务消费和新型消费相关工作安排,CBNData认为当前服务消费扩容主要包含激活服务消费新场景新业态和文商旅体展融合化发展这两个方面。

  从社区业态到城市更新,激活新场景新业态离不开“人的尺度”

  传统生活性服务(餐饮、家政、养老、托育等)的痛点在于“非标”和“低效”,针对这些“最后一公里”的服务,多地政府工作报告明确提到这类服务提质的核心方向为高品质、多样化、便利化。青海省在政府工作报告中对服务业优质高效发展作出了较为细致的规划描述——“扩围升级一刻钟便民生活圈,推动物业服务进家庭,拓展专业深度保洁、整理收纳、营养咨询等新兴服务领域,促进生活性服务业高品质、多样化、便利化发展。

  与此同时,服务消费的范畴也随着人的需求演化发生着巨大的变化,从高端收纳整理到宠物上门喂养照护,从健身营养私教到心理咨询辅导,这些伴随城市人群生活方式变迁而产生的新兴服务需求也成为服务消费的新兴增长点。

  以近年来持续增长的宠物经济为例。《2025年中国宠物行业白皮书》显示,2025年中国城镇犬猫数量已增长至1.26亿只,较2024年上升1.8%,养宠家庭渗透率持续提升。宠物经济的兴起也带动了一系列消费场景的出现和相关产业的发展,从宠物的吃穿用度,到医疗保健,再到出行娱乐,2025年宠物消费市场规模达到3126亿元,较2024年增长4.1%。2025年以来,合肥市、无锡市、浙江省均推出了文件以推动相关产业和消费扩容。

  除了服务业态的创新发展,城市更新同样也为激活新消费场景带来可能。作为政府的工作重心之一,城市更新不仅是实现城市内涵式发展的核心举措,同时也承担着“盘活存量”“做优增量”的重要目标。重庆在城市更新的相关工作重点中便提到要“实施‘三创’盘活存量资源提升行动,加强工业遗址、老旧厂房、传统商业设施、高校老校区、桥下街角等闲置空间改造利用,打造‘山城后巷’100条,拓展创新创业创意多元活力空间”;云南表示要“坚持城市体检先行,推广麒麟区西门街老街有机更新模式,微改造、植入业态、注重效益”;湖北则将城市更新与房地产发展紧密结合,提出“以‘城市更新改造’为主体,以‘重构房地产商业模式’为核心......在‘城市存量更新提质和增量小区开发建设’中加快探索构建房地产发展新模式”;安徽强调“把城市作为有机生命体系统设计,坚持运营前置,大力推进城市更新,创新存量资源盘活、土地开发利用、投融资等模式,引育高水平城市运营商,打造更多开放多元的创新创业场景、街区”。各地都在积极探索城市更新的创新模式,以激活更多消费场景和业态,最大化以人为尺度的综合效益。

  当文化成为高频关键词,文商旅体展融合让“情绪价值”加速变现

  在超58万字的政府工作报告文件汇总中,文化和产业、科技、金融、安全、消费等词一起成为TOP10高频名词之一,这对于未来消费市场的扩容而言,有着非比寻常的意义。

  北京大学艺术学院教授、博导,北京大学文化产业研究院院长向勇曾在《促进文化消费高质量发展的路径与举措》一文中表示:“从表面上来看,文化消费行为是对文化产品和服务的消费,是个人化的消费支出和消费满足;从深层次看,文化消费水平是一个国家经济社会发展到较高水平的整体表现。”文化消费背后是是情感、情绪、认同和理念,近年来“情绪消费”“兴趣消费”的崛起,本质也是中国居民在社会经济发展背景下对精神文化需要的集中爆发。

  落到实际的文化消费扩容层面,“以文化人、以文惠民、以文润城、以文兴业”是各地开展文化产业发展的重要原则,各地政府主要通过扩大公共文化供给、拓展数字文化消费、培育新型文化消费场景和促进文化融合消费实现这一目标。备受关注的“投资于人”作为2026年政府工作报告的新晋亮点,除了保民生、促就业、增收入、育人才,也包含了提高包括文化体育在内的公共投入。

  在这一背景下,“文商旅体展”不再是孤立的五个字,而是地方政府打造“城市超级IP”的乘数效应方程式。从“苏超”到“5D山城”,从“漫展”到“马拉松比赛”,消费者不再为单一目的出行,而是为“一场赛事、一场演出、一次展会”奔赴一座城,那些可以触动情绪的事件和体验,也成为消费的核心动因。

  背靠区域产业发展规划,消费企业需要牢牢把握新供给、新场景和新业态下的市场机遇,我们也透过这58万字提炼出七大风向关键词,从更微观的层面为企业发展指明生意增长方向。

  2026年消费行业“七大高频词”:

  风向标里的生意经

  厘清了产业端从供给创新到场景激活的结构性变革后,我们如何从庞杂的政策文本中,锁定那些最具爆发力的生意切口?

  通过对各地政府2026年重点工作文本的词频分析与语境研判,CBNData提炼出了包括情绪经济、首发经济、低空经济、以旧换新、票根经济、银发经济以及智能化消费在内的2026消费行业“七大高频词”。它们是宏观战略在微观商业世界的投影,也是品牌主在未来一年乃至五年中,必须握紧的“生意经”。

  整体来看,票根经济、银发经济与智能化消费成为了各地方政府的“标配”抓手。以旧换新与低空经济紧随其后,反映出各地对消费升级与落地新质生产力的普遍重视。与此同时,首发经济作为培育新型消费的关键路径,被多省市纳入政策支持范畴。情绪经济被多地首次写入政府报告中,更是昭示了新兴消费势能的强势崛起。

  情绪经济:从“功能满足”到“价值实现”的政策转向

  过去我们讲“悦己”,多为消费端的声音。但在2026年,情绪经济正式从民间热词升级为政府促消费的战略抓手,这一转变也揭示着消费的驱动力,正从“物质满足型”转向“价值实现型”——“治愈感”与“获得感”成为新一轮扩内需的显性动能。

  从两会文件来看,情绪经济写入各地方的政府工作报告,不仅是提振消费与民生治理的创新探索,更意味着促消费政策思路从“普惠”转向“精准”。多地已在部署中明确回应了这一趋势。湖北在工作报告中提出,要“回应人民群众对实用价值、情绪价值与知识价值的新需求”,明确将情绪价值与实用价值并列;江西则表示将打造“国潮经济、情绪经济”作为培育新增长点的抓手。

  情绪经济作为一个相对宽泛的概念,因不同群体满足情感需求的路径各异,在各地实践中展现出多样化的落地方式。从地方政府的政策导向来看,主要聚焦于以谷子、宠物为代表的实体消费与服务消费两大领域。在谷子与潮玩等特色消费领域,贵州提出要“大力发展谷子经济、悦己经济”,并强调“因地制宜打造玩具手办、国潮IP等年轻化消费产品”;在宠物经济方面,广东则提出“积极发展宠物经济,拓展动漫等兴趣消费,规范发展情绪消费”;在服务消费领域,天津则明确“线上消费重点引育以信息技术为支撑的专业化特色化平台服务企业,更好释放即时零售、悦己服务等新需求”。

  政策为市场指明了方向。于品牌而言,那些能够精准回应特定情绪痛点的产品,将迎来更大的增长空间。当前,“文化自信”“悦己”等关键词正成为驱动消费的主流情绪。于是,我们看到非遗技艺在年轻人手中焕新,“爱你老己”成为新消费的表达方式,甚至像拼豆、痛包这样的小众品类也能迅速走红。在未来,品牌的核心竞争力,就在于能否在产品中融入文化叙事与社交属性,承接那些愿意为“瞬间心动”买单的消费力。

  首发经济:从“首店引流”到“品牌扎根”的区域发展

  2026年,首发经济继续作为打通供需循环、打造消费新场景的重要引擎,被多地写入政府工作报告。其中,山东与吉林分别设定了“首发首秀首展100场”与“引进培育100家首店”的量化指标,展现出以量化为导向的政策推进力度。

  值得注意的是,地方的关注焦点不仅在于品牌数量,还在于对在地化、新兴的特色品牌势能的挖掘,这标志着首发经济已进入“区域异质性发展”的新周期。上海在2025年的工作回顾中提到“推出首发经济3.0、商业品牌建设”,并在2026年计划中强调要“梯度培育上海消费品牌”,目标直指全球商业的话语权高地。此前,上海政府在《加强上海商业品牌建设行动计划》中进行了多维布局,包括“做大做强知名品牌”“发展壮大新锐品牌”“培育孵化初创品牌”“推动老字号焕新发展”“加力发展新消费品牌”;广西则明确了“发展首发首店经济,吸引国内外知名品牌开设首店、旗舰店,推进东盟特色商品在我区首发”,借此提升自治区区域市场吸引力与消费能级;海南同样强调“支持首发经济发展”并“加强消费领域区域公用品牌建设”。

  可以说,首发经济已不仅是品牌落地的“首站逻辑”,更是借地方重塑消费身份、释放文化势能的战略杠杆。“首发”之后,如何转化为可持续运营的长尾势能才是真正的考验。在此背景下,品牌在落子时需要着重考虑其定位是否与区域的消费气质深度耦合,能否在完成亮相后,真正扎根于这片土壤。

  低空经济:从“概念探索”到“场景落地”的产业突围

  自2024年被定位为“新增长引擎”,到2025年升级为“新兴产业”,再到2026年中央政府工作报告首次将其确立为“新兴支柱产业”,低空经济在三年内完成了从概念培育到战略支柱的“三级跳”。根据各地政府工作报告,低空经济已全面进入产业落地与场景深耕阶段。并且与往年相比,今年的部署呈现出更务实的基建布局以及更多元的场景创新。

  在基础设施领域,从“飞起来”向“管得好”升级成为共识,低空经济告别“野蛮生长”。广东提出“抓好以安全为核心的制度体系建设”;重庆探索推动超大城市低空综合治理改革,“构建智慧低空一体化治理体系,迭代升级低空智能网联系统”,为大城市发展低空经济提供治理样板;安徽表示“合理规划建设低空垂直起降设施,建成省级低空智能网联系统,并推动商业航天‘星、箭、网、端’全链条发展“,体现出空天信息产业与低空经济的协同布局。

  在应用场景拓展上,西部及北部地区场景为王,走向“全域开放”的趋势明显。辽宁大力培育低空飞行等新兴休闲消费;云南拓展低空经济应用场景;西藏加快拓展高原低空应用场景;内蒙古则制定各行业场景应用推广方案。这些举措表明,低空经济正逐步渗透到文化旅游、空中物流、应急处突、航空运动等生产生活的方方面面。

  实际上,低空经济正在深刻地重塑消费品牌的运营逻辑与用户交互方式,品牌间的竞争已从二维“平面”进阶至三维“空间”。其影响首先体现在对物流效率的颠覆性重构。它打破了地理条件的限制,为消费品牌开辟了更高效的“空中配送”通道。据中通研究院数据,无人机物流的配送时间相较于传统陆地运输可减少60%。目前美团、京东已分别开辟70条、近50条城市航线。在效率之外,低空经济还催生了消费新场景,品牌通过跨界合作将业务延伸至以无人机表演为代表的低空文旅等新兴领域,不仅拓展了服务边界、创造了增量消费点,更通过深度绑定科技与情感,将品牌形象与未来感、高品质的生活方式紧密相连。

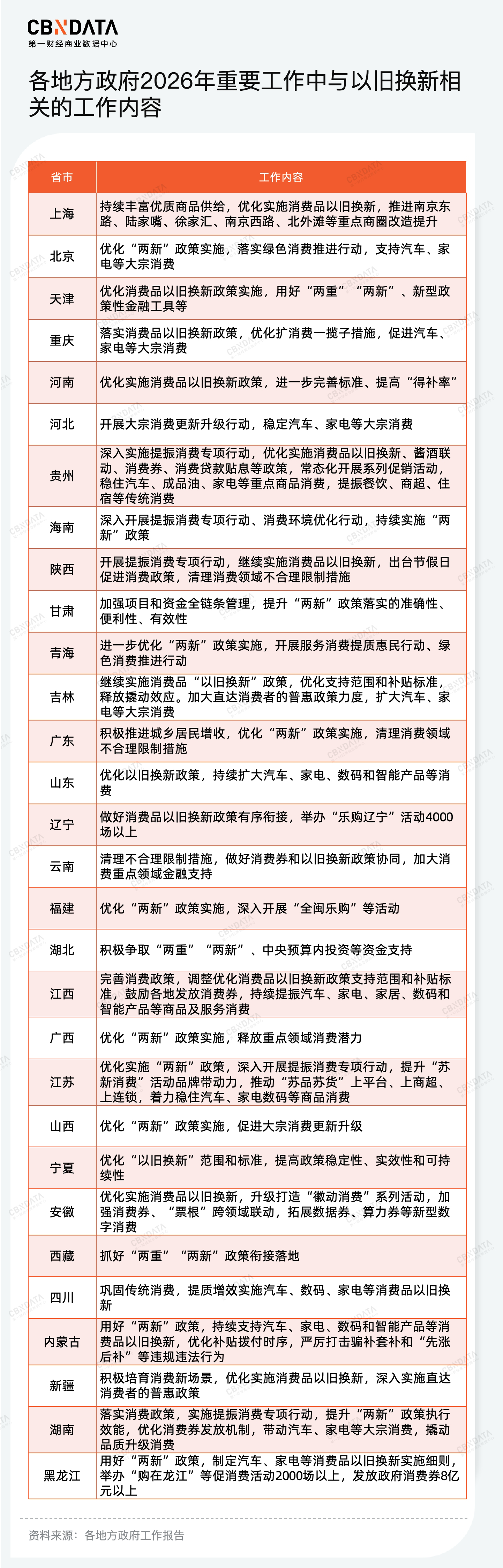
  以旧换新:从“短期刺激”到“长效机制”的制度升级

  2026年,中央安排了“超长期特别国债2500亿元支持消费品以旧换新”。在中央政府工作报告的指导下,“以旧换新”力度在未来一年将持续加大,并已从阶段性的促消费工具,逐步演进为驱动产业升级与常态化、长效性制度安排。

  一方面,补贴范围显著扩容,从传统的数码产品向数智化终端扩容。山东在报告中明确提出“优化以旧换新政策,持续扩大汽车、家电、数码和智能产品等消费”;江西则强调“调整优化支持范围和补贴标准,持续提振家电、家居、数码和智能产品等商品消费”。这意味着政策导向从“旧物换新”转变为“数智升级”,通过真金白银的引导,加速高端化、数智化、绿色化终端产品进入家庭。

  另一方面,“优化”“提质增效”成为政策落地关键词,各地不仅关注前端补贴的覆盖面,更着力打通“最后一公里”,通过政策提高得补率。例如,河南提出“优化实施消费品以旧换新,进一步完善标准、提高得补率”,力求通过降低参与门槛。

  值得一提的是,多地政府还依托以旧换新政策,积极培育本地消费IP。例如,福建深入开展“全闽乐购”等活动,江苏则计划持续提升“苏新消费”活动品牌带动力。

  随着以旧换新走向常态化,这不仅是短期的销售拉动,更是结构性机遇的系统性释放。企业可将资源集中于高附加值产品的研发与推广,顺应“数智升级”的消费趋势,加速淘汰低竞争力品类,用政策红利检验自身产品线的“先进性”。

  票根经济:从“流量导入”到“链式激活”的增长逻辑

  2025年,票根经济成为激活城市与县域消费的重要引擎。江苏在工作报告中指出,“‘跟着苏超游江苏’等品牌活动彰显引流效应”,当年接待游客人次和花费均实现两位数增长;湖南也提到,“湘超”足球联赛带动了永州等城市火爆出圈。

  进入2026年,票根经济的内涵与能级进一步跃升。中央政府工作报告明确提出“释放文旅、赛事、康养等领域消费潜力”。从各地部署来看,票根经济不仅继续作为扩内需的重要抓手,更与城市能级提升同频共振,展现出愈发开阔的国际视野。北京在2025年加快国际赛事名城建设的基础上,在2026年进一步深化演艺之都建设,提升“大戏看北京”等品牌影响力;青海则计划完善国际生态旅游目的地建设标准、服务规范和评价体系,实施国际化标准景区建设工程和“强基焕新”行动。这些重大赛会活动的落地与特色旅行体系的搭建,既是消费的催化剂,更是城市影响力的展示窗口。

  除此之外,与以往单纯强调“办活动、引流量”不同的是,2026年各地重点工作的表述更加注重“票根”背后的消费链以及“文商旅体的深度融合”,呈现从“流量”到“留量”、从“活动”到“生活”的转变。北京明确提出要“促进文商旅体展深度融合,延伸大型活动消费供给链条”;安徽表示加强消费券、“票根”跨领域联动;上海则在这一方向上也进行了系统布局。一方面,通过精心办好“五五购物节”“上海旅游节”“上海之夏”国际消费季等品牌活动,并“加密大型演唱会、音乐节等演出的举办频次”,保持消费热点的稳定输出;另一方面,着力延长游客停留时间,“扩大‘多日旅游‘产品供给”“促进文旅商体展深度融合”,放大票根的带动作用,将瞬时流量转化为持续性消费。

  票根正串联起交通、住宿、餐饮、零售等多个消费环节,这意味着新的触达场景与用户连接方式正在形成。当消费者为一场赛事、一场演出或一处风景奔赴一座城市,品牌若能嵌入这一“奔赴式消费”的关键节点,打造集“补给、社交、情绪释放”的消费场景,便有机会承接这波高浓度的流量。更重要的是,随着文商旅体融合不断深化,品牌与城市IP、文化事件的链接,将成为沉淀用户心智的关键路径。

  银发经济:从“基础兜底”到“品质享老”的导向更迭

  2026年中央政府工作报告明确提出“积极开发老年人力资源”,并强调“制定推进银发经济高质量发展的措施,完善老年用品产品、养老金融、旅居养老等支持政策”。

  以此为引领,在2026年地方政府工作报告及相关政策部署中,银发经济均已成为惠民生与促消费结合的关键交汇点,其政策导向正从基础兜底向体系化建设加速深化。

  首先,补贴机制升级,从过往“补机构”变为“跟着老人走”,赋予了老年人真实的消费选择权。天津、贵州、海南、甘肃、山东、辽宁、内蒙古等多省均明确提出落实“向中度以上失能老年人发放养老服务消费补贴”,以真金白银的直补激活银发需求。

  其次,养老服务网络走向“体系化”与“嵌入式”。各地大力推进社区嵌入式养老,北京、山东、四川等地提出新建一批区域养老服务中心和家庭养老床位,让老年人就近享受专业服务。同时,农村养老短板加速补齐,甘肃、江西、湖南等省份着力加强农村养老服务设施与县乡村三级网络构建,推动优质资源下沉。

  最后,产业发展与事业保障深度融合,“银发经济”内涵由此极大丰富。一方面,旅居康养成为了新增长极。贵州以最为系统的表述提出“打造全国旅居康养目的地”,陕西、天津也分别提出探索“旅居养老”和挖掘“生态康养”潜力;另一方面,适老产品与服务供给加速升级。广东明确提出提供更多“老有所为、老有所乐、老有所养”的适老产品,满足老年人多样化、品质化需求。此外,数字消费、新业态新模式也为传统养老注入新活力,重庆、天津等地正探索银发经济与数字消费、新业态新模式相结合的创新路径。

  2026年依旧处于“60后”新银发人群大规模退休的爆发期。这届老人“有钱、有闲、懂科技”,其消费观念与生活方式正重塑银发市场的底层逻辑。当政策红利与代际更迭交汇,品牌面对的将不再是一个“养老”的群体,而是一个“享老”的新消费主力。因而,基于“无龄感”的设计哲学,让产品与服务自然融入他们的品质生活至关重要。与此同时,这批新银发人群最稀缺的资源是“意义感”,谁能帮他们在退休后重新找到价值锚点,谁就能从功能供给者升级为生活方式共建者。

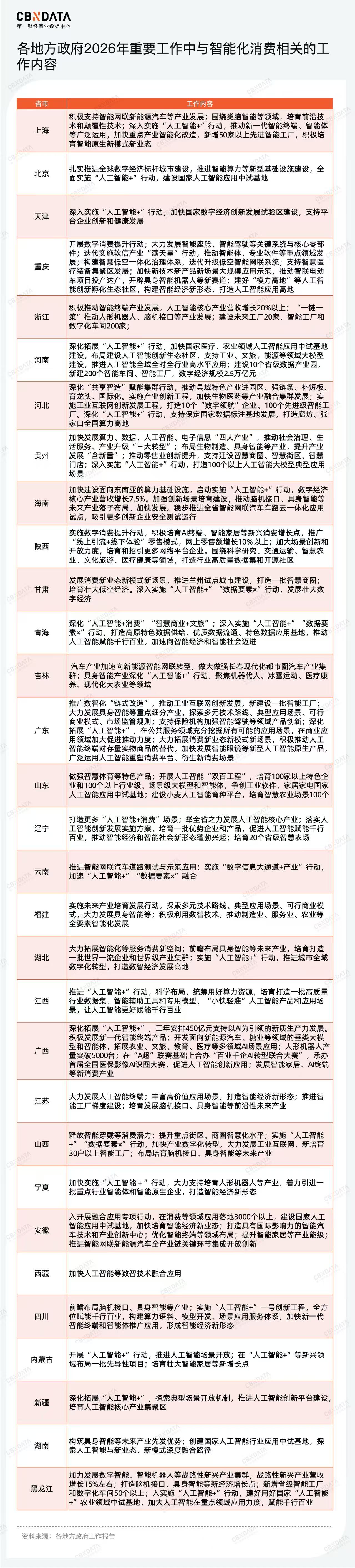
  智能化消费:从“技术赋能”到

  “价值重构”的商业变革

  在中央政府工作报告首次提出“打造智能经济新形态”的战略指引下,以“AI+消费”为代表的智能化消费是2026年宏观政策中明确的“新质生产力落脚点”,正从概念走向千行百业。浙江在2026年重点工作中,明确提出要“大力发展人工智能+消费”;北京、天津、河南、甘肃等多省市提出“全面实施人工智能+行动”。从各地规划来看,政策发力主要集中在三个维度:以智能硬件重构消费入口、以场景融合重塑服务体验、以数智化改造升级商业空间。

  在智能硬件领域,人工智能终端正加速实现对存量实物商品的替代与升级。广东明确提出“积极推动人工智能终端对存量实物商品的替代”,加快发展智能眼镜等新型人工智能原生产品;山东、安徽、内蒙古等地积极布局智能家居等新一代智能终端。智能汽车作为重要终端同样获得聚焦,吉林着力推动智能网联汽车转型,重庆大力发展智能座舱、智能驾驶等关键系统,海南、云南等地稳步推进智能网联汽车车路协同应用试点。

  在服务消费领域,人工智能正全面渗透生活与生产,催生海量新场景。广西、重庆等地推动AI与文旅、教育、医疗等深度融合;贵州、福建、湖北等地则大力拓展智能化服务消费新空间,让AI真正融入日常生活。

  在商业空间领域,数智化改造正重塑商圈与零售模式。贵州提出支持建设智慧商圈、智慧街区、智慧门店,推动零售业创新提升。甘肃推进兰州试点城市建设,打造一批智慧商圈。山西则着力提升重点街区、商圈智慧化水平,释放智能穿戴等消费潜力。这些举措意味着,传统的物理商业空间正在通过AI技术实现数智化重塑,让消费体验更智能、更高效、更沉浸。

  智能化消费的全面铺开带来的不仅是效率提升,更给品牌带来了一场关于“存在感”的拷问。产品端,品牌需要将AI能力内化为产品的核心体验;服务端,当技术承担标准化交付,品牌需回归情感链接与价值共创,构建有温度的差异化体验;空间方面,面对智慧商圈、智慧街区的数智化重塑,品牌需重新定义实体空间的价值。

  回看各地政府2026年重点工作内容,消费领域的七大高频词并非孤立的热点标签,而是共同指向一个深层的政策转向:消费驱动逻辑正从“规模扩张”转向“结构优化”,从“普惠刺激”转向“精准施策”。对于品牌而言,2026年是“精耕细作”的结构性窗口期。如今,风向标已竖起,接下来的航程就取决品牌们能否抓住政策背后的代际更迭与需求分层。

  立足上海,两会有哪些“深意”

  透过全国31个省份的政策文本,我们看到消费市场底层逻辑的转向。从规模扩张到结构优化,从普惠刺激到精准施策,悦己、首发、银发、AI+等关键词勾勒出2026年消费行业的新轮廓。当视线从全国聚焦到上海,其2026年政府工作报告在扩内需、促消费的部署中,呈现出四条清晰的具体路径:科技创新如何重塑消费供给,城市更新如何重构消费场景,业态融合如何打开消费潜力,以及新增量如何打开新的市场空间。下文将从这四个维度,解码上海在“十五五”开局之年的布局深意。

  战略策源:

  以“科技创新”撬动新质消费力

  在2026年的上海政府工作报告中,科技创新被摆在了核心位置。上海明确提出要“深化国际科技创新中心建设”并“推进科技创新和产业创新深度融合”。这一布局释放了一个深远的信号:科技创新已成为上海发展新质生产力、进而重塑新质消费力的核心抓手。

  与以往相比,2026年上海对科技创新的定位出现了一个关键转向:从“培育”到“融合”、从“布局”转向“落地”。在科技创新与产业创新深度融合的战略导向下,上海2026年的核心关注点明确指向成果的落地应用,科技创新能否真正进入产业、进入市场、进入生活,成为检验融合成效的关键标尺。

  围绕这一核心定位,上海在战略层面“统筹在沪国家战略科技力量建设”,在创新主体层面形成国家实验室、高水平研究型大学、科技领军企业三类主体协同发力的格局。并通过“深化基础研究先行区建设”从源头夯实原始创新能力。“加快推动创新链和产业链无缝对接”将创新成果的落地应用明确为政策落点。

  在成果转化方面,上海首次提出“深化科技成果全部赋权改革”,同时,在2025年优化中试平台、新建概念验证平台与高质量孵化器的基础上,2026年明确提出“提升服务能级”并通过场景培育为技术提供应用土壤,通过主体培育让企业站到创新前台,意味着上海主动为成果寻找应用空间,让技术走出实验室,走进真实场景。

  值得关注的是在产业落点方面的部署,政府工作报告中在任务和规划中多次强调科技创新与产业创新融合发展。在“推进产业智能化、绿色化、融合化发展”的框架下,2026年上海明确指出了“加强算力设施、行业语料、垂类模型等基础设施的建设”作为底层支撑,在此基础上进一步“推动新一代智能终端、智能体等广泛运用”。

  从以往的“培育壮大智能终端产业”到如今的“推动广泛运用”,政策着力点正从生产端向消费端延伸。江远投资创始人、CEO张江在解读这份报告时指出,AI应用规模化落地一般符合两个标准:技术成熟度高、场景需求明确[1]。落实到消费领域,“AI+”手机等传统智能终端升级、AI眼镜等新兴可穿戴设备,以及智能家居等生活场景类智能终端,将成为这一轮政策推动的重点方向。

  另一个关键落点是科技金融。报告提出“做好科技金融、绿色金融、普惠金融、养老金融、数字金融‘五篇大文章’”,在这之中科技金融被放在首位。在此背景下,上海明确“更大力度培育壮大长期资本、耐心资本”,与以往的表述相比,“长期资本”“耐心资本”的提法更强调资本与创新周期的匹配,专注于科技创新、需要长期研发投入的品牌,将获得能够陪伴其成长周期的资金支持。

  此外,进一步结合上海明确提出的“推动更多金融资源用于支持扩大内需、科技创新、先进制造、绿色发展和中小微企业”,可以看到金融资源的确切流向将聚焦于具备技术底色、在细分赛道形成差异化优势、契合绿色发展方向,以及处于成长早期的消费品牌。更受资本青睐的企业的共同特质在于,能够将硬科技转化为具体的消费场景,以研发投入而非营销驱动构筑核心竞争力。

  这一系列部署也对消费企业释放了两个明确的信号。第一,那些具备原创能力和技术底座的商业品牌,将获得更精准的金融赋能。第二,品牌应主动从“技术持有”转向“场景定义”,用好“政策工具箱”参与未来生活展演,具备技术实力的品牌可以通过AWE展会等渠道打造真正的全球首发体验。当下,科技消费化的叙事已由政策推动,品牌若能将自己的产品嵌入城市级叙事中,将获得远比单一广告投放更具影响力的公众认知。

  空间重塑:

  城市更新中的“友好型”叙事

  如果说科技创新是为上海注入发展动能的长远战略,那么空间重塑则是对“人的尺度”的深度回应。与以往相比,2026年报告中的城市更新呈现出从“物理改造”向“功能兼容”的转向,商业空间被纳入更精细的规划视野。整体而言,上海在政府工作报告围绕着城市空间优化,在城市更新、空间格局、精细管理、全龄友好四大核心关键词之下,提出了具体的政策指引。

  首先,上海提出“深入实施城市更新行动”,并给出了具体的指标:推动城中村改造“提速扩容增效”,完成20万平方米旧住房成套改造,盘活处置低效产业用地20平方公里。同时,商业空间的优化也被纳入更新视野,明确提及“分类引导低效商办楼宇和商业设施更新”,商业空间被纳入城市更新的核心议程,存量商业的功能重塑、业态混合、空间活化,将成为新一轮城市更新的商业新阵地。

  从空间布局上,上海提出深化五个新城建设,推进新城产业细分赛道发展。整体而言,上海明确“优化市域发展空间布局,强化中心城区辐射引领功能,巩固提升新城综合性节点城市功能”,可以预见,商业空间的拓展方向正在从单一的中心商圈向外围节点城市扩散,新城商业、社区商业、产城融合区的配套商业将迎来新的发展机遇。

  对品牌而言,商业机会不再仅存在于成熟的核心商圈,更存在于那些正在进行“功能复合化”更新的潜力区域。品牌的入驻决策更应结合政府对片区的整体规划,这将直接决定了未来客群的构成和消费场景的适配度。

  具体到城区中的精细化管理,上海正推进从“物理空间”向“生活场景”延伸。2026年将“推进完整社区建设,提升15分钟社区生活圈功能”,继续推动附属空间开放和无障碍环境建设。从“美丽街区”到“完整社区”,城市管理的颗粒度正逐步深化至居民日常生活的微单元。这也为商业业态的创新提供了新土壤,社区食堂、家门口养老服务站、普惠托育点、便民商业设施等“生活场景型商业”,都能够成为嵌入“15分钟社区生活圈”的新业态。品牌可以探索将门店改造为集便民服务、社群活动、商业零售于一体的社区枢纽,主动融入“完整社区”的建设进程。

  “全龄友好”则是具体到了“人”的维度进行精细化的布局。2026年,老年人、儿童、青年、一线工作者被同时纳入政策视野,“把最好的资源留给人民”从理念转化为具体的政策抓手。

  面向老年群体,报告提及的适老化改造、改建照护床位、家门口养老服务站的布局,指向的是“银发经济”的深度激活。从适老家居改造到智能健康监测,从社区助餐到老年文旅,在政策助推下,企业能够围绕“品质养老”的服务生态展开布局。

  面向儿童群体,报告提及的儿童友好城市建设与普惠托育的推进,催生的是“亲子消费”与“家庭消费”的新场景,未来儿童乐园、亲子餐厅、益智教育、母婴服务等业态将拥有社区层面更大的落地空间。

  面向青年群体,“青年发展型城市”的提出,意味着对青年居住、社交、创业、消费需求的系统性回应。对商业而言,从社群化公寓到夜生活街区,从共享办公到潮流零售,通过更全面的布局,青年作为激活城市消费活力的核心引擎能够被进一步释放。

  面向一线工作者,“新时代城市建设者管理者之家”的持续筹措,保障的是城市运行基础人群的安居需求,也意味着围绕“基础民生”的平价商业配套、社区便民服务将迎来规范发展的契机。

  从城市空间到具体的人,当商业从远场大而全的购物中心,回归到近场小而美的生活圈,那些能够嵌入日常、回应具体人群需求的服务节点,将成为激活社区消费活力的核心载体。

  结构重心:

  文商旅体展的“无界融合”

  当城市空间完成物理层面的更新与友好化重塑,新的命题随之而来:这些空间应当被怎样的内容所填充?2026年,上海的关键词是“文商旅体展的深度融合”,从以往“联动发展”到如今“深度融合”,政策的方向指引正让消费场景突破单一业态的边界,在融合中释放更大的乘数效应。

  2026年上海明确提出“培育打造20个融合性服务消费新场景”,并“促进文商旅体展深度融合”。这一部署的核心在于“融合”,让不同业态在同一个场景中发生化学反应,重大活动带来的瞬时客流将转化为餐饮、零售、住宿等关联消费的增长动能,这正是“文商旅体展融合”所释放的乘数效应。

  流量型活动的消费转化是其中最先显现的机会。上海提及的演唱会、音乐节的“加密举办”,国际赛事的“赛事经济”培育,能够形成城市流量的多元入口。对品牌而言,更应主动拥抱“票根经济”,设计可连接的消费链路,例如主动设计针对演唱会、赛事、展览观众的专属套餐或体验,让“票根”成为进入品牌空间的“通行证”和“优惠券”。

  深度体验的消费拉长则指向更大的增量空间。2026年上海提出“扩大‘多日旅游’产品供给”。从“一日游”到“多日游”,意味着消费链条的拉长和消费深度的提升。酒店、餐饮、零售等相关联的消费品牌可以通过联合打造主题线路套餐等更具创新性的模式,将零散的消费点串联成完整的体验旅程。

  此外,文旅融合也是其中的重要一环,上海提出在世界级旅游品牌打造之外,同步发展红色旅游、文博旅游等特色旅游。文旅融合不再只是景点打卡,而是将文博展、工业遗存、古镇风貌串联成完整的体验线路。品牌在参与融合时,应思考如何将自身的产品逻辑与在地文化、空间特质相结合,创造出不可替代的沉浸式体验,而非简单地进行商品展销。比如苏河沿岸的历史仓库或是豫园的古典园林,让空间本身成为消费体验的一部分。

  最后,内容供给的年轻化迭代为品牌提供了新的连接切口。报告提出“培育壮大微短剧、元宇宙等新型文化业态”,这意味着内容供给正在向年轻化、圈层化、数字化方向演进。在商业场景中,无论是通过微短剧进行场景植入,还是在元宇宙空间中打造虚拟体验,新兴内容形态正在成为触达人群的新载体。

  透过这些融合场景可以看到,“文商旅体展的深度融合”将催生三类消费意愿:围绕活动产生的即时转化型消费、多日游串联的深度体验型消费、文化内容驱动的圈层认同型消费。因此,如何承接“票根联动”、融入“多日旅游”、适配“融合场景”,构建无界融合的消费新格局,需要消费品牌延伸出更丰富的跨界融合视野。

  增量蓝海:

  外来消费与“悦己型”增量

  当“文商旅体展”的融合场景逐步铺开,消费的最终落点始终是人。2026年,上海将目光投向两类增量人群:外来消费者与悦己型消费者,政府工作报告中明确在“入境消费”和“悦己消费”中寻找新的爆发点。

  2025年,上海作为“中国入境消费第一站”的磁场效应持续释放。入境游客消费贡献约150亿美元,离境退税销售额同比增长约80%,占全国近五成[2],这些数据背后,是一个正在成型的消费新格局。

  2026年,上海也明确将持续提升“中国入境游第一站”的吸引力。围绕这一目标,上海政府工作报告部署了三条并行的路径。

  首先是打通消费便利的“最后一公里”,上海将“持续推动入境旅游、离境退税和跨境支付便利化”。这意味着“入境友好”不只是口号,而是一套可操作的服务标准。任何有志于承接“入境消费”红利的品牌,都应系统性地检视自身的“便利性基础设施”,例如主流国际支付方式、多语言版本导购等。

  第二是,打造具有全球辨识度的消费名片并夯实本土品牌的承接能力。政府工作报告明确提出“打造‘购在中国’品牌”,对标的是“吃在中国”“游在中国”,意图将高价值的入境消费客流引入国内零售终端。上海同时提出“梯度培育上海消费品牌”,从初创孵化到新锐融资,从老字号焕新到助力成熟品牌出海。这意味着,具备文化辨识度和品质竞争力的本土品牌,不仅能在家门口承接全球客流,更能以此为新起点,将上海作为出海的“第一级跳板”。

  此外,进博会是入境消费最集中的释放窗口。2026年上海将“进一步增强上海会议活动影响力,优化365展贸网开放合作功能,持续放大溢出带动效应”。可以看到,今年的重点在于将“六天展会”转化为“全年窗口”,365展贸网的深化运营,意味着国际优质商品能够持续进入国内市场,品牌能够通过更直接的渠道将一次性的曝光转化为永久性的中国市场准入资格和持续销售通道。

  更新的机会在于,入境消费向城市毛细血管的渗透。2025年,从乌中市集到上钢集贸市场,从大润发到社区菜场,国际游客的足迹正从核心商圈向外围生活场景扩散[2]。可以看到,商业的机会不再局限于核心商圈的旗舰店,已拓展至那些能够承接复合需求的社区商业单元,入境消费的下沉也是商业能够探索的新方向。

  另一个增量在于,上海在2026年首次将“悦己消费”与数字消费、邮轮消费并列提出,作为“丰富消费供给”的具体方向。这一表述虽然简短,但释放了一个明确的信号:以满足自我、情绪价值为导向的消费类型,已经被纳入政策视野。

  具体来看,在提振消费的举措中上海明确提及“加密大型演唱会、音乐节等演出举办频次”“精心办好新春消费季、‘五五购物节’、‘上海之夏’国际消费季、环球美食汇、国际光影节、国际花卉节、上海旅游节等扩消费活动”等部署。同时,上海也进一步细化了服务消费的赛道,首发经济、夜间经济、直播经济等七类消费形态被同时提及,服务消费正在从笼统的概念分解为可落地的细分方向。

  这些以体验、感受为核心的活动安排,将是“悦己消费”的具体实践。当一场演唱会、一次文博大展、一个节日市集能够激发消费热情,情绪价值便不再只是民间热词,而成为提振消费的切实动力。

  此外,悦己消费的进阶机会在于“沉浸式体验”的深度开发,并且能够与入境消费有机结合。2025年,豫园的汉服体验店月销售额约100万元,其中70-80%为外籍游客[2]。这意味着悦己消费不仅是本土年轻人的专利,正在成为吸引全球游客的新磁极。无论是代表传统工艺的文创产品、创新药食同源的中式食品,还是用现代游乐方式重新演绎传统文化的新中式乐园,能够提供情绪价值和独特文化体验的“悦己型”产品与场景,对国内外消费者具有同样强大的吸引力。品牌需要思考,自己的产品能否成为“可带走的一段上海记忆”。

  可以发现上海消费市场正在形成一种独特的叠加效应:高密度的国际客流与高频次的文化节展在同一时空交汇,这意味着其同时具备了承接全球消费力、孵化本土创新力以及融合文商旅体展资源的系统性能力,能够驱动商业空间从单纯的商品交易转向兼具文化触点与情绪供给功能的复合型场域,上海也因此能够成为品牌创新与新消费逻辑实践的试验场。

  如今,商业的竞争逻辑正在从“流量争夺”转向“人心留存”,那些能够同时服务全龄人群、融合跨领域需求的品牌,将获得更大的增长空间。

  结语

  站在2026年“十五五”规划开局的历史节点,中国消费市场正经历着一场深刻的系统性重构。通过透视逾58万字的政府工作报告,我们可以清晰地预见,未来五年的商业增长将不再是简单的规模扩张,而是一场从政策出发,引领商业参与者,最终作用于人的“质变”跃迁。

  政策风向明确指向了“民生回归”与“科技赋能”两个大方向,政府支出显著向养老、育儿、家政等民生领域倾斜,要求企业深度嵌入民生服务链条,回归于“人的尺度”。同时,政策的顶层设计正发挥牵引作用,以人工智能、合成生物等“新质生产力”加速转化为高附加值消费品,落地在具体场景中为人所用,未来五年的增长动能将深度依托于科技创新的持续突破与制度配套的协同支撑。

  从商业落点来看,消费市场的机会正沿着供给和需求两条主线展开。供给端,人工智能终端、适老化产品加速普及,合成生物、新材料等底层技术与消费品制造深度融合,科技对消费品的赋能正在从概念走向规模化落地;需求端,银发经济从政策红利期步入产业落地期,情绪经济从民间热词上升为促消费的明确抓手,首发经济、票根经济、以旧换新则分别从品牌引入、场景融合、存量置换等不同路径释放跨业态的消费潜力。

  未来的增长图景已然清晰,它不再是单维度的速度竞赛,而是一场关于“人”的深度经营。当“十五五”规划启幕,能够真正理解人、服务人,并以技术与制度红利为支点完成能力升级的企业,将有机会在未来五年的新消费版图中占据关键位置。

  参考资料

  [1]引自LongRiver江远投资于2026年2月发布的《一财专访张江:上海绘就“十五五”科创蓝图》

  [2]引自上海市黄浦区人民政府于2026年1月发布的《上海:发力打造“中国入境消费第一城”!》

  封面来源:视觉中国

上一篇:
千亿金租迎来新任总裁及首席合规官!
下一篇:
赵民革代表:紧抓创新与开放,首钢园打造千亿级科创集群
Title