Title
您当前的位置: 首页 > > 文章详细
2026年包头市春风行动——生产制造业专场信息推送
发布时间:2026-03-05

  此信息有效期一个月

  包头市人力资源和社会保障局

  为您提供更多优质就业岗位信息

  1.英华融泰医疗科技股份有限公司

  英华融泰医疗科技股份有限公司于2004年由留英人员领办成立,公司主要致力于将国际先进的医疗器械治疗理念和技术引入中国,专业从事雾化治疗、湿化治疗、麻醉呼吸管路及组件连接等医用耗材的研发、生产和销售。公司总部位于包头,在广东东莞、安徽砀山设有全资子公司,现有职工两百余人,通过了ISO13485质量管理体系认证、知识产权管理体系认证,建立自治区级创新平台5个,公司先后被认定为高新技术企业、国家知识产权优势企业、国家科技型中小企业、内蒙古自治区“专精特新”企业等。公司于2017年在新三板挂牌,2020年由基础层晋升至创新层。因业务拓展,诚聘以下岗位:

  招聘:

  1、副总经理

  本科及以上 双休、法定节假日

  45周岁以下,具有市场、研发、生产、质量、综合等某一领域副总及以上管理经验,具备分析决策能力及组织沟通能力,具有流程优化和效率提升的实际经验。

  2、市场/销售总监

  本科及以上 双休、法定节假日

  45周岁以下,市场营销、管理或相关专业优先;5年以上医药、医疗器械企业管理岗位经验,具有呼吸领域器械行业经验优先。

  3、车间主任/厂长助理

  本科及以上 单休、法定节假日

  45周岁以下,5年以上生产实践生产管理工作经验。

  4、工业/研发工程师

  本科及以上 双休、法定节假日

  精通CAD、Pro/e、UG、SW等绘图软件;具有产品开发全流程及医疗器械产品设计经验者优先。

  5.外贸专员/(可兼职)

  (5k-8k)

  本科及以上 双休、法定节假日

  2年以上有进出口业务管理工作经验,有医疗器械行业经验者优先考虑。

  6、销售代表

  (4k-5k+提成)

  大专及以上 双休、法定节假日

  具有较强的沟通能力,能适应省外出差,可接受应届生。

  7、安全管理员

  (4k-7k)

  大专及以上 单休、法定节假日

  有安全员资格证;有3-5年相关工作经验;熟悉相关安全法律法规及行业标准。

  8、模具工

  (4k-6k)

  大专及以上 单休、法定节假日

  有模具保养、维修经验,有机械钳工工作经验,熟悉操作车、铣、磨、火花机模具制造设备;了解模具结构,动手能力强。

  9.水电暖维修工

  (3.5k-5k)

  学历不限,具有3年以上企业维修水电暖工作经验,持有电工证;严格执行持证上岗,严格遵守有关安全法规及操作规程制度,严禁违章操作。

  福利待遇:

  以上岗位一经录用,待遇从优,入职即办理五险,带薪年假,国家法定节假日,节日福利,员工餐厅,不定期组织精彩纷呈的员工活动。期待您的加入!

  联系电话:0472-2626018(工作日8:30-17:30);

  15848252987(微信同号)

  邮箱:3315758024@qq.com

  公司地址:稀土高新区滨河新区大鼎西一公里(19路公交终点站)

  2.包头市金鹿油脂有限责任公司

  包头市金鹿油脂有限责任公司始建于1951年,是专业从事食用植物油生产经营的“中华老字号”、“中国好粮油”企业,荣获国家绿色工厂荣誉和绿色食品生产认证,是全国放心粮油加工示范企业和国家葵花油加工10强企业,是内蒙古重要的油脂储备和加工基地。

  公司秉承绿色、健康的经营理念,形成了绿色原料基地种植、收购、研发、生产、营销五位一体的油脂全产业链,以专业、诚信为经营宗旨,在高度集中的油脂行业,专业品质能力和品牌影响力逐年提升,营业收入连续十年环比增长率保持10%以上;以研发带动产业革新为经营驱动,与多所高校建立产学研合作,共建葵花籽、亚麻籽油加工技术研究中心和加工基地。因专业、健康领域的油脂研发和生产精益求精的技术突破,深受医药、食品等专业领域的青睐。

  金鹿人始终专注主业,为消费者提供健康油脂,在专业油脂领域,把民生食品做到医药级标准,为10多家药企提供高品质医药专用油;在食品油脂领域,以油烟少、耐煎炸、稳定性好著称,供应百余家食品企业;在合作代工领域,与强者同行,携手东方甄选、海天集团、呼铁集团、哈尔滨铁路集团等大型企业,让全国消费者享用来自内蒙古的中国好粮油。金鹿油脂公司锚定绿色化、科技化、智能化的行业发展新方向,从民用油脂到专业油脂,在市场竞争中谋定位、求发展,成为内蒙古油脂行业的龙头企业。

  招聘岗位:

  (一)油脂产品研发工程师

  岗位职责:

  1.负责包装油新品调研,制定新品研发项目计划;

  2.负责实施包装油新品研发项目协调与管理工作,跟进新品研发进展和阶段成果及项目结题验收,进行产品研发及技术支持;

  3.负责新产品研发工艺内控标准、企业标准的制修订,新产品的质量跟踪和持续改进工作;

  4.负责搜集及分析研究国内外油脂新品,新技术现状及趋势调研,提出新品开发计划。

  5.分析客户技术问题与研发需求,与原料供应商、客户、高校、研究机构开展跨界合作交流;

  任职要求:

  1.硕士研究生及以上学历;

  2.粮油、食品、营养等相关专业;

  3.具有5年以上生产管理、质量控制、产品研发等相关工作经验,工程师及以上专业技术职称资格优先考虑;

  4.熟悉食品营养学相关知识,研发流程及食品相关法律法规,具有一定的沟通协调能力;

  5.具备较强的逻辑思维和数据处理能力,具备一定的文字功底和书写能力;

  6.具有责任心、上进心,较强的执行能力和团队协作能力;思路清晰严谨,态度端正,善于把握市场机会。

  (二)商超业务代表(5名)

  核心岗位职责:

  1.负责商超渠道的开发、维护与深耕,达成产品铺货率、销量等核心指标;

  2.执行商超端产品陈列、促销活动策划落地,配合公司做好品牌推广活动;

  3.维护客情关系,对接商超采购、运营团队,处理订单、回款及售后问题;

  4.收集商超渠道竞品动态、市场需求信息,提交数据分析报告,支撑公司决策。

  核心能力要求:

  1.业务能力:具备商超渠道开发、铺货、动销的实操经验,能独立完成客户洽谈与合作签约;

  2.推广能力:了解快消品商超促销活动策划与执行(如堆头陈列、试吃活动),能配合公司完成品牌推广;

  3.数据能力:熟练使用 Excel 统计销售数据、分析铺货率/周转率,能输出基础市场分析报告;

  4.沟通能力:具备较强的客情维护、谈判及冲突处理能力,能高效对接商超各环节负责人;

  5.抗压能力:目标感强,能承受销量指标压力。

  任职要求:

  1.中专及以上学历,热爱销售工作,能熟练操作办公软件。

  2.有1-3 年快消品(粮油、食品类优先)商超渠道销售经验,熟悉包头区域商超布局者加分。

  3.无不良从业记录,具备基础的商务谈判、合同签署常识。

  4.性格外向,思维敏捷,善于沟通,较强语言表达能力强;执行力、原则性强,忠于职守,爱岗敬业,诚实守信;具有较强的抗压性;

  5.有较强的事业心,认同公司企业文化,服从公司安排、能够快速融入企业氛围。

  工作时间:上六休一

  薪资福利待遇:3000-8000元/月上不封顶;五险

  (三)流通渠道业务代表(5名)

  岗位职责:

  1.经销商/二批商管理(核心)

  (1)负责区域内流通渠道(二批商、批发商、小型零售商)的开发、维护与管理,达成销售目标和市场覆盖率;

  (2)协助经销商制定销售计划,监督其执行情况并提供销售支持,确保渠道良性运转;

  2.终端市场拓展

  (1)开展终端网点开发(如便利店、餐饮店、社区店),提高产品铺货率和生动化展示;

  (2)执行产品陈列、促销活动落地,收集市场反馈,优化产品销售策略;

  3.订单与回款管理

  (1)负责订单接收、跟踪和发货协调,确保及时交付;

  (2)督促货款,监控应收账款,降低经营风险;

  4.市场信息收集

  (1)监测竞品动态、价格变化和市场趋势,定期提交分析报告,为公司决策提供依据;

  (2)协助区域销售经理制定市场策略和促销方案;

  任职要求:

  1.工作经验:1-3 年快消品行业流通渠道销售经验,有包头及周边地区经验者优先;

  2.行业背景:熟悉快消品(尤其是粮油、食品饮料类)流通渠道运作模式,有经销商管理经验者加分;

  3.无不良从业记录,具备基础的商务谈判、合同签署常识;

  4.性格外向,思维敏捷,善于沟通,较强语言表达能力强;执行力、原则性强,忠于职守,爱岗敬业,诚实守信;具有较强的抗压性;

  5.有较强的事业心,认同公司企业文化,服从公司安排、能够快速融入企业氛围。

  工作时间:上六休一

  薪资福利待遇:3000-8000元/月上不封顶;五险

  (四)电商运营专员

  岗位职责:

  1.负责公司线上平台(抖音快手或淘宝、京东)的运营管理,提升平台知名度和影响力。

  2.制定并实施电商团队建设及管理策略,提高团队工作效率。

  3.熟悉网络传播方式和渠道分销,合理运用平台推广工具进行宣传推广。

  4.分析市场动态,制定营销推广计划,提升产品销量。

  5.负责策划线上营销及其促销活动,提升用户活跃度和粘性。

  岗位要求:

  1.具备3年以上线上平台运营经验,有丰富电商团队建设及管理经验。

  2.熟悉快手、抖音、天猫、京东运营和管理规则。

  3.具备较强的市场分析、营销推广能力。

  4.精通平台推广工具使用,能有效提升品牌知名度。

  工作时间:上六休一

  薪资福利待遇:3000-8000元/月(含销售提成);五险

  (五)电商主播(5人)

  基本要求

  1.40岁以内,性别不限,形象端正,气质亲和,有镜头感(无需颜值极高,但需自然大方),无明显纹身、夸张发色(符合食品行业健康形象)。

  2.普通话标准,口齿清晰,语速适中,能生动讲解产品卖点。

  3.有食品/快消品/粮油类直播经验者优先,熟悉食用油产品更佳。

  4.有2年以上直播经验。条件优秀者可接受应届毕业生。

  5.有生活常识,能快速掌握食用油知识,并能通俗易懂地传达给观众。

  6.擅长调动直播间氛围,引导观众互动。

  7.熟悉直播间话术,懂直播间运营和场控。

  8.思维敏捷,能处理突发情况(如设备故障、恶意评论)。

  工作时间

  1.能适应弹性排班(如早晚场、节假日促销场次)。

  2.兼职/全职:根据企业需求明确(兼职需固定时段)。

  优先录用条件

  1.有健康管理、营养师相关背景,能结合食用油讲解健康饮食。

  2.自带私域流量(如社群、粉丝基础)。

  3.熟悉抖音、快手、天猫、拼多多、视频号等平台流量规则。

  薪资结构

  1.底薪+提成

  2.全职薪酬底薪3500元。

  3.兼职薪酬按天核算。

  (六)食品化验员(2人)

  岗位职责:

  1.定期进行食用油的检测和评估,包括外观、口感和营养成分等方面的测试;

  2.熟练精准使用实验室设备和试剂(气相、液相、质谱仪需要独立熟练操作),确保检测操作正常和结果准确;

  3.记录检测数据和撰写检测报告,完成一定量的日常检测任务。

  任职要求:

  1.了解基本的食品科学原理和实验室操作规程,独立操作气相、液相、质谱仪,有相关实验室工作经验者优先;在蒙牛伊利等食品企业工作经历者优先。

  2.具有良好的学习能力和团队合作精神,能够适应工作节奏和规范;

  3.工作认真负责,态度积极,注重细节和数据的准确性。

  上六休一,薪资4K-6K

  (七)车间统计员(1人)

  岗位职责及任职要求

  1.承担车间生产数据的采集、整合及统计工作,参与车间生产排产、车间生产及维修工作。

  2.协助车间经理进行生产计划的编排与调度工作,以保障生产任务能够按时完成。

  3.负责编制和优化车间生产数据的统计流程以及标准操作规范。

  4.参与车间生产与维修工作,为解决生产过程中遇到的问题和挑战提供支持。

  5.熟悉生产统计流程,有较强的学习意愿,良好的抗压能力。

  6.具备良好的数据分析和处理能力,熟练使用办公软件。

  7.工作认真负责,具备良好的沟通协调能力。

  8.可以接受倒班工作。

  9.理工类专业毕业优先考虑,条件优秀者可接受应届毕业生。

  上六休一,薪资3K-4K

  (八)会计(1人)

  任职要求:

  1.大专及以上学历,财务、会计相关专业,持有初级会计师证优先。

  2.具备2年以上制造业或快消行业财务工作经验,熟悉生产型企业成本核算逻辑。

  3.精通会计准则及税务法规,熟练操作Excel(函数应用)及用友、金蝶等财务软件。

  4.具备较强的细节把控能力与数据敏感度,能独立完成进销存模块的账务处理。

  薪资3K-4K

  (九)司炉工(1人)

  任职要求:

  1.学历:热能动力工程或相关专业,大学专科及以上学历。

  2.专业知识:熟悉本专业各项规范、工艺、原理、故障处理,有丰富的检修、调试经验或运行管理经验。3-5年及以上锅炉运行或检修工作经验,且有担任检修、运行班组长(技术员)的工作经历。掌握锅炉设备检修、维护保养的方法和工艺要求,具有独立开展设备维护、检修的作业能力,能指导锅炉安全经济运行和事故处理。

  3. 锅炉压力容器特种作业证。

  4.能熟练使用CAD、WORD、EXCEL等办公软件

  5.有强烈的工作责任心,热爱本职工作。

  6 身体健康,吃苦耐劳。

  7、工作时间:上十二小时休息十二小时

  (十)流水线普工(1人)白班

  任职要求:

  1.吃苦耐劳,身体健康;

  2.责任心强,工作积极性高;

  3.人品好,无不良嗜好。

  4.性别不限。

  5.家住铝厂或者北梁新区附件优先考虑。

  工作时间:8:30-17:30 月休4天

  在东河区有通勤车

  薪资:3000-4000元/月

  (十一)保安(3人)急招

  任职资格:

  1、身体健康,遵纪守法,有责任心,踏实肯干,服从工作安排;

  年龄在55-60岁,条件优秀者年龄可以放宽。

  2、熟悉安全制度及安全器材使用,意外事件及紧急事故之预防与安排。

  3、有安保工作经验1-3年,退伍军人可优先录用。

  4、可接受倒班工作。上24休24

  5、家住东河区北梁新区或者铝厂附近优先考虑。

  6.薪资2500元/月

  东河区有通勤车

  意向简历可以投递至120373763@qq.com

  联系电话:0472-4389944

  面试地点:东河区生态工业园区南绕城公路4公里处

  3.包头希铝

  招聘岗位如下:

  一、巡槽电解工:20名

  四班三倒8小时

  1、初中及以上文化

  2、有2年以上工厂倒班工作经验

  3、有高温或体力工作经验者优先

  4、认同企业文化遵守规章制度

  待遇:7000-12000元/月

  工作地点:内蒙古包头高新区/包头固阳县均可

  二、电厂汽机运行副值/主值:2名

  四班三倒8小时

  1、中专及以上学历

  2、有2年以上热电厂汽机运行工作经验(5万机组以上)

  3、执行力、责任心强。

  三、电厂锅炉运行副值/主值:2名

  四班三倒八小时

  1、中专及以上文化

  2、有3年以上热电厂锅炉运行副值/主值工作经验(煤粉炉)

  3、执行力、责任心强。

  四、电厂电气运行副值/主值:2名

  四班三倒八小时

  1、中专及以上文化

  2、有3年以上热电厂电气运行副值/主值工作经验

  3、执行力、责任心强。

  工作地点:内蒙古包头高新区

  五、铸造工:3名

  三班两倒12小时

  1、初中以上文化

  2、有工厂倒班工作经验

  3、接受高温环境

  4、认同企业文化遵守规章制度

  待遇:7300元/月

  工作地点:内蒙古包头高新区

  六、天车工:3名

  四班三倒8小时

  1、初中及以上文化

  2、有工厂倒班工作经验

  3、持有天车证熟练驾驶

  4、认同企业文化遵守规章制度

  待遇:7000元/月

  工作地点:内蒙古包头九原区

  七、钳工:2名

  常白班8小时

  1、初中以上文化

  2、有2年以上工厂检修钳工工作经验持有钳工或焊工证

  3、认同企业文化遵守规章制度

  待遇:7500元/月

  工作地点:内蒙古包头高新区

  八、叉车工:2名

  三班两倒12小时

  1、初中以上文化

  2、接受高温环境持有叉车证

  3、认同企业文化遵守规章制度

  待遇:7000-8000元/月

  工作地点:内蒙古包头高新区

  九、特种设备安全管理工程师:1名

  常白班

  1、大专及以上学历安全工程、机械工程、过程装备与控制工程等相关专业毕业;

  2、有3年以上特种设备管理相关工作经验(有生产制造、化工、冶金、碳素等行业特种设备管理工作经验优先)

  3、了解特种设备安全法,熟悉特种设备注册、检验、维保、报废全流程合规要求。掌握压力容器、压力管道、起重机械等特种设备结构原理、安全风险点及隐患排查方法。

  4、具备可独立编制安全管理制度、操作规程、应急救援预案、检查报告等文件;

  5、具备较强的沟通协调能力、有责任心、原则性和安全风险意识,工作严谨细致、执行力强。

  工作地点:内蒙古包头九原区

  十、生产操作工:10名

  三班两倒12小时

  1、初中以上文化

  2、有2年以上工厂倒班工作经验

  3、接受高温环境

  4、认同企业文化遵守规章制度

  待遇:7000-8000元/月

  工作地点:内蒙古包头高新区

  十一、成型巡检工:3名

  四班三倒8小时

  1、初中以上文化

  2、有2年以上工厂倒班工作经验

  3、接受高温环境

  4、认同企业文化遵守规章制度

  待遇:6500元/月

  工作地点:内蒙古包头九原区

  十二、生物操作工:10名

  三班两倒12小时

  1、中专及以上学历

  2、有2年以上工厂倒班工作经验

  3、接受高温环境

  4、认同企业文化遵守规章制度

  待遇:6000-6500元/月

  工作地点:内蒙古包头高新区

  十三、菌种实验员:2名

  12小时常白班

  1、大专及以上学历 生物工程相关专业

  2、有1年以上菌种实验相关工作经验

  3、工作严谨、责任心强

  4、认同企业文化遵守规章制度

  待遇:6000-6500元/月

  福利待遇:

  以上岗位人员一经录用均签订合同,享受五险一金待遇、带薪休假、年终奖、国家法定假、提供住宿,配有员工餐厅。

  部分岗位提前面试可年后入职

  岗位详情扫码添加企业微信咨询

  4.内蒙古亚新隆顺特钢有限公司

  内蒙古亚新隆顺特钢有限公司于2008年10月落户内蒙古包头市石拐工业园区,系亚新钢铁集团旗下子公司,是市、区政府重点招商引资的民营钢铁联合企业。因公司设备升级改造,生产规模扩张,现面向社会大量招聘。

  岗位需求:

  一、普工 50名

  岗位职责:巡检设备、质量检查等

  岗位要求:50岁以下,身体健康

  薪资福利:5000-8000元

  二、电工/维修工 20名

  岗位职责:点检、维修设备

  岗位要求:50岁以下持电工/焊工/钳工证,有工厂相关工作经验

  薪资福利:6000-8000 元

  三、天车工 20名

  岗位职责:开天车吊运物料、设备

  岗位要求:50岁以下,持天车证,有驾驶室天车操作经验

  薪资福利:6000-8000 元

  四、主控工 20名

  岗位职责:监控电脑上显示的设备参数

  岗位要求:40岁以下,会操作电脑

  薪资福利:4000 元+

  五、食堂帮厨

  底薪3600

  工作内容:切菜、洗菜、打包饭等,要求,身体健康,服从管理

  上班时间

  食堂7:00-12:00 15:00-18:00

  福利待遇:

  免费提供住宿,每个月有餐补、管理绩效等,生活区设有平价餐厅,以成本价供应餐食;生活区配有相应的超市、健身房等,能够满足职工基本生活需求。(专业技术与管理人员设有专项奖励,缴纳五险)

  工龄工资满1个月100元,满3个月200元,满1年400元,满2年600元,满3年800元,满4年900元,满5年1000元。

  联系电话:

  13337170799郭

  18353621203剧

  0472-8720805

  邮箱:13337170799@163.com

  面试时间:上午8:00-10:00,下午13:30-16:00(周一到周日均可面试)

  地址:包头市石拐工业园区内蒙古亚新新东门报名处(面试需携带身份证!)

  乘车路线:包头东火车站乘坐C7公交车到亚新新东门下车,或开车导航“亚新隆顺新东门”。

  5.包头市红卫日用化工有限公司

  包头市红卫日用化工有限公司成立于1952年,2004年企业成功转制,是西部地区最大的皂类生产企业,技术力量雄厚,工艺水平先进,技术创新能力强。企业定位于民营科技类,专注研发、生产及销售日用化工系列产品,包括皂类、液洗类。

  公司位于内蒙古地区,拥有丰富的草原牛羊油脂和天然湖碱用于制皂的优质原材料。企业以“天然、绿色、健康、环保”为宗旨,一切从健康品质出发,提出“创制一块皮肤可以吃的皂”理念,开创专做健康皂类产品的道路。

  现招聘岗位如下:

  一、成品统计库管(2人)

  (一)岗位职责:

  1.对接相关部门,核对成品的信息数据,确保单据与实物一致;

  2.及时将入库信息录入 ERP系统,同步更新库存数据,整理入库单据;

  3.协助完成装车前的复核工作,监督并核对货物装车;

  4.负责成品库的日常维护,定期检查,按规定对库存成品进行分区/分类/分批次存放,确保通道畅通,便于盘点和存取;

  5.每日核对出入库数据,每周进行抽盘,每月/季度参与全面盘点,核对库存实物与系统账、台账的一致性;

  6.定期生成库存统计报表,提交相关部门,为生产计划及销售决策提供数据支持。(二)任职要求:

  1.大专及相关专业以上学历;5年以上成品仓储管理、出入库操作相关工作经验;

  2.熟悉成品出入库全流程,具备基础的货物验收、盘点技能;

  3.熟练操作 ERP仓储管理系统及 Office 办公软件,具备数量核算能力;

  4.沟通协调能力良好,能高效对接生产、销售、物流、质检等多个部门,及时处理出入库异常情况。

  5.有大型制造业成品库、电商仓库成品出入库管理经验优先。

  (三)薪资待遇:4-7K,员工食堂,五险,绩效提成

  二、机械维修师(2人)

  (一)岗位职责:

  1、负责日常巡检,按照维护计划进行设备保养,包括清洁、润滑、紧固等工作,确保设备处于良好运行状态,降低设备故障率;

  2、在设备出现故障时,迅速运用专业知识和技能进行故障诊断,准确定位问题根源;及时维修设备故障,更换损坏的零部件,恢复设备正常运行,减少停机时间;

  3、详细记录每次设备维修的情况,包括故障现象、诊断过程、维修措施、更换的零部件等信息;定期总结设备故障规律,为预防性维护提供数据支持,并向上级提交维修报告;

  4、根据设备运行状况和维修经验,提出对设备的改进建议,参与设备的优化升级工作,提高设备性能和生产效率;

  5、在新设备安装或设备搬迁时,配合供应部门进行设备的安装、调试工作,确保设备安装符合技术要求,调试后能正常投入生产;

  6、协助制定备品备件采购计划,根据设备维修需求,合理储备常用零部件。对备品备件进行分类管理,定期盘点库存,确保账物相符。

  (二)任职标准

  1、机械工程、机电一体化等相关专业专科及以上学历;

  2、具有5年以上机修维修工作经验,有生产制造行业工作经验者优先;

  3、具备良好的责任心和敬业精神,工作认真负责,严谨细致;具有较强的团队协作能力,能够与不同部门有效沟通;

  4、特种作业操作证(电工)优先。

  (三)薪资待遇:6-10K,员工食堂,五险

  三、电商客服(2人)

  (一)岗位职责

  1.为客户提供全面、周到、贴心的售前、售中、售后服务;

  2.负责及时跟踪货品发货动向,及时与用户沟通,避免用户不满意;

  3.根据客户需求及时提供产品相关信息,以最快速度解决客户问题;

  4.搜集、整理用户反馈数据,形成分析报告并不断优化客户服务流程;

  5.负责处理客户的咨询、投诉和建议,提供高效、专业的服务解答;

  6.负责发展良好的客户关系,定期或不定期进行客户回访,以检查客户关系维护的情况;

  7.建立客户档案,质量跟踪记录等售后服务信息管理系统。

  (二)任职要求:

  1.具备优秀的客户服务意识和服务品质;

  2.具备较强的沟通能力及抗压能力;

  3.熟悉客服工作流程及规范,了解常用office软件操作;

  4.能够熟练运用多种工具,处理海量数据,具备数据分析能力;

  5.能够主动发现和解决问题,达成个人及团队目标。

  (三)薪资待遇:4-6K,员工食堂、全勤奖、绩效奖金、员工食堂

  四、办公室主任(1人)

  (一)岗位职责

  1.制定并完善公司各项管理制度及流程,提高管理效率;

  2.负责公司日常行政工作,包括企业文化建设、办公环境建设等;

  3.负责公司人员接待及部门人员管理;

  4.组织开展各种活动和培训,促进员工成长和团队建设;

  5.分析和解决各类问题,提供解决方案,增加公司管理效益。

  (二)任职要求

  1.具备较强的组织协调与管理能力,有良好的团队领导能力。

  2.能够正确把握公司战略目标,注重细节和服务质量。

  3.具备一定的创新意识和市场洞察力,对行业发展趋势有敏锐的观察力。

  4.大专及以上学历,至少5年以上行政管理经验或相关行业经验优先考虑。

  (三)薪资待遇:7-9K,员工食堂、绩效

  五、财务副总(1人)

  (一)岗位职责

  1.负责公司财务战略规划与管理;

  2.领导财务团队,确保财务数据的准确性和时效性;

  3.优化财务流程和内部控制,提高财务运作效率;

  4.协助编制、审核、执行公司内部财务制度,完善财务流程、管控风险;

  5.协助做好成本分析、损益分析和财务报表编制;

  6.审核公司各项支出,并做好票据管理工作;

  7.记录和归档公司各项财务数据,配合外部审计工作。

  (二)任职要求

  1.大学本科及以上学历,财务、会计等相关专业;有中级会计师资格证书。45周岁以内。

  2.熟练使用Office办公软件,熟悉ERP等财务软件;

  3.具备较强的书面和口头表达能力、团队协作精神,具备良好的职业素养和服务意识;

  4.工作认真细致,具备较强的数据分析能力和解决问题;

  5.具备出色的财务管理能力和领导力;

  6.懂电商,有生产型企业工作经验,具备从0到1搭建的实操能力,专业度高,有丰富的税筹实操能力。

  (三)薪资待遇:15-20K,五险、员工食堂

  六、电商管理会计(1人)

  (一)岗位职责

  1、负责对电商业务平台销售(含退货)、费用数据(含发货费用)的日常整理和监管;

  2、深入了解业务,通过数据台账,对异常数据及时运营沟通完善;

  3、负责公司各销售业务的损益测算,为业务开展提供数据支撑;

  4、负责组织公司年度预算的编制工作以及与预算相关制度的编制;

  5、负责预算执行的过程监管,跟进预算目标的达成,出现异常时及时预警;

  6、负责各业务损益数据分析,出具业务模块、销售平台、店铺等维度损益分析;

  7、负责损益管理报表的编制,做好分析,组织经营分析会的召开;

  8、根据数据分析结果,对于亏损业务、费用率异常项目进行重点跟进完善;

  9、领导安排的其他工作。

  (二)任职要求

  1、具有1年以上电商企业财务工作经验;

  2、熟悉电商业务核算流程,了解电商业务模式;

  3、财务专业,对数字敏感,思路敏捷,责任心强;

  4、有预算及经营分析工作经验者优先;

  (三)薪资待遇:6-8K,五险、员工食堂

  联系方式

  薛女士(15661510100)

  沈女士(17647592459)

  工作地址:包头市东河区河东镇铝业产业园区,东至区间五路,南至园区路红卫皂业

  6.四通(包头)稀土新材料有限公司

  四通(包头)稀土新材料有限公司成立于2019年12月11日,位于包头市东河区铝业产业园区,是立中四通轻合金集团股份有限公司控股公司,经营范围包括有色金属合金制造;有色金属压延加工;有色金属合金销售;新材料技术推广服务;货物进出口。2015年3月四通新材在深圳证券交易所挂牌上市(股票代码:300428)项目总投资3.2亿元,占地70亩,建筑面积19850㎡,建设年产5万吨铝基稀土功能中间合金新材料和年产3万吨高性能铝稀土晶粒细化剂项目(其中3万吨项目目前只建设两条生产线中的一条1.5万吨)。目前年产能6.5万吨(3万吨项目全部建成后为8万吨)。2025年产销量5.4万吨,销售额11亿元。

  公司专业研发、制造金属晶粒细化剂、金相变质剂、元素添加剂、金属净化剂等四大类铝基稀土功能性中间合金新材料,铝稀土、铝铁、铝锰、铝锶、铝钛硼等九个系列30余个牌号的产品。在铝合金中加入微量稀土元素,可以显著改善铝合金的金相组织,从而提高铝合金的强度,改善加工性能,提高硬度、增加强度和韧性。公司产品广泛应用于航空航天、高铁、汽车、5G通讯、电力电器、消费电子、船舶、军工等领域。

  招聘岗位:

  一、车间操作工(30人)

  任职要求:

  1)初中及以上学历。

  2)能适应倒班工作时间。

  能适应高温工作环境;

  薪酬福利:

  1)工资7000-11000元/月;

  入职缴纳六险一金;

  二、切杆工(3人)

  工作职责:按照“操作指导书”规定高效完成工作

  岗位要求:

  1)初中及以上学历;性别不限。

  2)能适应倒班工作时间。

  薪酬福利:

  1)工资按照切杆重量计件结算;

  2)入职缴纳六险一金;

  三、质检员(3人)

  工作职责:

  1)负责原辅材料和产品的检测,对检验结论进行判定;

  2)负责检测设备的点检、维护和保养;

  3)负责日报表的制作等工作。

  任职要求:

  1)中专及以上学历,化学相关专业优先;

  2)能适应倒班、

  (倒班方式:两天白班、两天夜班、两天休息)。

  薪酬福利:

  1)工资4000-5000;

  2)入职缴纳六险一金;

  四、成品物管员(6人)

  工作职责:

  1)按照“成品入库操作指导书”规定高效完成入库工作、

  对产品进行装车发货;

  2)依照发货计划完成发货准备;

  3)对成品库设备及消防器材进行点检;

  4)负责成品库现场“5S”的管理工作;

  5)保证所负责区域的账实相符。

  任职要求:

  1)18-40周岁,大专及以上学历,物流管理、会计相关专业优先。

  2)熟悉库房管理、计量器具使用,现场管理能力。

  3)有叉车证;

  薪酬福利:

  1)工资4500-5500;

  入职缴纳六险一金;

  五、维修电工、维修焊工(6名)

  工作职责:负责公司设备检、维修

  电工要求:

  1)大专及以上学历,电气自动化及相关专业;

  2)有电工证,精通PLC编程、通讯等类似能力、执行力强。

  焊工要求:

  1)中专及以上学历;

  2)有焊工证,会使用气割,有在公司工作的经历,吃亏耐劳有执行力。

  薪酬福利:

  1)工资5000-6000;

  2)入职缴纳五险一金;

  六、生产配料员(2人)

  工作职责:按照生产配料卡配置原料辅助生产。

  任职要求:

  1)中专及以上学历;有叉车证

  2)能适应倒班(早班、中班倒班)

  3)耐心、认真、有学习能力。

  薪酬福利:

  1)工资6000-7000;

  4)入职缴纳五险一金

  七、安全员(1人)

  任职要求:

  (1)专科及以上学历。

  (2)安全管理相关专业或具备安全管理资格。

  (3)熟悉国家有关安全生产法律法规。

  (4)熟悉本行业的安全生产知识。

  (5)熟悉事故应急救援和调查处理知识。

  (6)两年以上安全管理或相关岗位工作经验。

  (7)具备一定的协调、组织和沟通能力,责任心强。

  薪酬福利:入职缴纳六险一金;

  八、会计(1名)

  任职要求:

  1)本科及以上学历,会计、财务管理相关专业;

  2)熟悉会计准则、财务制度和税收法规。

  3)熟练掌握Excel、财务等办公软件,运用函数、数据透视表等功能进行数据处理和分析。

  4)工作认真负责、严谨细致。

  5)有会计中级职称优先考虑。

  薪酬福利:

  1)工资4000-5000;

  2)入职缴纳五险一金;

  九、网络信息管理员(1人)

  工作职责:负责公司内部计算机网络系统的管理与维护,监控网络运行状态,能及时发现并处理网络故障。负责公司办公设备简单维护检修。

  任职要求:有相关技术或工作经验。

  薪酬福利:入职缴纳六险一金;

  十、后勤保洁 3人

  工作职责:负责车间卫生区域及厂房外侧周边卫生区域清扫。

  任职要求:吃苦耐劳。(有残疾证优先)

  薪酬福利:

  1)工资2300-3000;

  2)入职缴纳六险一金;

  十一、压滤工 1人

  工作职责:

  1、按照压滤机安全操作规程进行压滤机操作;

  2、调整压滤间储水池pH值保持在规定范围;

  3、清扫压滤机及压滤间周边区域并保持环境5S;

  4、打包压滤泥并确保无渗漏,及时入库;

  5、协助后勤岗位进行环境卫生工作;

  任职要求:

  1、年龄35-55周岁;初中以上学历;

  2、有叉车证、能熟练驾驶叉车;

  福利待遇:

  1、8小时工作制、上六休一;

  2、薪资3000左右

  3、入职缴纳六险一金;

  以上岗位其他福利:

  1)生日福利,过节福利,福利体检;

  2)免费提供住宿,宿舍配备洗澡间、洗衣机;

  3)配备乒乓球、羽毛球、台球等活动室;

  4)福利食堂。

  面试时间:周一至周五上午:10:00,下午:13:30面试;

  (提前十五分钟到保安室扫码填写应聘登记表)

  联系电话:

  151 4472 8243

  0472-6123366

  公司地点:东河区铝业园区四通(包头)稀土新材料有限公司面试;

  7.南高齿(包头)传动设备有限公司

  南高齿(包头)传动设备有限公司成立于2019年11月18日,企业性质为有限责任公司(非自然人投资或控股的法人独资),注册资金7.6亿人民币,2018年12月南京高速齿轮制造有限公司全资收购包头公司实施风电齿轮箱项目,是一家集风电齿轮箱设计、制造、服务为一体的高端制造企业。

  南京高速齿轮制造有限公司总部位于南京,成立于1969年,2007年在香港上市,股票名称“中国高速传动”。经过多年的发展,南高齿已形成包括风电齿轮箱、轨道车辆齿轮箱、工业齿轮箱、机器人减速机四大产业格局,旗下品牌“NGC”是中国名牌、国际知名品牌。为全球市场提供涵盖 1.5 MW - 18 MW全系列风电传动产品,风电齿轮箱业务全球市场占有率达到37%,稳居第一。

  公司始终致力于为风电行业提供安全可靠的齿轮箱,为实现“碳达峰、碳中和”目标贡献力量。目前与国家能源集团,中国华能,大唐集团,华润电力,中国华电集团公司,中广核,中国电建等业主方以及金风科技,远景能源,广东明阳,浙江运达,三一重能,联合动力,中车风电,上海电气,东方电气,海装风电,华锐风电等主机商建立战略合作关系。

  截至目前,包头公司共有在职员工490人左右,其中硕士、本科、大专人员占77%以上,公司环境优美、整洁,交通便利,诚聘有识之士加盟。

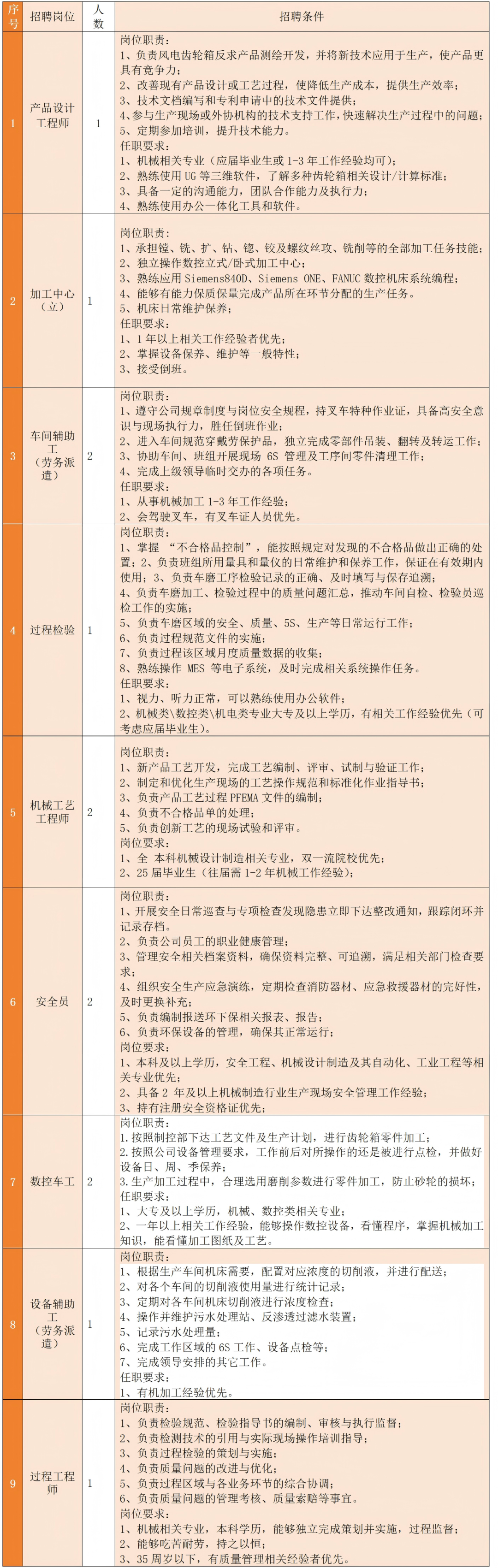
  具体招聘要求见附表:

  公司为员工提供以下福利待遇:

  1、为员工缴纳六险一金(全额缴纳,公积金单边比例10%);

  2、提供免费工作餐;

  3、提供外地员工租房补贴;

  4、提供员工年节福利&生日福利;

  5、安排员工免费体检。

  联系人:苏女士

  联系电话:

  0472-5581141

  18647230226(微信同号)

  简历投递邮箱地址:ngcbchr@NGCtransmission.com

  公司地址:内蒙古包头市青山区装备制造产业园区兵工东路11号

  8.杭萧钢构(内蒙古)有限公司

  杭萧钢构是国内首家钢结构上市公司(股票代码600477)。杭萧钢构(内蒙古)有限公司成立于2010年9月,是杭萧钢构股份有限公司在包头注册成立的控股子公司。作为杭萧钢构营销一体化的北方加工基地,目前是内蒙地区最大的钢结构加工工厂之一,经营范围主要涉及钢结构工程的制作、安装与建筑工程设计、施工等业务。

  因业务扩展,现招聘以下岗位:(交五险一金)

  1、铆工(70人)

  要求身体健康,能吃苦耐劳,会看图纸、有钢结构铆工经验者优先录用。长白班,计件工资,多劳多得,6500-10000。

  2、铆工学徒工(70人)

  要求身体健康,能吃苦耐劳,建筑相关专业,会看图纸、有钢结构铆工经验者优先录用。长白班,计件工资,多劳多得,第一个月4000,第二个月4500,后期计件(学徒时长1-3个月看个人能力)。

  3、二保焊工(30人)

  要求身体健康、吃苦耐劳,能熟练使用二保焊、有熟练钢结构焊接工作经验、会焊探伤缝者优先录用。长白班,计件工资,多劳多得,6000-10000。

  4、二保焊学徒工(30人)

  要求身体健康、吃苦耐劳,能熟练使用二保焊。长白班,计件工资,多劳多得,第一个月4000,后期计件(学徒时长1-3个月看个人能力)。

  员工福利

  1、公司为员工缴纳五险一金;

  2、公司免费提供住宿,洗浴;

  3、公司食堂自费4.5元/餐(餐标10元,公司补助5.5元);

  4、节假日福利;带薪婚丧假、生育假、陪产假等;

  联系电话:

  0472-2851338

  13614820715

  (周一到周五9:00-11:30、14:30-17:30拨打)

  地址:内蒙古包头市青山区装备制造产业园区新规划区杭萧钢构

  9.包头震雄铜业有限公司

  包头震雄铜业有限公司,创建于2015年06月,公司位于包头稀土高新区希望园区,南绕城公路以南、金翼路以西、华鼎铜业以东。用地面积116亩;公司主要研发、生产高精度、高纯度铜导体新材料,产品广泛用于电子元器件、航空航天、军工、医疗、汽车、机器人、新能源等高端领域。2018年,我公司被认定为“高新技术企业”,2020年11月获批国家级专精特新“小巨人”企业,2021年被认定为内蒙古自治区级企业技术中心和包头市诚信企业荣誉称号,2021年12月被认定为“内蒙古民营企业100强”第90位、“内蒙古科技创新民营企业30强”第15位。

  招聘岗位:

  一、生产操作工(性)20人

  薪资待遇:7500-8500元

  年龄范围:20-40周岁

  岗位要求:

  1.裸眼视力不低于0.4(相当于400度以内),且无散光;

  2.具备厂区生产岗位两班倒工作经验者优先。

  二、质检员(性)2人

  薪资待遇:6500-7500元

  年龄范围:20-40周岁

  岗位要求:

  1.大专及以上学历;

  2.具备厂区质检岗位两班倒工作经验者优先。

  公司福利:

  1、免费员工公寓:6人1间,配置免费wifi、独立卫浴;

  2、免费提供餐食:早、中、晚餐及夜宵,一荤三素4菜一汤营养餐标准;

  3、员工通勤:公司统一规划通勤线路和通勤车辆,为员工提供上下班免费通勤车;

  4、培训体系:公司有完整的培训体系,确保员工能达到岗位要求;

  5、入职即签订全日制劳动合同,并办理五险。

  6、年终奖:依据企业年度整体经营业绩发放年终奖;

  7、其他福利:工龄工资、年休假、婚假、产假、陪产假、过节费、取暖费、高温费、生日津贴等各项福利待遇。

  联系方式

  人事专员张女士

  联系电话:

  0472-5117283

  15034761519(微信同号)

  工作地址:内蒙古包头稀土开发区希望工业园区南绕城公路36KM处

  公司邮箱:btrs@zhxgc.com

  10.内蒙古中峰百变集装箱制造有限公司

  内蒙古中峰百变集装箱制造有限公司,成立于1990年,是一家以集装箱的多场景应用为核心,集研发、生产、销售为一体的集装箱生产制造企业。公司专注于集装箱宴会车领域,通过打造高品质宴会车,来推动乡村宴会市场的升级与发展,满足居民对美好生活的向往与追求,为乡村振兴、建设美丽中国贡献一份力量。

  总部坐落于内蒙古包头市,厂区占地近四万平方米,拥有三座现代化生产车间,是中国船级社认证企业,通过了1SO9001质量体系认证,并拥有多项专利。中峰百变作为集装箱宴会车行业的开创者,内部建立了制造中心、开发中心、服务中心,三大中心相互协同,为客户提供定制化、多元化、高品质的宴会车产品,新一代宴会车产品引进先进的5D信息投影技术,让宴会的品质和体验再次升级中峰百变秉持看人品、企品、产品,三品合一,产品第一、客户第一、服务第一的价值观努力向中国多功能集装箱行业的领导品牌进发皇冠宴会系列是一款个性化定制产品,可以根据客户需求如规格大小、设计风格、装修材料等不同参数进行定制,可以根据客户使用用途,提供解决方案,与客户共同开发。使用阻燃材料,安全可靠,可容纳200人同时就餐,全面提升了产品耐用性,增加产品的使用寿命,品质更有保障!

  招聘:

  1、机械设计师

  岗位职责:1.机械工程或相关专业本科及以上学历; 2.熟悉机械原理、材料力学、理论力学等相关知识; 3.能够熟练使用 CAD、Pro/E、UG 或其他 3D 软件进行产品设计; 4.具有良好的沟通能力和团队合作精神。我们提供优厚的薪资福利待遇、高端的设计设备以及广阔的发展空间。如果您想了解更多信息或者申请该职位

  年龄建议:35-45岁

  2、焊工

  岗位职责:熟练操作电焊、二保焊。

  年龄建议30-45岁

  薪资:11.5K—12.5K

  3、销售专员

  岗位职责:销售集装箱、自卸中翻、宴会车、厨房车

  年龄建议: 35-45岁

  4、电工

  要求有低压电工证

  年龄30岁左右

  5、门卫 1名

  24小时住厂里 60岁以下

  工资3k

  联系电话:

  18047748585

  稀土高新区滨河新区机电园区

  有用工需求的企业和求职者可以识别下方二维码

  来源:就业包头

上一篇:
从一座废矿起步,这家公司给中国造了个“黄金帝国”
下一篇:
皖企追“光”行|安徽先进光伏和新型储能企业巡展(73)——科威尔技术股份有限公司
Title