Title
您当前的位置: 首页 > > 文章详细
9个月通行费收入72亿元,江苏567亿市值高速公路公司董事长辞任!任期提前15个月结束
发布时间:2026-03-05

  3月3日,江苏宁沪高速公路股份有限公司(下称宁沪高速或公司)公告,董事会于2026年3月3日收到董事长陈云江的辞任函。

  公告称,陈云江因工作变动原因申请辞去公司董事长、董事会战略委员会召集人、董事职务。辞职后,陈云江将不担任公司任何职务。其原定任期到期日为2027年6月26日。

  宁沪高速表示,根据《公司法》《公司章程》等有关规定,陈云江辞去职务自辞职申请送达公司董事会时生效。陈云江辞职不会导致公司董事会低于法定最低人数,不会影响董事会和公司经营正常运作,不会对公司日常管理、生产经营及偿债能力产生影响。公司将按照法定程序补选董事。

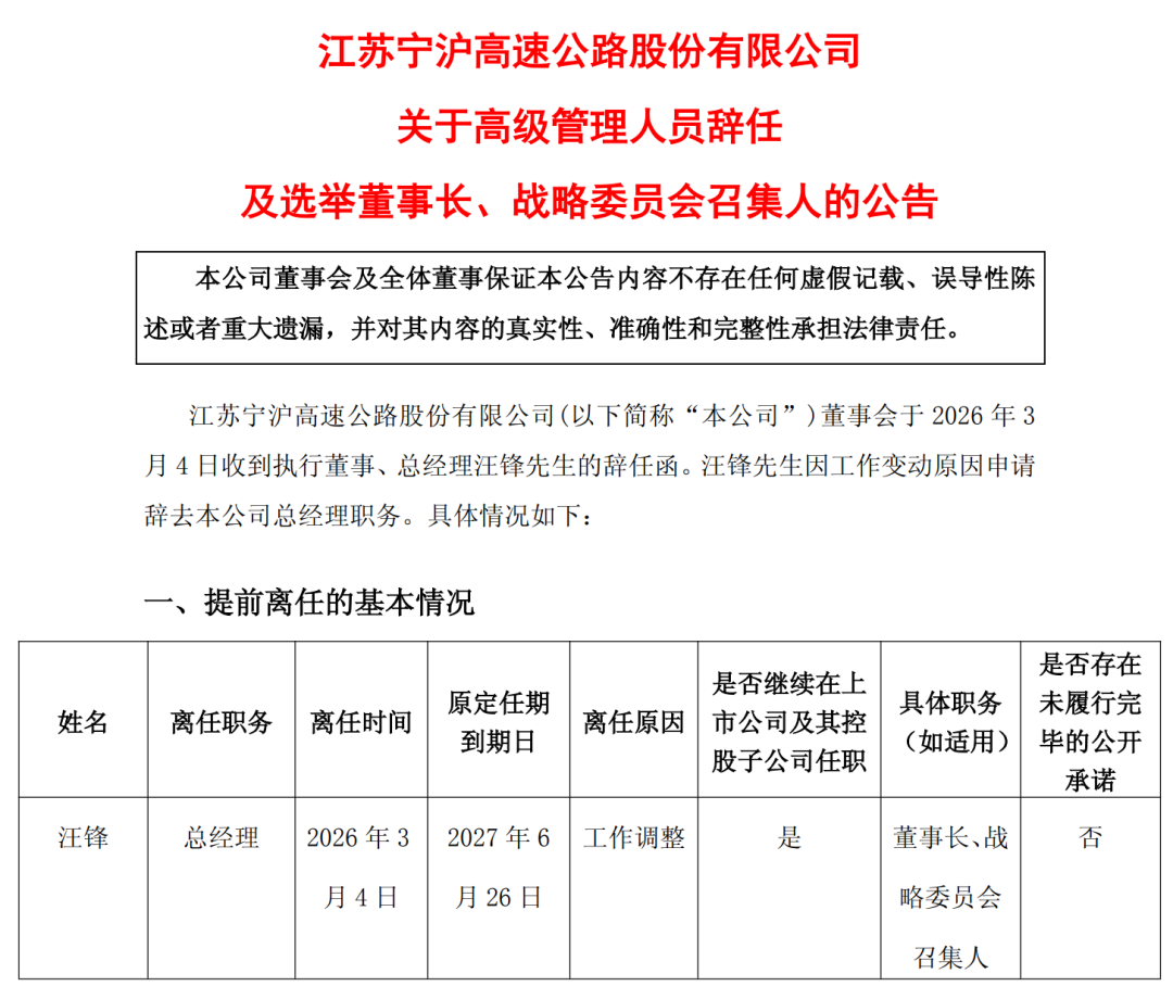
  3月4日,宁沪高速公告显示,董事会于2026年3月4日收到执行董事、总经理汪锋的辞任函。汪锋因工作变动原因申请辞去本公司总经理职务。同一天,公司第十一届董事会第十九次会议,选举汪锋担任第十一届董事会董事长、战略委员会召集人,任期与本届董事会一致。

  据公司2024年年报,陈云江1973年出生,硕士研究生学历,中共党员,高级经济师。其1995年8月至1999年3月任职于南京金陵建筑装饰有限责任公司;1999年3月至2016年11月任职于江苏航空产业集团有限责任公司,期间担任科员、经理助理、副部长、部长、总经理助理、副总经理等职务;2016年11月至2021年10月任职于江苏云杉清洁能源投资控股有限公司,先后担任总经理、董事长;2021年10月至2021年11月担任江苏云杉清洁能源投资控股有限公司董事长,兼任江苏交通控股有限公司党委组织部、人力资源部常务副部长;2021年11月至2024年3月任江苏交通控股有限公司党委组织部、人力资源部部长,现任江苏交通控股有限公司总经理助理。

陈云江(来源:宁沪高速)

  2022年6月,陈云江出任宁沪高速党委书记、董事长。2024年年报显示,陈云江税前年薪为132.58万元。

  宁沪高速官网显示,公司于1992年8月1日注册成立,是江苏省唯一的交通基建类上市公司。1997年6月27日,公司发行的12.22亿股H股在联交所上市。2001年1月16日,公司发行的1.5亿股A股在上交所上市。公司建立一级美国预托证券凭证计划(ADR)于2002年12月23日生效,在美国场外市场进行买卖。

  沪宁高速公路江苏段是江苏第一条高速公路,东起苏沪交界安亭,西止于南京马群,主线全长248.21公里。1992年6月开工建设,1996年9月15日四车道高速公路建成通车,1997年11月通过国家竣工验收。

  该高速串联着包括南京、常州、无锡、苏州、上海在内的五个长三角万亿级城市,素有“中国最繁忙高速”之称。

  据宁沪高速2025年三季报,2025年1—9月,沪宁高速客车和货车日均流量高达11.8万辆,较2024年同期增长2.66%。

  在陈云江掌舵期间,宁沪高速业绩稳步增长,营收从2022年的132.56增至2024年的231.98亿元,净利润从2022年37.24亿元增至2024年的49.47亿元。其中,2024年宁沪高速营收、净利润分别增长52.7%、12.09%,创下历史新高,而光是通行费,便为上市公司贡献了95.28亿元。

  2025年前三季度,宁沪高速遭遇“双降”,实现营业总收入129.81亿元,同比下降7.66%;归母净利润38.37亿元,同比下降6.86%。对于业绩变化原因,宁沪高速解释称主要受油品销售收入减少和地产交付规模同比减少,以及受联营企业投资收益减少等因素影响。此外,由于2025年6月京沪高速公路广陵枢纽至靖江枢纽段扩建工程封闭施工影响,广靖高速和锡澄高速的通行费收入在报告期内有所下降。

  尽管如此,道路通行费收入作为公司的绝对支柱,2025年前三季度贡献了高达72亿元的收入,同比增长1.03%。

  除沪宁高速外,公司还拥有宁常高速、镇溧高速、锡宜高速、锡澄高速、广靖高速、江阴大桥以及苏嘉杭等位于江苏省内的收费路桥全部或部分权益。截至2023年6月30日,本公司直接参与经营和投资的路桥项目达到17个,拥有或参股的已开通路桥里程已超过910公里。

  截至3月5日收盘,宁沪高速股价报12.03元,总市值567亿元。

上一篇:
比亚迪发布闪充中国战略:年底全国建成20000座闪充站
下一篇:
英国机构发布全球银行品牌价值500强 中资银行占据前四名
Title