Title
您当前的位置: 首页 > > 文章详细
国网信息通信产业集团有限公司2026年高校毕业生招聘公告
发布时间:2026-02-27

  国网信息通信产业集团有限公司

  01

  公司简介

  国网信息通信产业集团有限公司(简称“国网信通产业集团”)成立于2014年底,是国家电网有限公司全资子公司、直属单位,是公司数字化智能化建设的专业化公司和重要骨干力量,主要业务包含人工智能、电网数字孪生、新型负控、北斗及地理信息、通信网络及算力、数字智能终端、网络及信息安全、电力信创、电数碳融合、量子技术电力应用、数字基础平台及应用、数据资产运营、电力基础资源运营、高端智库等领域。拥有38家二级分子公司(3家分公司、1家上市公司、11家专业子公司、23家省思极科技公司),服务范围覆盖全国。

  国网信通产业集团秉持“以客户为中心、营销为龙头、研发为核心”发展理念,立足“能源数字化的引领者、数字产业化的推动者”发展定位,践行“产品化、专业化、生态化”发展路径,弘扬“大道至简、风清气正”的企业文化,加快推进高质量发展。获评国资委国有企业公司治理基层示范企业,全面入选国资委“创建世界一流专业领军示范企业”“双百企业”“科改示范企业”三大改革示范专项行动,拥有4家国家级专精特新“小巨人”企业、10余家省级专精特新“小巨人”或“专精特新”中小企业,连续9年蝉联软件行业应用领域十大领军企业。现有国家级科研平台2个,省部级科研平台9个,博士后工作站4个,荣获国家级科技奖励2项,日内瓦国际发明展奖5项,省部级/行业级科技奖励270余项,授权专利2000余项。

  02

  报名条件和需求信息

  1

  报名条件

  1.2026年应届大学本科及以上学历毕业生,其中应聘在京单位的毕业生须具有硕士研究生及以上学历。

  2.博士研究生年龄一般不超过33周岁、硕士研究生不超过28周岁、本科生不超过25周岁(年龄计算的截止时间为2026年6月30日)。

  3.所学专业应满足招聘单位业务需要,专业基础知识扎实。招聘专业指主修专业,不含辅修及第二学位专业。

  4.具有良好的思想品德和个人素养,认同国家电网有限公司和国网信通产业集团企业文化及核心价值观,身心健康,诚实守信,无不良记录。

  5.同等条件下,退役军人优先录用。

  2

  招聘需求

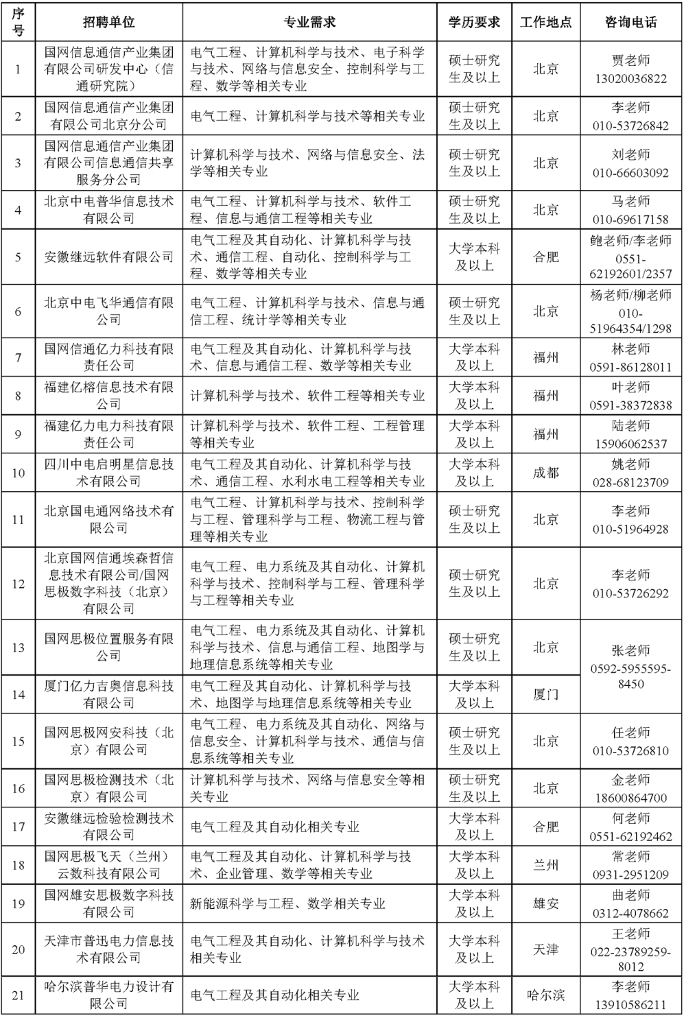
  国网信通产业集团本批次招聘毕业生数量约150人。招聘专业以电工类和电子信息类专业为主;招聘岗位以技术研发类及电网业务类为主。各单位招聘需求详情如下:

  注:各单位咨询电话仅接受针对本单位情况及岗位信息的咨询,招聘考试工作安排及报考政策等相关问题,请拨打国网信通产业集团招聘政策咨询电话(010-53727271/7265)。

  03

  招聘安排

  简历投递

  登录国家电网有限公司人力资源招聘平台(https://zhaopin.sgcc.com.cn)注册个人信息,选择【国网信息通信产业集团有限公司】进行志愿填报及意向单位选择,报名截止日期为2026年3月4日。

  注意事项:

  1.报名信息应尽量填写完整,包括实践或工作经历、科研项目及获奖情况等,并按要求上传全部高等教育阶段毕业证、学位证、学信网学籍验证报告、就业推荐表、成绩单等相关材料(具体要求详见招聘公告附件(请点击【阅读原文】查看),未按要求上传必需材料且影响简历筛选判断或材料真实性存疑的,将影响简历筛选结果)。

  2.国内毕业生填报的院校、专业、毕业时间等信息应与学信网学籍验证报告保持一致。同时须在“个人中心-学籍认证”处按要求正确填写学籍验证码,注意确保学信网学籍验证报告在有效期内。

  3.关键信息提交后不可修改,请仔细检查确认无误后再提交。

  4.每位考生最多可填报3个省公司或直属单位志愿(区分优先级,需慎重填报),报考国网信通产业集团志愿下的意向单位可内部调剂。

  简历投递

  国网信通产业集团对应聘毕业生进行统一简历筛选及资格审查,毕业生接到资格审查及考试通知(站内信、短信)后,需在规定时间内登录招聘平台确认是否参加考试(待办事项-我的消息)。收到多个志愿单位考试邀请的考生,仅能选择一个进行考试确认,一经确认将默认取消其他单位的考试资格,请务必慎重选择。

  资格审查

  确认参加考试的应聘毕业生,需按通知要求携带本人相关资料,在规定时间内(预计考前1-2天)到指定地点参加资格审查(具体安排以后续通知为准),资格审查通过后将现场打印准考证,明确考试科目、时间、考场等信息。请考生务必在资格审查前,在招聘平台正确填写国内最高学历学籍验证码。

  笔试

  通过资格审查的考生按要求参加国家电网有限公司统一组织的笔试,具体安排请及时关注手机短信通知及通过招聘平台发布的招聘考试动态。国网信通产业集团不组织任何形式的考前培训,不指定教材、辅导材料,各专业考试大纲详见招聘平台“公司公告”专栏。

  面试

  国网信通产业集团将根据笔试情况确定参加面试人员名单,并通过手机短信、电话等方式发送面试通知,未入围者不再另行通知。

  公示及录用

  国网信通产业集团将根据岗位需求计划,结合应聘者笔面试综合成绩及个人意愿,择优确定拟录用人选,经国家电网有限公司审批通过后在招聘平台进行公示,公示无异议者正式签约录用。入职前将通过毕业证、学位证等原件再次核实考生毕业时间、专业、学历等资格信息,对于信息不符、未能按时提供相关证书者,将不予接收。

  04

  有关要求

  (一)应聘者所填报、提交的各项个人资料必须真实、准确,否则取消应聘资格。

  (二)请应聘者确保联系方式填写准确,通信工具畅通,并随时关注国网信通产业集团在招聘平台发布的最新信息。

  (三)报名过程中遇到技术问题,请联系招聘平台运维,咨询电话:400-1095-598,rlzyb@sgcc.com.cn。

  (四)国网信通产业集团在招聘过程中不收取报名费、中介费、手续费、资料费等费用,请广大应聘者提高警惕,防止受骗。对于发布虚假招聘信息的个人或机构,国网信通产业集团保留追究法律责任的权利。

  (五)其他未尽事宜以招聘平台最新发布的公告为准。

  05

  联系方式

  招聘政策咨询电话:

  010-53727271/7265(仅工作时间接受应聘考生本人咨询)

  24小时客服热线:400-888-0186

  咨询邮箱:

  zhaopin@sgitg.sgcc.com.cn

  本招聘公告最终解释权属国网信息通信产业集团有限公司。

  国家电网有限公司人力资源招聘平台为唯一报名渠道,点击阅读原文直达招聘网站,了解招聘详情。

上一篇:
安徽郎溪经开区:马年复工复产忙 开局即冲刺
下一篇:
比亚迪日本研究(上)急于开店
Title