Title
您当前的位置: 首页 > > 文章详细
宏业基冲刺港股:9个月营收7.8亿同比降2% 陈枝东夫妇持有39%股权
发布时间:2026-02-16

  深圳宏业基岩土科技股份有限公司(简称:“宏业基”)日前递交招股书,准备在港交所上市。

  宏业基曾在深交所递交招股书,并过会,准备募资5亿元,但最终未能在A股上市,还是选择在港股上市。

  9个月营收7.8亿同比降2%

  宏业基在华南地区提供岩土工程服务,自2002年以来拥有超过23年的岩土工程承接经验。

  2025年10月29日,宏业基与广东唯楚科技有限公司订立股权转让协议,内容有关收购广东鼎泰60%股权。广东鼎泰成为公司的非全资子公司。

  2021年,宏业基中标腾讯大铲湾项目(合同额2.43亿元)、OPPO滨海湾新区项目(总合同额约3.08亿元)及其他多个代表性项目。2022年,中标京东集团深圳总部综合项目。

  于业绩期后及直至最后实际可行日期,宏业基进一步获授3个项目,合约总金额约为2.38亿元。截至最后实际可行日期,宏业基尚有82个进行中项目,未完成合约价值为7.73亿元。

  招股书显示,宏业基2022年、2023年、2024年营收分别为12.28亿、11.12亿、10.11亿元;毛利分别为1.9亿、2.1亿、2.4亿元;期内利润分别为4748万、5668万、7567万元。

  宏业基2025年前9个月营收为7.8亿,较上年同期的7.95亿元下降2%;期内利润为6099万,上年同期的期内利润为5855万元。

  截至2025年9月30日,宏业基持有的现金及现金等价物为1136万元。

  陈枝东夫妇持有38.6%股权

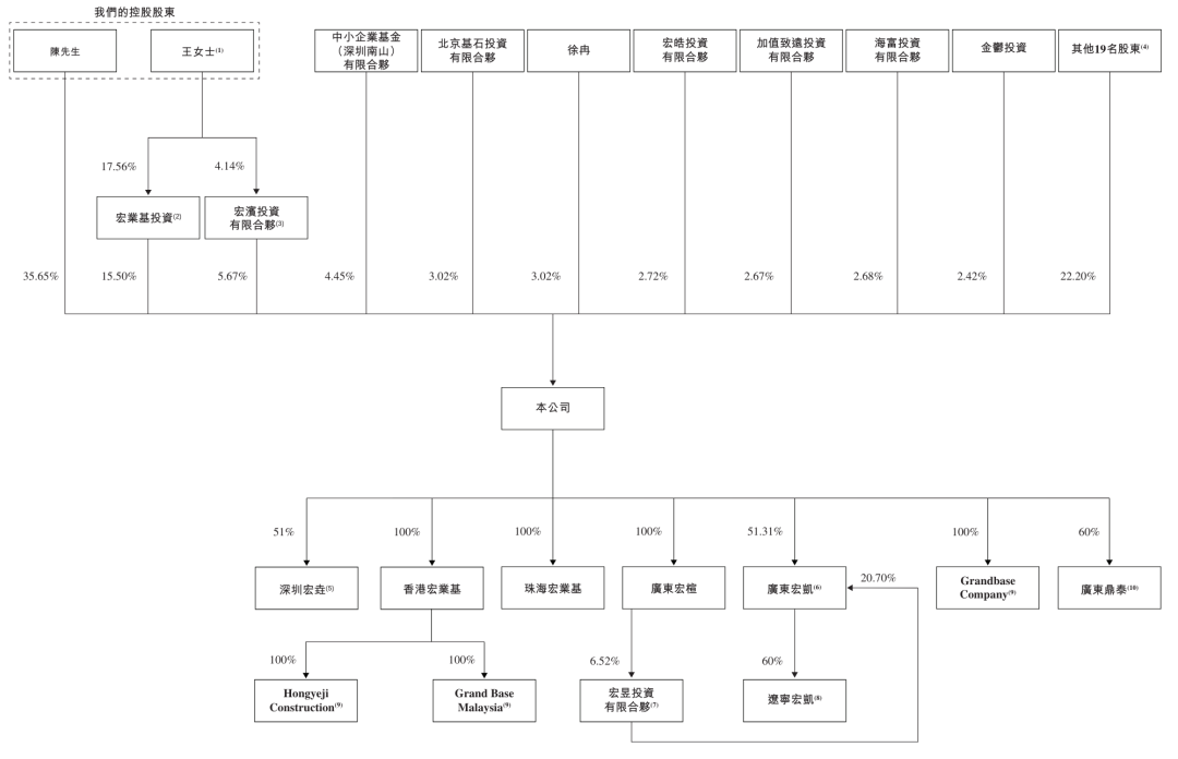
  宏业基的控股股东为陈枝东,实际控制人为陈枝东和王凤梅夫妇。

  截至本招股说明书签署日,陈枝东直接持有宏业基35.65%的股份,王凤梅通过宏业基投资、宏一投资合计间接持有宏业基2.96%股份;陈枝东和王凤梅夫妇合计直接及间接持有宏业基38.61%股份。

  IPO前,陈枝东持股为35.65%,宏业基投资持股为15.5%,宏滨投资有限合伙持股为5.67%,中小企业基金(深圳南山)有限合伙持股为4.45%;

  徐冉、北京基石投资有限合伙分别持股为3.02%,宏皓投资有限合伙持股为2.72%,海富投资有限合伙持股为2.68%;

  加值致远投资有限合伙持股为2.67%,金郁投资持股为2.42%,浙商银谷股权投资有限合伙持股为2.4%,中小企业基金(深圳)有限合伙持股为2.3%,成贤投资有限合伙持股为2.24%,保定基石投资有限合伙持股为1.81%,美兰投资持股为1.78%,中比投资基金持股为1.34%;

  胡君玲持股为1.29%,汪瑞敏、深圳博信谘询有限合伙、东莞博信投资有限合伙分别持股为1.21%,闫杰持股为1%,南山双创基金有限合伙、海恒投资有限合伙分别持股为0.89%,天宏投资有限合伙持股为0.88%;

  江伟科持股为0.76%,新余海潮投资有限合伙持股0.42%,汤俊平持股为0.24%,郭蒙持股为0.18%,北京鉴诚投资有限合伙持股为0.15%。

上一篇:
小布提前祝大家新春快乐,马到成功!各类消费券正在发放,新春文旅活动精彩纷呈……本周提示来了!
下一篇:
德兰明海冲刺港股:9个月营收15.7亿亏2985万 刚派息8740万 唯品会是股东
Title