Title
您当前的位置: 首页 > > 文章详细
保利集团发布严正声明
发布时间:2026-02-15

  2月14日,中国保利集团有限公司发布严正声明。

  以下为原文

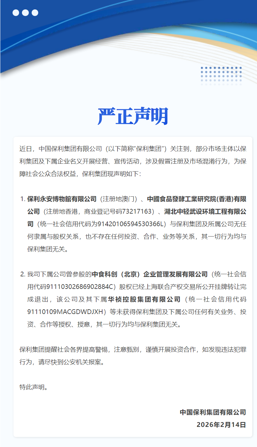
  近日,中国保利集团有限公司(以下简称“保利集团”)关注到,部分市场主体以保利集团及下属企业名义开展经营、宣传活动,涉及假冒注册及市场混淆行为,为保障社会公众合法权益,保利集团现声明如下:

  保利永安博物館有限公司(注册地澳门)、中國食品發酵工業研究院(香港)有限公司(注册地香港,商业登记号码73217163)、湖北中轻武设环境工程有限公司(统一社会信用代码为91420106594530366L)与保利集团及所属公司无任何隶属与股权关系,也不存在任何投资、合作、业务等关系,其一切行为均与保利集团无关。

  我司下属公司曾参股的中食科创(北京)企业管理发展有限公司(统一社会信用代码91110302686902884C)股权已经上海联合产权交易所公开挂牌转让完成退出,该公司及其下属华祯控股集团有限公司(统一社会信用代码91110109MACGDWDJXH)等未获得保利集团及下属公司任何有关业务、投资、合作等授权、授意,其一切行为均与保利集团无关。

  保利集团提醒社会各界提高警惕,注意甄别,谨慎开展投资合作,如发现违法犯罪行为,请尽快到公安机关报案。

  特此声明。

  中国保利集团有限公司

  2026年2月14日

上一篇:
部分布局年夜饭赛道的上市公司梳理
下一篇:
恒丰银行为新春“肉篮子”添“金”
Title