Title
您当前的位置: 首页 > > 文章详细
农行泰州分行被罚90万,涉贷款资金被挪用等
发布时间:2026-02-14

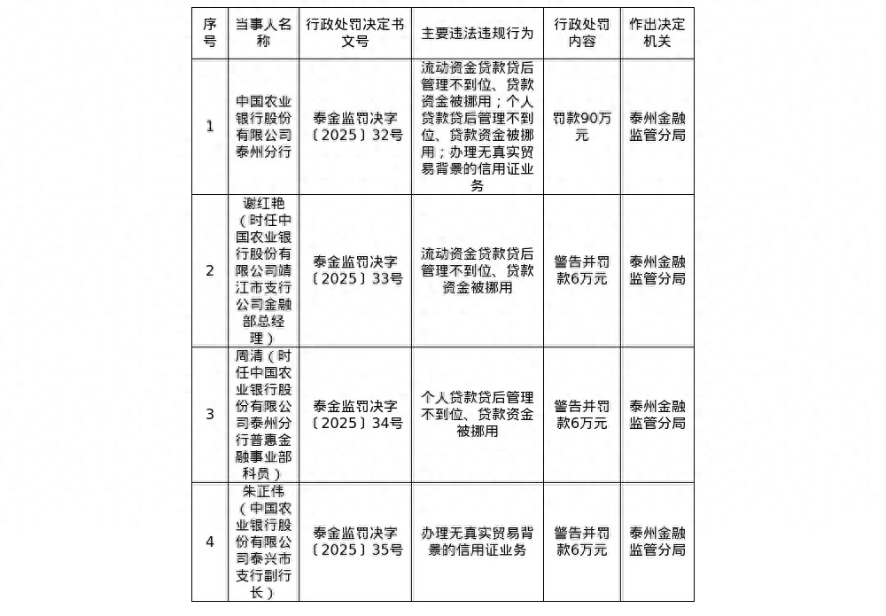
  近日,国家金融监督管理总局泰州监管分局发布了罚单,剑指中国农业银行股份有限公司泰州分行及其相关责任人。

  罚单显示,中国农业银行股份有限公司泰州分行的主要违法违规事实包括:流动资金贷款贷后管理不到位,贷款资金被挪用;个人贷款贷后管理不到位,贷款资金被挪用;办理无真实贸易背景的信用证业务。

  针对上述违法违规行为,国家金融监督管理总局泰州监管分局对其处以90万元罚款。

  此外,中国农业银行股份有限公司靖江市支行公司金融部总经理谢红艳、中国农业银行股份有限公司泰州分行普惠金融事业部科员周清、中国农业银行股份有限公司泰兴市支行副行长朱正伟,分别被警告并处以6万元罚款。

上一篇:
建行被罚没合计4350.61万,涉多项违规
下一篇:
绿城房地产集团合作方要求清算解散
Title