Title
您当前的位置: 首页 > > 文章详细
【干货】中国人形机器人产业链全景梳理及区域热力地图
发布时间:2026-02-14

  以下数据及分析来自于前瞻产业研究院人形机器人研究小组发布的《中国人形机器人(仿生人)行业发展前景预测与投资战略规划分析报告》。

  行业主要上市公司:目前国内人形机器人行业主要的上市公司有汇川技术(300124.SZ)、三花智控(002050.SZ)、蓝思科技(300433.SZ)、恒立液压(601100.SH)、拓普集团(601689.SH)、领益智造(002600.SZ)、中联重科(000157.SZ)、金力永磁(300748.SZ)等。

  本文核心数据:企业主营业务收入、企业经营毛利率

  1、中国人形机器人产业链全景梳理

  中国人形机器人的产业链可分为上游、中游、下游三个环节,形成从上游部件技术供给、中游产品制造到下游场景落地的完整产业链路。上游包含硬件与软件板块,减速器降速增扭保障动作精度;传感器助力环境交互与决策;动力电池提供动力,兼顾轻量与续航;控制器是中枢,协调部件协同运行;伺服系统驱控电机,实现精准运动控制;AI 算法是智能化核心,支撑交互、规划等功能,这些共同构成机器人功能落地的基础。中游聚焦人形机器人本体的设计、集成与制造,机器人按类型可分为服务、工业、物流等不同产品;下游是人形机器人应用,医疗健康场景辅助物资配送、康复训练以缓解医护人力缺口;物流仓储场景承担分拣、搬运以替代重复劳动、优化流转效率;教育科研场景用于技术教学与算法测试,助力行业研发与人才培养;生活服务场景提供家务、陪伴服务以提升日常便捷性;特种作业场景进入灾害、高危环境作业,降低人员安全风险,各场景精准匹配不同领域需求。

  中国人形机器人目前处于技术落地与场景拓展期,工业制造领域已有试点应用,服务、医疗、教育等场景逐步示范落地,国内企业正加速布局中游制造及上游核心部件的配套供给。

  从人形机器人产业链参与企业来看,上游环节减速器主要有绿地谐波、双环传动等,传感器有柯力传感、东华测试等,宁德时代和比亚迪等企业提供动力电池,新时达、埃斯顿等企业生产控制器,伺服系统由汇川技术、禾川科技等企业提供,AI算法领域主要有科大讯飞、寒武纪等;中游工业人形机器人生产企业主要有埃斯顿、新松机器人、埃夫特等,覆盖汽车制造等工业场景,服务人形机器人主要有优必选、科沃斯、软通动力等企业,覆盖商用、家庭、教育等多场景;下游医疗健康领域应用主要有机器人、麦迪科技、优必选,物流仓储有杭叉集团、井松智能等,教育科研主要有软通动力、盛通股份等,特种作业主要有晶品特装、建设工业等,生活服务场景主要有侨银股份、亿嘉和、汤姆猫等企业。

  2、中国人形机器人产业链区域热力地图

  根据企查猫的数据,我国人形机器人分布主要集中广东省和长三角地区。广东省凭借成熟的高端制造集群、密集的科创资源与产业链配套,人形机器人企业数量遥遥领先,达到46家;上海、浙江、江苏等长三角地区省份高端制造产业密集、AI与智能制造配套完善,企业数量相对突出,分别为26家、22家、21家;北京市依托高校与科技企业资源,企业数量为14家。其余省份的人形机器人企业零星分布,河南、山东各有5家,福建、江西各有3家;辽宁、甘肃或处于传统工业转型阶段、或产业配套资源较弱,有2家企业;云南、香港特别行政区、新疆维吾尔自治区各有1家。总体上来说我国人形机器人企业数量不多,仅有100多家,且地域上分布不均匀。

  3、中国人形机器人行业代表性企业业务业绩情况

  根据各企业发布的2024年报数据统计,机器人产业链上游核心部件类企业中,宁德时代的动力电池业务营收超2500亿元,AI算法类企业毛利率较高,其中拓尔思高达72.68%;工业和服务人形机器人及应用类企业营收从数亿到数十亿元不等,各环节盈利水平随业务属性呈现明显分化。

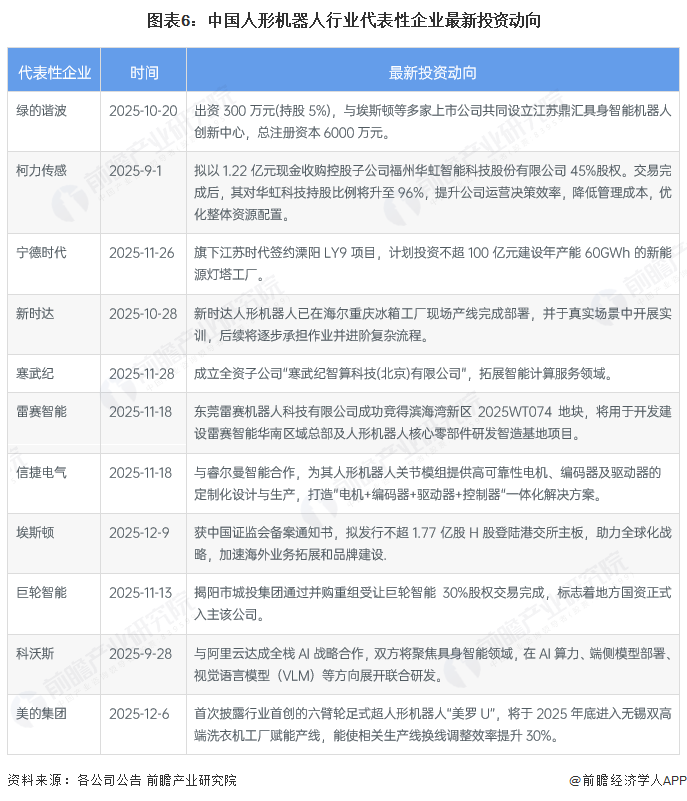
  4、中国人形机器人行业代表性企业最新投资动向

  2025年下半年,绿的谐波、美的集团等企业聚焦人形机器人、具身智能、新能源等核心领域,通过合资设立创新中心、股权收购、产能建设、AI战略合作等方式,加速技术落地与全球化拓展。以下是中国人形机器人行业代表性企业最新投资动向整理:

  更多本行业研究分析详见前瞻产业研究院《中国人形机器人(仿生人)行业发展前景预测与投资战略规划分析报告》

  同时前瞻产业研究院还提供产业新赛道研究、投资可行性研究、产业规划、园区规划、产业招商、产业图谱、产业大数据、智慧招商系统、行业地位证明、IPO咨询/募投可研、专精特新小巨人申报、十五五规划等解决方案。如需转载引用本篇文章内容,请注明资料来源(前瞻产业研究院)。

  更多深度行业分析尽在【前瞻经济学人APP】,还可以与500+经济学家/资深行业研究员交流互动。更多企业数据、企业资讯、企业发展情况尽在【企查猫APP】,性价比最高功能最全的企业查询平台。

上一篇:
招商蛇口朱文凯:持续迭代“招商好房子”体系,打造标杆项目
下一篇:
国有大行首次“上岗”这一职位,由行长兼任!中小银行早已跟进,有何影响?
Title