Title
您当前的位置: 首页 > > 文章详细
0.5016~0.6019元/Wh!宁夏共享储能电站改扩建储能系统设备采购中标候选人公示!
发布时间:2026-02-14

  编辑|储能头条团队

  微信公众号|储能头条

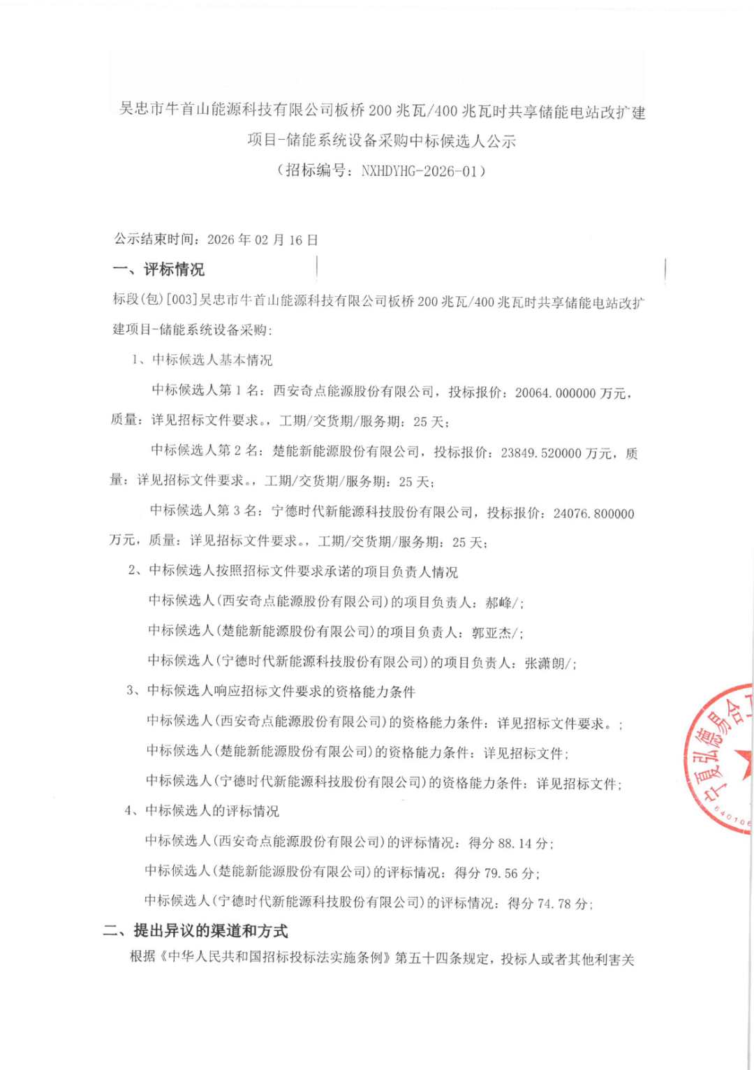
  储能头条获悉,2月13日,吴忠市牛首山能源科技有限公司板桥200兆瓦/400兆瓦时共享储能电站改扩建项目-储能系统设备采购中标候选人公示。

  第一中标候选人为西安奇点能源股份有限公司,投标报价20064万元,折合单价0.5016元/Wh;第二中标候选人为楚能新能源股份有限公司,投标报价23849.52万元,折合单价0.5962元/Wh;第三中标候选人为宁德时代新能源科技股份有限公司,投标报价24076.8万元,折合单价0.6019元/Wh。

  根据招标公告显示,项目位于宁夏回族自治区吴忠市境内,吴忠市牛首山200MW/400MWh储能电差现计划扩容成200MW/800MWh储能电站,将原有200MW/400MWh的2h储能系统攻造成100W/400MWh的4h储能系统。项目利用原有的箱变并网接入110kV升压站35kV储能进线柜。

  原公告如下:

  来源:中国招标投标公共服务平台

  【2026沙戈荒清洁能源大基地(内蒙古)高质量发展论坛】

  2026年4月8日内蒙古

  抢占沙戈荒新赛道共拓绿电万亿市场

  会议亮点:

  政策解读:深度解析国家沙戈荒大基地政策与趋势

  规划目标:2030年,全国455GW、内蒙古89GW

  资源整合:链接政府+投资业主+规划设计+电站开发+EPC建设等产业链核心资源

  成果经验:展示"光伏治沙+绿色氢氨醇+构网型储能+绿电外送"融合发展技术成果

  识别海报二维码,或点击链接(https://f.in-en.com/121),即可预约报名

  

  推荐阅读

  1.16GWh!大唐河北磷酸铁锂电池储能系统招标

  涨价0.08元/Wh!广东80MW/160MWh储能电站解除中标后重启招标

  1.03~1.07元/Wh,新疆博乐200MW/800MWh储能项目中标候选人公示

  0.9852~1.0919元/Wh!山西省平定县200MW/400MWh储能电站EPC中标候选人公示

上一篇:
九江市政府与交通银行江西省分行举行战略合作协议签约仪式
下一篇:
聚焦 | 谭旭光有了新身份!
Title