Title
您当前的位置: 首页 > > 文章详细
远景预中标!国家能源集团100MW风电项目中标候选公示
发布时间:2026-01-29

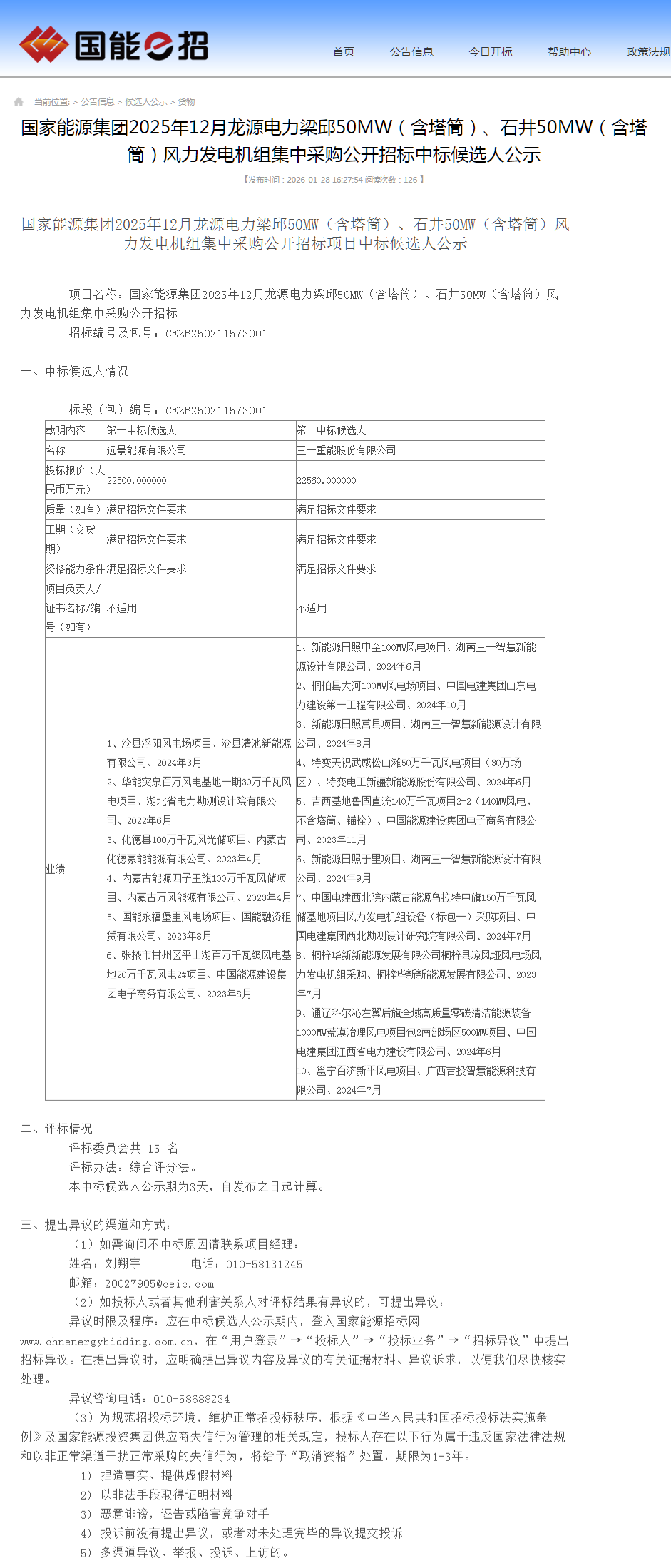
  风电头条获悉,1月28日,国家能源集团梁邱50MW(含塔筒)、石井50MW(含塔筒)风力发电机组集中采购公开招标中标候选人公示。

  根据公示,远景能源作为第一中标候选人预中标。

  根据招标公告,龙源山东费县梁邱50MW分散式风电项目位于山东省临沂市费县梁邱镇一带,装机容量为50MW,拟安装8台单机容量6.25MW风电机组,轮毂高度140米,叶轮直径不小于220米。交货期:锚栓交货期:2026年3月1日-2026年4月30日;吊装前需安装的设备供货期:2026年4月15日-2026年7月15日;主机交货期:2026年5月10日-2026年8月10日;塔筒交货期:2026年5月10日-2026年8月10日;法兰交货期:2026年4月15日-2026年7月15日;叶片交货期:2026年5月10日-2026年8月10日;主机、叶片、轮毂交货日期以招标人、监理提前15天通知交货日期为准。

  龙源山东费县石井50MW分散式风电项目位于山东省临沂市费县石井镇一带,装机容量为50MW,拟安装8台单机容量6.25MW风电机组,轮毂高度140米,叶轮直径不小于220米。交货期:锚栓交货期:2026年3月1日-2026年4月30日;吊装前需安装的设备供货期:2026年4月15日-2026年7月15日;主机交货期:2026年5月10日-2026年8月10日;塔筒交货期:2026年5月10日-2026年8月10日;法兰交货期:2026年4月15日-2026年7月15日;叶片交货期:2026年5月10日-2026年8月10日;主机、叶片、轮毂交货日期以招标人、监理提前15天通知交货日期为准。

  公告如下:

  【会议通知】

  2026沙戈荒清洁能源大基地

  (内蒙古)高质量发展大会

  将于4月8日在呼和浩特举办

  大会以“绿动边疆·赋能未来”为主题

  系统解读国家沙戈荒大基地最新政策与规划

  深入探讨内蒙古清洁能源大基地

  建设进展与2030年发展路径

  聚焦特高压外送通道、绿电消纳机制

  大基地设计选型、风光储氢充集成融合

  生态修复协同、全生命周期管理

  绿色金融等热点议题

  展示清洁能源大基地前沿技术与创新模式

  现诚邀政府机构、投资业主

  规划设计、电站开发

  及EPC建设企业等相关单位齐聚一堂

  共探行业发展新路径

  共享资源合作新机遇

  为推动内蒙古清洁能源大基地高质量发展

  及新型能源体系构建贡献智慧与力量

上一篇:
码刻|码荟成员「TTC」完成千万美元级新一轮融资 深化“AI+”人才解决方案
下一篇:
海南两会·国企声音丨李国红:海南控股资产规模达2270亿元 “十五五”打造面向“两洋”的航空枢纽门户
Title