Title
您当前的位置: 首页 > > 文章详细
更名、模糊协议、疑导流“高利贷”:老牌助贷恒小花绕行新规红线?
发布时间:2026-01-28

  明确综合融资成本上限、禁止平台变相收费、强化合作机构资质审核——助贷新规的系列要求,推动着行业从“规模导向”转向“风险可控、合规经营”的发展轨道。

  但在合规转型的进程中,部分机构不愿摒弃既得利益,对监管要求置若罔闻,依旧沿过时套路推高借款人借贷成本。这不仅违背行业发展趋势,更触碰了金融监管的底线。

  日前,盐铁财经注意到,已经更名为“恒生活借款”的老牌助贷机构恒小花就是其中一个代表(下文中仍采用恒小花这一名称)。其App介绍显示,恒小花已累计放款超750亿元,累计服务用户超7000万。

  但盐铁财经调查发现,在助贷新规落地后,其仍通过捆绑隐性会员费、嵌套复杂且不透明的授权协议等手段,变相突破综合融资成本红线,将合规要求视作可以绕行的“摆设”,侵犯了消费者的知情权与公平交易权。

  恒小花再更名,套上分期商城外壳规避监管?

  在小米手机的应用商城搜“恒小花”App,出现的是“恒生活借款-原恒小花”App。

  下载并打开该App,弹窗提示“恒小花”已更名为“恒生活借款”,理由是“为提供更优质的服务和统一的品牌体验”。且更名后用户的“所有账号数据、权益和服务体验等均保持不变”。

  这并非该产品首次更名。其最早叫“恒易贷”,2016年上线,是恒昌集团在P2P时代的核心业务支柱。2022年P2P清退后,恒易贷转型助贷平台,更名为“普融花”。2024年8月,普融花因未经用户同意收集使用个人信息、未明示信息收集范围、违反必要原则收集信息等问题,被北京市通信管理局通报。同年9月,又因整改不到位被全网下架。

  普融花被全网下架后,先更名为“恒小花青春版”,之后又迅速以“恒小花”之名重新上架各大应用商城。

  至于最新的这一次更名,在2025年10月,有媒体注意到,百度百科、苹果应用商店等平台的恒小花名称被替换为“恒生活借款”,这已经是其第四次更名。

  从时间线上看,频繁“换壳”一方面与监管处罚有关,如普融花更名为恒小花,便是对下架处罚的应对;另一方面则与业务转型有关。如在恒易贷更名普融花,正是顺应P2P清退行业背景下。此次更名为“恒生活借款”,被外界解读为恒小花意图进一步转型分期商城模式。

  助贷新规明确将利息、担保费、服务费等全部费用纳入综合融资成本,严格控制在24%司法保护上限内,同时禁止助贷平台直接向借款人收费,切断了“利息+服务费”双轨高收益模式。而分期商城通过“商品分期+高溢价”包装,可将部分成本转移至商品价格,实现表面上“利率合规”,这也是当下不少助贷平台的转型选择。

  值得注意的是,恒昌系早已布局“恒生活”数字生活电商平台、“恒易购”商城,试图构建“信贷+消费”的闭环。恒小花转向分期商城,是将信贷服务嵌入消费场景,可以顺畅实现流量互导与业务协同。

  目前,在恒小花App上,其底栏菜单便有“恒生活”入口。点击后需要授权该模块获取手机号,授权通过后界面内容较简单,主要包含“智能货柜”“附近电站”和“特价好物”三部分。

  需指出的是,在频繁“换壳”的过程中,平台的运营主体也在频繁变更,刻意剥离与恒昌公司的关系。但恒昌系的影子始终未消。

  从核心运营主体的股权历史溯源来看,作为恒易贷、普融花核心运营主体的北京网众共创科技有限公司,自成立之初便由恒昌投资(香港)国际有限公司100%全资控股。

  接手恒小花运营的北京乐享无限科技有限公司,当前股东为深圳越享云图科技有限公司,但其曾用名北京翰桥科技有限公司,早期由恒昌集团创始人秦洪涛通过其实际控制的北京金诚府商务服务有限公司全资控股,工商信息明确显示其历史受益人为秦洪涛。

  恒小花联合运营方的北京君航微金信息科技有限公司(下称“君航微金”),虽股权与恒昌系无直接关联,但自普融花阶段便深度参与平台的运营。前不久,君航微金在招聘平台高薪为恒昌系打造的恒生活平台招聘业务负责人,进一步印证其运营动作始终围绕恒昌系的战略展开。

  会员服务协议主体模糊,用户知情权遭侵蚀

  尽管恒小花与恒生活深度绑定、有意转型分期商城,但目前其助贷业务仍做得风生水起。

  然而助贷新规已经落地近四个月,从恒小花App借款流程的实测,以及黑猫投诉[下载黑猫投诉客户端]、消费保等平台的用户反馈来看,其助贷业务仍存在多处明显违反新规情形。

  截至1月22日,在黑猫投诉上与恒昌公司有关的投诉累计达96598条,近30天的投诉量高达近2794条,其中大部分与恒小花有关。且不少投诉指向莫名被扣会员费、权益费争议等问题。

  一名用户在1月14日投诉称,“本人于2025年10月20日15:09:01被恒小花App扣除199元会员季卡费用,本人未主动操作购买该会员,且自扣费至今未使用过任何会员权益(包括点餐券、打车券等平台提及的特权)。向恒小花在线客服申请退费时,客服以‘超过7天’为由拒绝退费,且用不合理类比回避退费诉求,该行为侵犯了本人的消费者合法权益。”

  另一名用户在12月6日投诉表示,“我于2025年12月初从恒小花平台借款17700元,今天是6号放款了,但放款日直接从我银行卡扣除了1028元钱,说是什么权益费,国家借款允许手续这种费用吗,给恒小花客服打电话,他们不给退费。”

  还有不少用户反映,平台显示放款时需要先购买相应权益,但在购买权益后,平台并未放款,而权益费也打了水漂。

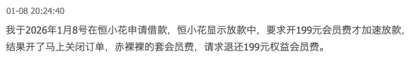
  1月8日,一名用户就宣称,“我于2026年1月8号在恒小花申请借款,恒小花显示放款中,要求开199元会员费才加速放款,结果开了马上关闭订单,赤裸裸的套会员费,请求退还199元权益会员费。”

  恒小花App会员权益的问题不止于此。盐铁财经实测发现,尚未发起借款申请时,App底栏便有“会员”入口,会员分为季卡和半年卡:季卡含单次购买239元、连续包季199元/季两种;半年卡含单次购买368元、连续包半年328元/半年两种。会员特权标注为借款返现、加速放款、优先审批、提额特权、生活特权及专属客服。

  购买VIP会员需阅读并同意《会员服务协议(含自动续费)》《规则说明》两份文件。从《规则说明》来看,多数特权实用性较弱:借款返现方面,季卡用户享3次机会、半年卡用户享6次机会,单张返现红包最高20元,实际金额以最终发放为准;“优先审批”“加速放款”均未对审批通过、成功放款作出100%承诺,属于空头许诺;生活特权也多为优惠券权益包。

  更值得警惕的是,无论是购买季卡还是半年卡,《会员服务协议(含自动续费)》中均以“服务商”替代甲方主体,未明确具体运营机构。

  这一问题并非个例。在完成实名认证、填写个人信息以查看额度后,页面底部有“优享卡会员”的推广,宣传口号为“超高通过率,拒绝最高赔88元”,配套的《规则说明》仅提及“购买后审批被拒可获红包赔偿(4次机会,单次最高88元)”,未说明会员核心权益,其具体售价也无从查询。

  和《规则说明》并列的《服务协议》,同样以“服务商”替代甲方主体。

  让用户签署模糊主体的协议,可谓是恒小花刻意模糊权责、规避监管的隐蔽套路,既违反助贷新规对金融服务信息透明化的核心要求,也严重侵害消费者的知情权与公平交易权。

  第三方协议疑暗藏“高利贷”平台,风控形同虚设

  在提交个人资料以查看额度之前,需要同意《机构授权协议》《CFCA数字证书服务协议》《个人信用及相关信息查询使用委托授权书》《征信授权查询相关协议》和《合作方授权协议》共5份协议,但盐铁财经发现,部分协议暗藏猫腻。

  以《机构授权协议》为例,界面显示借款服务由“火山融大额贷”中的一家或者多家提供,协议内含5份子协议,分别为《个人信息通用授权书》《个人征信授权书》《注册协议》《相关服务协议》《隐私协议》。

  其中《注册协议》除了包含火山融自己的“注册协议”,竟还并列隐藏着招集令、天源花、青松融、备用金、金瀛花、锦畅优品、榕树贷款等10家第三方平台的用户注册协议。

  值得注意的是,“备用金”和“锦畅优品”均没有显示运营主体。盐铁财经通过拨打“备用金”注册协议里的客服电话,确认归属“鹿优选”平台。天眼查显示,鹿优选的运营公司为厦门沃橙电子商务有限公司,成立于2024年4月,曾两次更名,其知识产权中无“备用金”相关备案。

  通过查询黑猫投诉和消费保平台,盐铁财经发现,锦畅优品近期因其因收取高昂的会员费频繁被投诉,且多数投诉与火山融有关。

  一名用户在2025年12月24日投诉称,“本人12月23号在火山融申请了一笔12000元的贷款,火山融匹配的锦畅优品。借款12000还款利息+本金+会员在16400多元。年利率在36%以上。然后突然今天又扣了一笔1644元的会员费,一查才知道是锦畅优品的合作机构巴马钜润数字科技有限公司扣款。”

  对此,锦畅优品回复称,“我司是提供金融产品信息展示的第三方平台,不参与用户与贷款机构方的借贷事宜……后续您可直接通过我司客服热线…… 或者与微信公众号【锦畅优品】在线客服反馈。”

  但盐铁财经调查发现,事实或并非如此。锦畅优品的微信公众号显示,其账号主体为深圳市三三网泉科技有限公司。该公司同时也是火山融《个人征信授权书》中出现的第三方平台。

  据天眼查,该公司注册资本仅200万元,法定代表人为陈见界,而巴马钜润数字科技有限公司的法定代表人也为陈见界。这一名字并不常见,且天眼查显示与这一名字有关联的存续公司仅这两家,所以很难让人不怀疑,两家公司的法人为同一人。

  助贷新规严监管背景下,恒小花合作的火山融竟然合作了一家贷款综合利率远超36%的高利贷平台。这不由让人质疑恒小花这家老牌机构的风控能力。

  而根据投诉,通过恒小花导流的火山融的用户,也遭遇第三方平台莫名收取高额会员费,推高综合利率的问题。

  一名用户于1月12日在消费保上投诉称,“2026年1月10日,我在恒小花平台上借款,最后火山融审核通过,其合作的银行陕西秦农农村商业银行股份有限公司于同日放款22000元至我农业银行尾号为9772的银行账户。几分钟后,我收到被扣款2065元的扣款信息,我通过银行App查询到,该款项是被熙巨智能科技(上海)有限公司扣款,我联系客服,其称这是会员费,不能退还。多次联系后均无任何结果,因家人患有癌症,一直急需用钱,无奈才申请网上贷款,但没想到除了承担22000元每年20%的利息以外,还同时被无故扣款2065元。我保证:在申请借款时,从未看到过任何的会员合同,甚至借款发放后,我在App上也没有看到会员合同,更未听过熙巨智能科技(上海)有限公司。”

  火山融的注册协议显示,该平台由福建中改增惠融资担保有限公司运营,成立于2023年,为洞狮网络成员,实控人为周菊珍。

  不在“白名单”上,恒小花却与蓝海银行存隐秘关联?

  火山融《机构授权协议》的另外4份子协议——《个人信息通用授权书》《个人征信授权书》《相关服务协议》《隐私协议》,同样隐藏大量子条款,且协议内容混乱、存在重复,查看起来耗时费力,借款人也难以区分其中机构是火山融的合作方还是其合作方的合作方。

  这些子协议的被授权方包括数钥网络、众利数字科技、维信小贷、国任财产保险股份有限公司河北银海融资担保有限公司、中融信融资担保(大连)股份有限公司、江西裕民银行、吉林省奇智科技、江苏银行、丹东银行、徽商银行、苏商银行、华夏银行合肥分行、南京银行、蓝海银行、广州TCL小贷、长安银行、宁银消金、临商银行、本溪银行、中原消金、广州紫多米科技、深圳信合元、新网银行、上海众攒信息科技、新疆东新科技、蚂蚁智慧平台、浙江惠花网络、上海码果信息科技、美易借钱、度小满、金美信消金、亲家网络、兰州银行、亿联银行、中昆(黑龙江)融资担保有限公司、上海爱建信托、武汉众邦银行、福建华通银行等。

  需指出的是,上述多数金融机构并未与火山融建立助贷合作关系,若火山融在未纳入合作白名单的情况下与其直接合作,明显违反助贷新规的“白名单”管理制度。更严重的是,部分协议存在空白条款:《个人征信授权书》中一份授权文件仅标注被授权方为“有限公司”,未明确完整主体名称,盐铁财经多方查询仍无法确认其身份。

  和火山融的《机构授权协议》并列的恒小花自身的《征信授权相关协议》,也存在可疑之处。

  该协议下共有8份子协议,除了一份《用户数据授权协议》,其他7份子协议为融担征信授权协议,关联的融担公司分别为永鸿兴融担、久恒融担、花旗融担、银海融担、华瑞融担、华融融担、大数据融担。

  其中的《永鸿兴融担征信授权相关协议》显示,福建永鸿兴融资担保有限公司受借款人委托,为其向威海蓝海银行等机构的借款产品提供担保服务。

  但公开信息显示,蓝海银行助贷平台运营机构中,无恒小花运营方及关联公司;其助贷增信服务机构中,也无福建永鸿兴融资担保有限公司——这一操作赤裸裸违反助贷新规的“白名单”制度。

  推动行业从“规模竞赛”转向“风险可控、透明合规”的正轨。但盐铁财经对恒小花的调查表明,部分机构仍试图延续违规旧模式。在严监管常态化背景下,此类漠视合规、侵害消费者权益的操作模式,注定难以持续。

上一篇:
助力国计民生重要领域突破,思朗科技以硬核算力驱动科学创新发展
下一篇:
中国银行获评“年度最具影响力银行”
Title