Title
您当前的位置: 首页 > > 文章详细
2026年中国高压大电流连接器接触件行业市场调查研究报告-华经产业研究院
发布时间:2026-01-28

  高压大电流连接器接触件构成终端设备中一个独立运行的系统性部件,是新能源汽车、储能、通信及AI数据中心等终端设备运行不可或缺且影响其安全、性能、效率的关键部件。2024年我国高压大电流连接器接触件下游应用分布中,新能源汽车领域占比64.84%,储能领域占比6.65%,通信及AI数据中心领域占比6.47%,其他领域(电网、工业等)占比22.03%。

  高压大电流连接器是高压大电流连接系统的“核心关节”,通过独立或与线缆一起,为器件、组件、设备、子系统之间传输电气功率电流或信号电流,并且保持各系统之间进行有效的功能协作,实现整机功能,是构成整个完整系统连接所必须的基础器件。据统计,2024年中国高压大电流连接器行业市场规模为301.8亿元,2020-2024年CAGR为44.46%。

  在高压大电流连接器中,接触件的品质与性能直接决定连接器可靠性。据统计,2024年我国高压大电流连接器接触件行业市场规模为111.2亿元,2020-2024年CAGR为46.11%。市场主要的增长来源于新能汽车、储能、通信及AI数据中心下游市场需求。

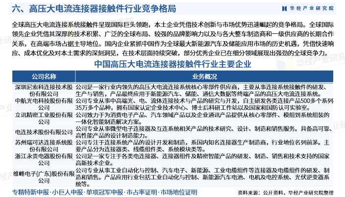
  全球高压大电流连接系统接触件市场呈现国际巨头领跑,本土企业凭借技术创新与市场优势迅速崛起的竞争格局。全球来看,国际领先企业凭借其深厚的技术积累、广泛的全球布局、较强的品牌影响力以及与各大整车制造商和一级供应商的长期合作关系,在高端市场占据主导地位。国内企业紧抓中国作为全球最大新能源汽车及储能应用市场的历史机遇,凭借快速响应、成本优化及对本土需求的深刻洞见,在技术层面持续突破,部分优秀企业已在细分领域展现出强劲的全球竞争力。

  华经产业研究院研究团队使用桌面研究与定量调查、定性分析相结合的方式,全面客观的剖析高压大电流连接器接触件行业发展的总体市场容量、产业链、经营特性、盈利能力和商业模式等。科学使用SCP模型、SWOT、PEST、回归分析、SPACE矩阵等研究模型与方法综合分析高压大电流连接器接触件行业市场环境、产业政策、竞争格局、技术革新、市场风险、行业壁垒、机遇以及挑战等相关因素。根据高压大电流连接器接触件行业的发展轨迹及实践经验,精心研究编制《2026-2032年中国高压大电流连接器接触件行业发展运行现状及投资机会洞察报告》,为企业、科研、投资机构等单位投资决策、战略规划、产业研究提供重要参考。

  《2026-2032年中国高压大电流连接器接触件行业发展运行现状及投资机会洞察报告》对高压大电流连接器接触件行业发展环境、市场运行现状进行了具体分析,还重点分析了行业竞争格局、重点企业的经营现状,结合高压大电流连接器接触件行业的发展轨迹和实践经验,对未来几年行业的发展趋向进行了专业的预判。是企业、科研、投资机构等单位了解行业最新发展动态及竞争格局,把握行业未来发展方向、提高企业经营效率、做出正确经营决策不可或缺的重要工具。

  本报告数据来源主要是一手资料和二手资料相结合,本司建立了严格的数据清洗、加工和分析的内控体系,分析师采集信息后,严格按照公司评估方法论和信息规范的要求,并结合自身专业经验,对所获取的信息进行整理、筛选,最终通过综合统计、分析测算获得相关产业研究成果。

  报告目录:

  第1章中国高压大电流连接器接触件行业发展综述

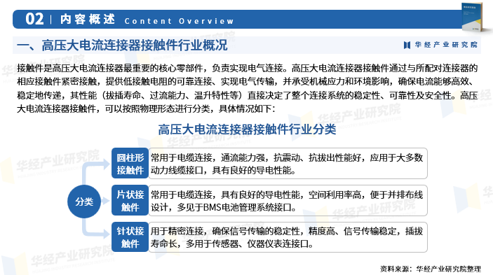
  1.1 高压大电流连接器接触件行业概述

  1.1.1 高压大电流连接器接触件行业定义及分类

  1.1.2 高压大电流连接器接触件行业主要商业模式

  1.1.3 高压大电流连接器接触件行业特性及在国民经济中的地位

  1.2 高压大电流连接器接触件行业政治法律环境分析

  1.2.1 行业管理体制分析

  1.2.2 行业主要法律法规

  1.2.3 政策环境对行业的影响

  1.3 高压大电流连接器接触件行业经济环境分析

  1.3.1 全球宏观经济形势分析

  1.3.2 国内宏观经济形势分析

  1.3.3 宏观经济环境对行业的影响分析

  1.4 高压大电流连接器接触件行业技术环境分析

  1.4.1 高压大电流连接器接触件技术发展水平

  1.4.2 行业主要技术现状及发展趋势

  1.4.3 技术环境对行业的影响

  第2章全球高压大电流连接器接触件行业发展现状及趋势分析

  2.1 全球高压大电流连接器接触件行业发展概况

  2.1.1 全球高压大电流连接器接触件行业市场规模分析

  2.1.2 全球高压大电流连接器接触件行业市场结构分析

  2.1.3 全球高压大电流连接器接触件行业竞争格局分析

  2.2 全球主要区域高压大电流连接器接触件行业发展状况分析

  2.2.1 欧盟高压大电流连接器接触件行业发展状况分析

  2.2.2 北美高压大电流连接器接触件行业发展状况分析

  2.2.3 亚太高压大电流连接器接触件行业发展状况分析

  2.3 2026-2032年全球高压大电流连接器接触件行业发展前景预测

  第3章中国高压大电流连接器接触件行业发展态势分析

  3.1 中国高压大电流连接器接触件行业发展现状

  3.1.1 高压大电流连接器接触件行业发展概况

  3.1.2 高压大电流连接器接触件行业发展特点分析

  3.1.3 高压大电流连接器接触件市场需求层次分析

  3.2 中国高压大电流连接器接触件行业发展状况

  3.2.1 高压大电流连接器接触件行业市场规模

  3.2.2 高压大电流连接器接触件行业区域市场分布情况

  3.2.3 高压大电流连接器接触件行业企业发展分析

  3.3 中国高压大电流连接器接触件行业供需分析

  3.3.1 高压大电流连接器接触件市场供给总量分析

  3.3.2 高压大电流连接器接触件市场需求情况分析

  第4章中国高压大电流连接器接触件行业区域经营态势及趋势分析

  4.1 华北地区高压大电流连接器接触件行业分析及预测

  4.1.1 区位特征及经济概况

  4.1.2 2021-2025年市场规模情况分析

  4.1.3 2026-2032年行业趋势预测分析

  4.2 东北地区高压大电流连接器接触件行业分析及预测

  4.2.1 区位特征及经济概况

  4.2.2 2021-2025年市场规模情况分析

  4.2.3 2026-2032年行业趋势预测分析

  4.3 华东地区高压大电流连接器接触件行业分析及预测

  4.3.1 区位特征及经济概况

  4.3.2 2021-2025年市场规模情况分析

  4.3.3 2026-2032年行业趋势预测分析

  4.4 华中地区高压大电流连接器接触件行业分析及预测

  4.4.1 区位特征及经济概况

  4.4.2 2021-2025年市场规模情况分析

  4.4.3 2026-2032年行业趋势预测分析

  4.5 华南地区高压大电流连接器接触件行业分析及预测

  4.5.1 区位特征及经济概况

  4.5.2 2021-2025年市场规模情况分析

  4.5.3 2026-2032年行业趋势预测分析

  4.6 西南地区高压大电流连接器接触件行业分析及预测

  4.6.1 区位特征及经济概况

  4.6.2 2021-2025年市场规模情况分析

  4.6.3 2026-2032年行业趋势预测分析

  4.7 西北地区高压大电流连接器接触件行业分析及预测

  4.7.1 区位特征及经济概况

  4.7.2 2021-2025年市场规模情况分析

  4.7.3 2026-2032年行业趋势预测分析

  第5章 2025年中国高压大电流连接器接触件行业产业链分析

  5.1 高压大电流连接器接触件行业产业链分析

  5.1.1 产业链结构分析

  5.1.2 与上下游行业之间的关联性

  5.2 上游原料A分析

  5.2.1 上游A行业发展现状

  5.2.2 2026-2032年上游A行业发展趋势

  5.3 上游原料B分析

  5.3.1 上游B行业发展现状

  5.3.2 2026-2032年上游B行业发展趋势

  5.4 下游需求市场C分析

  5.4.1 下游C行业发展概况

  5.4.2 2026-2032年下游C行业发展趋势

  5.5 下游需求市场D分析

  5.5.1 下游D行业发展概况

  5.5.2 2026-2032年下游D行业发展趋势

  第6章中国高压大电流连接器接触件行业竞争形势及策略

  6.1 行业总体市场竞争状况分析

  6.1.1 高压大电流连接器接触件行业竞争结构分析

  6.1.1.1 现有企业间竞争

  6.1.1.2 潜在进入者分析

  6.1.1.3 替代品威胁分析

  6.1.1.4 供应商议价能力

  6.1.1.5 客户议价能力

  6.1.2 高压大电流连接器接触件行业集中度分析

  6.1.3 高压大电流连接器接触件行业SWOT分析

  6.2 中国高压大电流连接器接触件行业竞争格局综述

  6.2.1 高压大电流连接器接触件行业竞争概况

  6.2.2 中国高压大电流连接器接触件行业竞争力分析

  6.2.3 中国高压大电流连接器接触件市场竞争策略分析

  第7章中国高压大电流连接器接触件行业重点企业发展分析

  7.1 深圳尼索科连接技术股份有限公司

  7.1.1 企业简介

  7.1.2 企业经营状况

  7.1.3 企业发展战略

  7.2 中航光电科技股份有限公司

  7.2.1 企业简介

  7.2.2 企业经营状况

  7.2.3 企业发展战略

  7.3 立讯精密工业股份有限公司

  7.3.1 企业简介

  7.3.2 企业经营状况

  7.3.3 企业发展战略

  7.4 电连技术股份有限公司

  7.4.1 企业简介

  7.4.2 企业经营状况

  7.4.3 企业发展战略

  7.5 苏州瑞可达连接系统股份有限公司

  7.5.1 企业简介

  7.5.2 企业经营状况

  7.5.3 企业发展战略

  7.6 浙江永贵电器股份有限公司

  7.6.1 企业简介

  7.6.2 企业经营状况

  7.6.3 企业发展战略

  第8章 2026-2032年中国高压大电流连接器接触件行业投资前景

  8.1 高压大电流连接器接触件行业投资回顾

  8.1.1 高压大电流连接器接触件行业投资规模及增速统计

  8.1.2 高压大电流连接器接触件行业投资机会

  8.1.3 2026-2032年高压大电流连接器接触件行业投资规模及增速预测

  8.2 2026-2032年高压大电流连接器接触件行业市场前景展望

  8.3 2026-2032年高压大电流连接器接触件行业发展趋势预测

  8.3.1 2026-2032年高压大电流连接器接触件行业发展趋势

  8.3.2 2026-2032年高压大电流连接器接触件行业市场规模预测

  8.3.3 2026-2032年高压大电流连接器接触件行业应用趋势预测

  8.4 2026-2032年高压大电流连接器接触件行业供需预测

  8.4.1 高压大电流连接器接触件行业供给预测

  8.4.2 高压大电流连接器接触件行业需求预测

  第9章中国高压大电流连接器接触件行业投资风险及策略建议

  9.1 高压大电流连接器接触件行业投资风险

  9.1.1 政策风险

  9.1.2 宏观经济波动风险

  9.1.3 技术风险

  9.1.4 市场竞争风险

  9.1.5 其他投资风险

  9.2 高压大电流连接器接触件行业投资价值评估

  9.3 高压大电流连接器接触件行业投资建议

  9.3.1 行业发展策略建议

  9.3.2 行业投资方向建议

  9.3.3 行业投资方式建议

  华

  经

  情

  报

  网

  www.huaon.com

  华经情报网隶属于华经产业研究院,专注大中华区产业经济情报及研究,目前主要提供的产品和服务包括传统及新兴行业研究、商业计划书、可行性研究、市场调研、专题报告、定制报告、工业园区大数据、产业链地图、专精特新申报及市场地位证明等。涵盖文化体育、物流旅游、健康养老、生物医药、能源化工、装备制造、汽车电子、农林牧渔等领域,还深入研究智慧城市、智慧生活、智慧制造、新能源、新材料、新消费、新金融、人工智能、“互联网+”等新兴领域。

上一篇:
元宝冲到苹果应用商店免费榜第二
下一篇:
兴业证券:2月即将进入产业密集催化期
Title