Title
您当前的位置: 首页 > > 文章详细
向上而生 | 太盟传:万达鲸落
发布时间:2026-01-27

  编者按:在经济转型与行业升级语境下,企业的发展方向愈发清晰——唯有向上,方能突破重围、触摸新机。但向上的道路并不总是铺满玫瑰,有时也荆棘丛生,考验的是企业的战略定力、创新勇气与持续生长的生命力。

  在这一背景下,观点新媒体继续策划并推出“向上而生”年度报道,寻找一批在变革中砥砺前行、推动中国经济与各行各业高质量发展的企业,共同迎接新的一年。

  同时,我们将对话具有全球视野和丰富学识的经济学者与行业领袖,倾听他们对趋势的洞察、对成长的思考,探寻2026年“向上而生”的动力。

  观点网赫尔曼·黑塞在《荒原狼》中写道:“通向本原的道路不是向后走,而是向前走,既不通向狼,也不通向儿童,而是不断向前。”

  当行业步入调整周期,产能过剩、需求萎缩、估值低迷等特征显现时,市场容易陷入二元对立:要么如荒原狼般在恐慌中抛售,要么如孩童般在幻想中盲目追高。

  成熟的投资者懂得拒绝这种二元陷阱。

  他们像是在荒原荆棘中寻宝的行者,在废墟中挖掘被低估的价值,但这并非终点——仅仅作为“乘客”感知周期的脉搏是不够的,唯有进阶为“司机”,深入产业内部主导价值重构,才能真正地把控发展的方向盘,实现从“被周期裹挟”到“创造周期”的跨越。

  始于1997

  太盟的故事始于1997年,恰逢日本房地产泡沫破裂后的不良资产机遇期。当时,Jon-Paul Toppino创立日本安全资本公司(Japan Security Capital),专注于收购并处置不良房地产资产,该主体也成为太盟投资的前身。

  这一时期的实践,为太盟奠定了“不良资产投资”的核心基因——通过精准识别被低估的资产,借助专业重组与运营提升内在价值。

  2002年,太盟投资集团正式成立,联合创办人Chris Gradel(高天乐)将业务重心转向信贷及市场领域。依托其在马蒙集团(Marmon Group)积累的中国投资经验,太盟逐步构建起完善的信贷业务框架。

  至此,太盟从日本市场的不良资产专业机构,转型为具备全球视野的多策略投资机构。

  2010年,单伟建的加入成为太盟关键转折点。他出任太平洋联盟集团(PAG前身)董事长兼CEO,推动集团合并Secured Capital Japan(日本安全资本),正式建立起专注于收购的私募股权业务。

  此次整合后,太盟明确了“信贷及市场、私募股权、不动产”三大核心策略,彻底完成向多元化另类投资公司的蜕变。

  如今,太盟投资的资产管理规模已达约550亿美元,管理着30余支活跃基金,投资范围全面覆盖私募债务、私募股权、风险投资、房地产、基础建设及对冲基金等多个领域。

  截至2025年,太盟不动产业务板块下共管理5支基金,涵盖泛亚核心增益/增值型基金(SCREP V、PREP II)、机会型基金(SCREP V、SCREP VI),以及2025年新募集的旗舰机会型基金SCREP VIII。

  这支旗舰机会型基金聚焦亚洲发达市场,计划投资于数据中心、物流仓储、办公楼宇、多户住宅及不良资产等多元领域。核心投资策略是通过投资实体房地产和不良债务为投资者创造长远价值,同时具备参与房地产开发、提供高收益过桥融资及搭建股权投资平台的综合能力。

  SCREP VIII的募集过程吸引了现有投资者持续追加投资,同时引入新的投资者,最终超额完成35亿美元的募集目标。

  参与投资的机构主要来自北美、欧洲、亚太和中东地区的养老基金与主权财富基金,这一投资者结构也反映出全球资本市场对亚洲不动产市场潜力的认可。

  入局中国

  回溯在中国市场的头十年,太盟展现出较强的“周期感知力”。

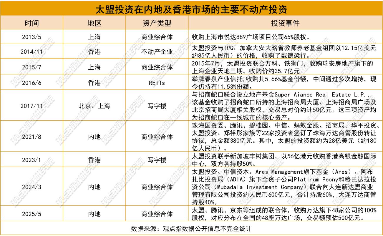
  2013年,恰逢中国房地产限购政策后的调整期,太盟联合MGPA收购上海悦达889广场65%股权;2015年市场下行期,联合万科、铁狮门收购瑞安房地产旗下上海企业天地三期。

  这两笔交易凸显太盟“周期底部布局+联合投资”的核心策略,既借助合作方的本地资源与运营经验降低单一项目风险,熟悉中国市场逻辑,又锁定上海核心商圈优质资产,实现低成本卡位。

  2014年,联合TPG等收购戴德梁行后,并未被动持有,而是主动推动其与多家国际机构合并整合,并于2018年上市。还促成与万科物业组建合资公司实现资源协同,通过产业链整合与资本化运作提升资产价值。

  同一时期,与招商蛇口联合设立Pre-REITs基金,收购京沪核心商业资产,按REITs标准筛选标的,布局资产证券化退出渠道。

  这一阶段,太盟的投资风格从单纯捕捉周期红利,转向“收购+赋能+多元化退出”的全链条运作,强化主动创造价值的能力。

  2016-2023年,太盟聚焦高潜力资产,在控制权博弈与困境资产抄底中深化策略实践。2016年起,举牌春泉产业信托,试图抄底低估值REIT产品并通过获取控制权提升价值,但陷入与管理人的博弈,未达成全面收购目标。

  2023年则联手丰树集团,以56亿港元收购香港高银金融国际中心,把握住了标的债务困境带来的议价窗口,收购后推动项目更名与招商升级,完成价值修复。

  这一阶段的操作印证了太盟对“风险资产”的价值挖掘能力,既敢于主动博弈,也注重通过专业运营化解风险,同时延续了逆周期布局的核心逻辑。

  整体而言,2013-2023年太盟的投资策略始终紧扣“周期脉搏”,以逆周期布局为核心:早期通过联合投资控制风险、熟悉市场;中期转向赋能增值与多元化布局,提升价值创造能力;后期深入风险资产领域,在博弈中探索价值边界,最终形成“周期判断+专业运营+灵活退出”的逻辑。

  拿下万达

  随着中国消费市场呈现规模稳步扩张、结构持续升级的鲜明特征,为商业地产领域的优质资产注入了长期价值潜力,这也成为太盟逆势加码的核心动因。

  对珠海万达商管的股权收购及后续资产整合,正是基于上述考量的实际落地。

  从消费市场基本面来看,居民收入的稳定增长为商业地产筑牢了需求根基。2020年至2024年间,中国居民人均可支配收入年均增长5.9%,2025年上半年全国居民人均可支配收入达21840元,同比名义增长5.3%,扣除价格因素后仍保持正向增长。

  与此同时,退休金提升、老年群体补贴、消费券发放等惠民措施持续落地,进一步增强了居民的实际购买力,直接带动零售、餐饮、休闲等商业业态的需求复苏,为核心商业资产提供了稳定的现金流支撑。

  珠海万达商管作为覆盖中国境内228座城市,513座已开业万达广场的独家运营方,总管理面积超7000万平方米,是具备长期增值潜力的优质标的。

  太盟与珠海万达商管的结缘始于2021年8月:当时,珠海万达商管以21.17%的股份,获得太盟投资、中信资本、蚂蚁金服等22家机构380亿元联合投资,同时承诺于2023年底完成上市。

  其中,太盟投资出资28亿美元,占比近半,这也是其当时在中国市场的最大单笔投资。

  此时,太盟还是以“乘客”身份来分享财务投资成果,媒体对太盟的表述更多是“白衣骑士”。

  然而,珠海万达商管的上市进程并不顺利,先后四度递表均以失败告终。按照此前签订的对赌协议,投资机构中的碧桂园于2023年12月选择退出,而太盟投资则做出了逆势加码的决定。

  2024年3月30日,太盟投资牵头联合中信资本、锐盛投资(Ares Management)旗下基金、阿布扎比投资局(ADIA)旗下全资子公司Platinum Peony、穆巴达拉投资公司(Mubadala)签署投资协议,再投600亿元成立大连新达盟,作为全新的持股平台承接对珠海万达商管的控制权,角色逐渐向“司机”转型。

  进一步巩固布局的动作接踵而至。2025年5月,国家市场监管总局正式批准太盟、腾讯、京东等组成的联合体,收购万达旗下48家公司100%股权,对应分布在全国的48座万达广场,交易额预估500亿元。

  上述两笔交易金额合约1100亿元,刷新了中国商业地产大宗交易的历史纪录,同时构建起“太盟系”主导的商业地产运营生态。

  “驾驶”逻辑

  获得控制权后,“太盟系”启动人事调整与架构革新。

  第一步便是核心人事变动:2025年7月,万达系老臣肖广瑞辞去大连新达盟及珠海万达商管首席执行官职务;与此同时,黄德炜和胡正伟出任大连新达盟及珠海万达商管联席董事长,黄德炜同时兼任首席执行官。

  人事落定后,运营架构的变革随即展开。作为轻资产商管企业,珠海万达商管不直接拥有商场物业,核心资产是对全国500多家商场及逾10万家商户的管理权限。

  2025年8月末,珠海万达商管宣布设立运营、财务、人力资源三大体系,原有的十余个部门全部划归三大体系之下:原战略品牌管理中心、运营中心、商业规划中心、商业规划院、工程物业中心、安全监督管理中心纳入运营体系。

  原财务中心、资产管理中心、信息管理中心、成本管理中心、法律事务中心纳入财务体系;原人力资源中心、行政事务中心纳入人力资源体系。同时,总部审计监察中心的汇报对象从CEO调整为董事会。

  运营体系搭建完成后,太盟投资进一步布局资管平台,又组建了银翼投资平台——广东银翼投资有限公司。

  该公司于2025年7月16日正式成立,法定代表人为太盟投资合伙人、太盟中国总裁、大连新达盟及珠海万达商管联席董事长兼首席执行官黄德炜。

  不过,该平台的具体执行事务由原合生商业总裁赵泽生负责,其身份为该平台总裁。

  赵泽生在商业地产资产证券化领域拥有一定的积累——履职合生商业期间,曾推动不少资产证券化项目,包括2018年发行的“长城证券-北京合生汇资产支持计划”(底层资产为北京朝阳合生汇商业及停车场物业,规模56亿元,系2018年上半年全市场规模最大的CMBS产品)。以及合生财富广场20亿元CMBS项目、上海五角场合生汇72亿元ABS项目、成都合生汇广场11亿元ABS项目等多个案例。

  至此,太盟投资通过控制权转移,人事调整、架构重组、资管平台搭建,完成了从“乘客”到“司机”的转型。

  与此同时,太盟投资强化了在中国市场的总部布局,以支撑控股型投资的推进。

  2024年,太盟中国总部正式设立于苏州,核心职能是统筹管理境内所有资产管理业务,强化本土资源整合能力。此外,2025年6月,太盟投资在苏州高新区落地“苏州太盟一号股权投资基金”,注册规模31亿元人民币,LP包含苏高新金控等国资平台。

  这一基金的设立,与太盟中国总部形成呼应,聚焦金融、文化、消费、新能源等领域的控股型并购交易,辅以结构性少数股权投资,进一步深化在长三角地区的产业布局。

  随着中国经济迈入高质量发展阶段,增量扩张向存量运营的切换将使控股型投资成为穿越周期的核心赛道,通过主动掌控与深度赋能创造超额收益的逻辑已是未来趋势。

  然而,机遇背后也有风险,控制权交接引发的管理磨合也对投资者的资源整合与风险处置能力提出了更高要求。

  唯有在敬畏周期的基础上,通过主动掌控主导权、赋能企业运营,挖掘资产潜力、提升内在价值,才能在行业低谷的“荆棘”与“荒原”中,走出向上而生的道路。

  向上而生|荊棘与玫瑰,向上而生的道路。

  免责声明:本文内容与数据由观点根据公开信息整理,不构成投资建议,使用前请核实。

上一篇:
万亿目标落空,“吊车尾”的计划单列市等不起了
下一篇:
《新股》鸣鸣很忙(01768.HK)公开发售超购1,898.49倍 一手中签率3%
Title