Title
您当前的位置: 首页 > > 文章详细
浦发银行:“人工智能+”实践成果锻造高质量发展新引擎
发布时间:2026-01-27

  浦发银行:“人工智能+”实践成果锻造高质量发展新引擎

  人工智能是新一轮科技革命和产业变革的重要驱动力量。今年的政府工作报告提出,持续推进“人工智能+”行动。为深入贯彻落实国家“人工智能+”战略,加快培育金融行业新质生产力,高质量做好金融“五篇大文章”,浦发银行秉持“数绘浦发智启未来”的发展理念,全力推进“人工智能+”场景建设。

  2025年是浦发银行的数智化战略提升年,浦发银行“人工智能+”规划将全力打造金融科技核心竞争力,大力推动AI技术与金融服务的深度融合,以科技创新为动力、以应用需求为导向、以人才培养为支撑,打造新质生产力,加速数字金融智能升级,充分发挥数据要素乘数效应,为客户创造价值,为金融行业发展贡献力量。

  一、“人工智能+”应用规划白皮书1.0发布

  为加速推进浦发银行数智化转型,展现行业创新引领力,3月26日,浦发银行在沪发布《“人工智能+”应用规划白皮书1.0》,为金融行业大模型应用提供体系化实践参考。

  该白皮书立足金融科技发展前沿,全面介绍浦发银行大模型应用体系,系统化阐述基础工程、知识资产、应用创设和安全管理等方面的技术探索和实践方案,共覆盖六大篇章:一是智能时代篇,介绍大模型技术及其在金融行业应用的发展趋势;二是体系总览篇,介绍浦发银行大模型应用体系建设蓝图;三是基础工程篇,介绍企业级技术底座建设思路;四是知识资产篇,介绍浦发银行知识资产实践方案及成果;五是应用创设篇,介绍浦发银行企业级AI能力组件和大模型应用场景;六是安全管理篇,介绍大模型安全实践和人工智能人才培养机制。

  近年来,浦发银行遵循数智化战略,构建亿级企业级知识资产库,塑造智慧营销、数智风控、智能服务、高效运营和智能管理五大类大模型应用场景,全面提升客户洞察、行业研究、财务分析及报告写作等数智能力,赋能“五篇大文章”,实现“人工智能+”时代下的银行业务新模式和智慧金融新业态。

  二、大模型应用场景建设

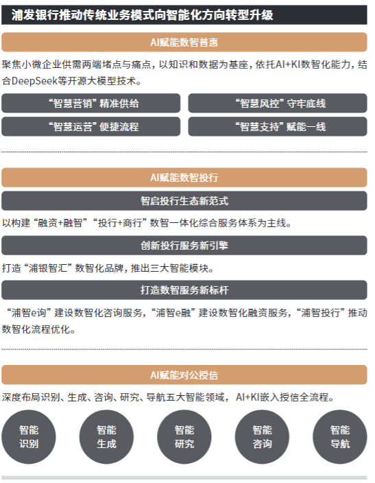
  AI作为新质生产力的崛起,驱动金融业从对内赋能到对客辅助的全域智能化升级,也催生多元化、专业化的大模型应用生态体系。浦发银行以“AI+KI”协同创新为核心,以“流程化、工程化、规模化”为方向,着力打造五大类100+项大模型应用场景,实现“一岗多助手、一人多分身”,推动传统业务模式向智能化方向转型升级。

  (一)AI赋能数智普惠

  浦发银行聚焦小微企业供需两端堵点与痛点,以知识和数据为基座,依托AI+KI数智化能力,结合DeepSeek等开源大模型技术,持续为普惠金融发展注入新动能,通过全方位、立体化的金融服务和供给,实现精准滴灌小微企业。

  一是“智慧营销”精准供给,浦发银行结合大小模型的意图识别、内容创作、推理预测等能力,构建具备画像解读、产品建议、营销方案、营销问答等能力的智能体组件,提供画像多视角解读、营销策略建议、产品适配推荐与陪伴式专家解答等服务。目前,“智慧营销”已赋能一线客户经理,形成更精准有效的营销抓手,从而为普惠客户提供更适配、更及时的个性化营销服务。

  二是“智慧风控”守牢底线,守牢风险底线是普惠业务高质量发展的前提。浦发银行已整合工商、司法、征信、税务、押品等多源数据,构建小微企业生产经营全景视图;在此基础上,通过构建精细化的评分体系、差异化的策略体系,多层次的信用风险监测和容忍度管理体系,实现覆盖贷前、贷中、贷后全流程的数智化风控,有效提升风险经营和驾驭能力。目前,“智慧风控”体系已为浦发银行惠系列产品保驾护航,以线上个人贷款为例,反欺诈引擎和决策引擎支持实时自动审批,在全自动实现“秒批秒贷”的同时,有效防范欺诈和信用风险。

  三是“智慧运营”便捷流程,聚焦授信尽调、资料录入等高耗时环节,基于大模型内容生成、多模态识别以及NLP等技术打造智能助手,极大解放一线生产力。以授信尽调场景为例,结合大模型生成能力与小模型精准预测能力,现已实现企业授信情况、经营情况、信用情况等信息自动化生成,目前已有8家分行应用AI生成尽调报告,时效提升50%;在表单智能审录场景中,实现制式版式自动识别,针对户口本、房产证等表单识别准确率已提升至92%。

  四是“智慧支持”赋能一线,基于浦发银行企业级知识库底座,运用多模态知识抽取、跨模态语义理解等技术搭建普惠AI图书馆,涵盖行业政策、业务流程、产品信息、行研成果、场景案例等多领域内容,形成上百种知识类目、千万级知识资产、数千项评价指标。并结DeepSeek开源大模型能力提供智能问答服务,构建起普惠知识互通有无、随问随答的便捷桥梁,真正实现科技赋能一线。

  (二)AI赋能数智投行

  在全球金融科技蓬勃发展的大背景下,人工智能技术正以惊人的速度重塑金融行业的格局。投资银行作为金融市场的关键环节,在资源配置、企业融资和企业发展中扮演着重要角色。浦发银行敏锐捕捉到这一机遇,凭借其深厚的行业积淀和强大的技术实力,率先将 AI 技术全方位融入投行业务,打造“数智投行”服务体系,探索投行转型发展的创新之路。

  一是智启投行生态新范式。经过20年的发展,浦发投行在并购贷款、绿色信贷、组合融资、债券承销方面位于股份制同业前列,保持市场领先地位。而人工智能的快速发展为实现传统投行服务升级迭代、提升服务质效提供了无限可能。

  近来浦发投行深入推进数智化战略,主动融入AI应用场景,打造数智投行服务新模式:以构建“融资+融智”“投行+商行”数智一体化综合服务体系为主线,以提升对客经营服务能力和对内经营管理能力两大能力为目标,以成为“专业培育+战略咨询”的企业顾问管家、构建“股权+债权+资产+绿色”的多元融资朋友圈、优化“专业化+数智化”的四大特色投行业务体系为抓手,以手机银行和普惠来了为两大渠道,更好发挥数智投行的资产、资金、资本、资源、资讯五资中介功能。

  二是创新投行服务新引擎。打造“浦银智汇”数智化品牌,推出三大智能模块:通过AI深度定制、精准赋能企业全生命周期的智能咨询模块;通过AI精准匹配、开启智能组合融资2.0的智能撮合模块;通过AI嵌入业务全流程,打造一体化效率飞轮的智能流程模块。夯实顾问咨询、并购金融、债券承销、组合融资、绿色金融五大服务体系的智能底座。

  三是打造数智服务新标杆。“浦智e询”建设数智化咨询服务,提供智能化的咨询、研究和资讯三大服务,成为企业经营的北斗导航系统。整合构建超10000个内外部数据标签,提供超12000份智能报告。咨询服务涵盖财务、融资、投资、战略、风险评估、同业等七大类定制报告。研究服务为客户提供宏观、行业、产业链、区域等四大类专项报告。资讯服务包括投研智库、智慧图谱、企信查询等信息服务。

  “浦智e融”建设数智化融资服务,打造市场投融资智能交易枢纽。通过AI技术与热点聚焦、需求洞察、企业评估、智能推荐、项目匹配、交易图谱等模块的集成,结合“智能诊断+方案超市+专家会诊”的三级响应机制,今年已智能撮合超400个项目,资金规模超1500亿元,服务效率大幅提高。“浦智投行”推动数智化流程优化。以共性AI铸底,以垂直场景突围,开启投行四大业务智慧化新征程。将AI运用嵌入并购重组、债券承销、组合融资、绿色金融业务流程,夯实建设四大共用基础能力,即市场洞察、企业圈选、智能撰写、舆情监测。同时创新建设特色化能力,面向并购金融和债券承销提供智能估值定价服务,面向组合融资提供投融资预测服务,而面向绿色金融则侧重建设识绿、算绿能力。

  浦发投行将主动拥抱、深度融合AI,持续丰富数智投行的应用场景,聚力打造浦发数智投行核心竞争力。

  (三)AI赋能对公授信

  浦发银行坚决贯彻国家战略,积极服务战略性、引领性、前瞻性的新兴产业,为新兴产业注入金融活水,推动产业尽快实现产业化、规模化。在对公授信领域,浦发银行深度布局识别、生成、咨询、研究、导航五大智能领域,构建AI能力矩阵,AI+KI嵌入授信全流程,实现授信全流程提质增效,让金融服务因智而简,因能而进。

  一是在智能识别方面,基于多模态大模型,融合小模型及财务配平规则,智能识别企业材料、企业财务报表,提升信息抽取识别的准确率。

  二是在智能生成方面,通过超大模型蒸馏形成核心模型,结合行内外专家经验知识库,自动生成贷前、贷中、贷后授信全流程相关报告。通过智能报告分钟级生成、智能贷审会意见合成,赋能企业授信效率提升。在智能贷审会意见合成场景,浦发银行借助大模型语义理解、文本生成技术,实现智能合成审批意见、精准分析审批意见差异,让贷审会流程更高效、更智能,为授信审批注入“智慧大脑”。

  三是在智能研究方面,通过智慧行业研究、智能财务分析,辅助企业剖析自身,洞察市场。智慧行业研究基于大模型内容生成技术,全景解析产业链、预判行业趋势,助力企业抢占发展先机。智能财务分析支持行业对标与风险异动预警,以1.5万+财务评价指标、5万+财务分析报告等核心资产,为企业财务决策提供精准“诊断书”。此外,浦发银行沉淀了1万+行业研究报告、千万级行业知识资产,持续为企业“融智”,提升客户与我行黏性。

  四是在智能咨询方面,基于丰富的行内外部制度,融合大小模型及多轮对话能力,针对客户经理咨询的问题,快速检索知识、精准生成答案,打造最强“制度大脑”,实现实时智能实时智能分析,多轮对话引导。

  五是在智能导航方面,智能展示客户经理名下全部企业,实现全流程授信视窗指导及一键内容填写智能体服务,让授信人员授信操作更便捷、更清晰。“AI赋能对公授信智优授信”,浦发银行将持续探索AI赋能对公授信更多场景,不断提升金融服务质效。

  三、总结展望

  数绘浦发,智启未来。这不仅是一句战略宣言,更是浦发银行躬身践行的创新坐标。浦发银行将秉持开拓进取的精神,持续发力创新,积极探索AI在金融领域的数智应用,推动“人工智能+”应用建设,挖掘AI技术的无限潜力,为金融行业的智能化发展注入强劲动力贡献浦发力量。在新浦发再出发的征程上,浦发银行将持续发挥创新能力,助力金融行业迈向智慧金融新阶段及更加智能化、高效化的未来。

上一篇:
深化绿电合作 打造低碳标杆 | 桂冠电力与大唐低碳公司开展工作座谈
下一篇:
阿里巴巴(09988)CFO:阿里北水持股量过去15至16个月增长很快 内企可善用香港资本市场募资
Title