Title
您当前的位置: 首页 > > 文章详细
航海2026:大家居舰队穿越波动气候的征途与发现!
发布时间:2026-01-27

  波动中寻找生机,不确定中寻找确定性增长——过去的2025年,全球大家居行业在穿越新周期、新气候中,积累了哪些新发现龙头企业洞见了哪些新品类、新渠道等增长图全球主要家具生产国、消费区域发生了哪些变化中国家居产业的传统优势和出海打法还有效吗2026如何出牌更稳本期家居新范式以微报告形式,与您共鉴。

  瞭望塔:全球大家居产业的驱动力与不确定性

  温故而知新。近期,与大家居行业相关的2025年数据陆续出炉,多个经济学家、国际组织的2026展望同步公开。透过各方信息发现,家居——这个万亿产业的硬币两面性,正展现出前所未有的“乱世”新生力,与前所未有的更大不确定性。

  硬币的一面,是大家居行业的核心驱动力仍然坚挺。

  除新房刚需大市场外,以旧房改造为代表的存量市场,正成为驱动家居市场的“第二增长极”。仅中国市场,据国家统计局数据,我国城镇住宅房龄超20年的住宅占比达35%。中国建筑装饰协会预测,到2026年,我国存量房翻新市场规模有望突破2.5万亿元,年复合增长率保持在8%以上。

  大力提振消费、扩大内需的政策效应亦成为重要增长驱动力。国家统计局数据显示,2025全年,限额以上单位家具商品零售总额录得14.6%的两位数增长,家电商品的零售额更是突破万亿元大关。目前国家业已下达首批625亿元“国补”资金继续支持2026年以旧换新。

  作为经济增长三驾马车之一的外贸,2025年部分品类同样逆势飘红,特别是以水泥、电线电缆为代表的建材产品,出口增幅分别达63.%、23.5%,冰箱、洗衣机、吸尘器在国际市场的表现仍然亮眼。

  然而,不可忽视硬币的另一面是,刚刚过去的2025年,全球主要国家的家具经济都不好过。破产潮席卷欧美,美国知名家居巨头AmericanSignatureInc.(ASI)和AtHome都在去年申请破产,法国Brandt(白朗集团)进入破产清算,德国NolteMbel即将停摆。普遍预估,艰难求生的状态还将继续维持一段时间。

  中国家居产业的各项数据同样不容乐观。家居新范式汇总商务部、海关总署、国家统计局、克而瑞等数据发现:

  2025年中国家具、建筑陶瓷、家电、灯具的出口额分别下降5.6%、3.5%、3.3%、11.9%;全国规模以上建材家居卖场销售额下降3.33%,建材零售总额下滑2.7个百分点;经营效益方面,规上家具制造、木材加工企业的营收和利润呈现大幅双降;房地产开发投资和销售面积均双降。

  除经营效率为2025年1-11月数据外,其余皆为2025全年数据

  一面是火,一面是冰,中国家居产业到底当如何破局

  航海图:2025全球大家居生态核心端口扫描

  要回答这个问题,不妨跳出中国,看看全球主要家具消费和生产大国的2025现状图景如何全球大家居生态究竟在发生哪些重大变化家居新范式仅从五大端口出发进行核心扫描:

  一、供应端

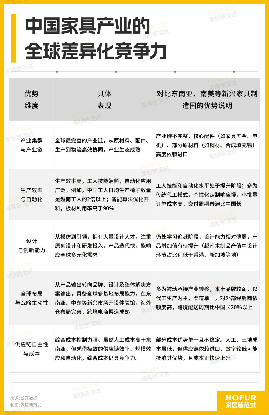
  虽然东南亚、南美等新兴制造国崛起,但中国乃“世界家具工厂”的生产地位尚难以撼动。去年在中国家博会(广州)采访时,一位国际采购商就对家居新范式直言不讳:“中国家具产业的优点并非单一的成本优势,而是一个难以被快速复制的、基于超大规模市场和多年工业化积累形成的系统性优势。”

  中国生产的家具,以质价比等综合优势,常年供销美国、英国、德国、日本、澳大利亚、马来西亚、荷兰、加拿大、韩国、越南等国家,也是诸多海外品牌的主要代工地。

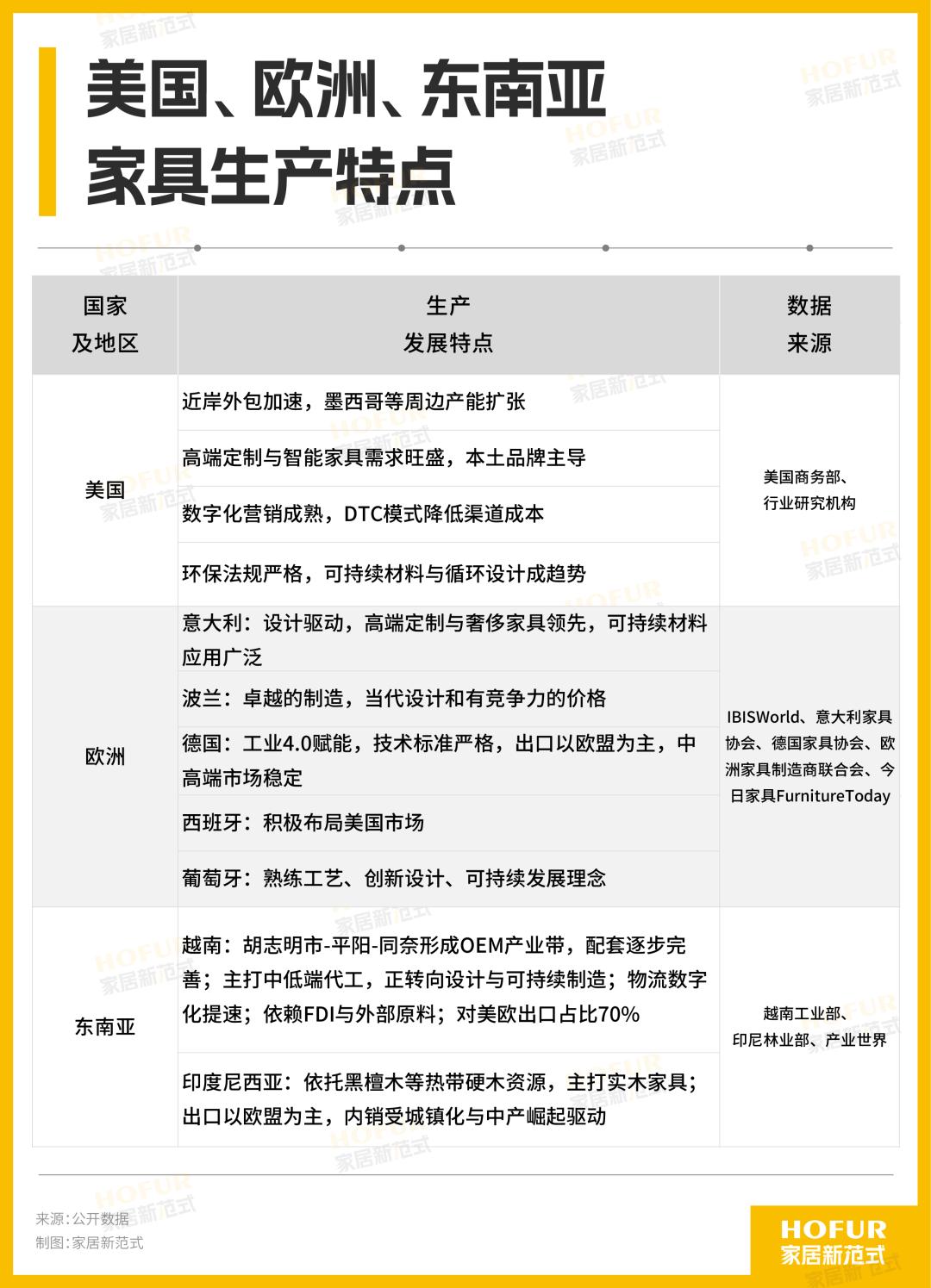
  除中国外,美国、欧洲、东南亚也是全球主要的家具生产与出口中心。2025年各代表性产地的生产发展特点如下:

  二、需求端

  家居新范式综合几大市场调研机构数据得出,当前全球家具市场规模在7000亿美元左右,增速有所放缓,但长期增长趋势不变。Global Market Insights认为,全球家具市场规模2025-2034年的复合年均增长率为5.20%,Fortune Business Insights也预测,2025年-2032年期间复合年均增长率为5.65%。

  从区域市场看,北美市场一枝独秀,占全球份额近38%;亚太市场因东南亚等新兴经济体的强劲需求,有望突破2000亿美元。

  从增长潜力看,全球家具市场增长潜力最大的前五国家中,基本都为欧美发达国家,其中增长最快的是加拿大。Statista数据显示,2025年加拿大家具市场规模约188.71亿美元,未来5年的复合年均增长率为4.80%。

  Statista:2025-2030年全球家具市场增长潜力最大的前十国家(预测)

  从消费偏好看,全球市场呈现出“简约设计、功能融合、环保健康”的明确趋势——欧洲青睐极简与绿色材料;美国聚焦舒适与实用功能,且对可持续和环保材料、DIY家具、智能家居的需求激增;东南亚、中东、南美等新兴市场城市化进程加快,更关注性价比产品和功能性产品,同时,装修工程增长显著。

  三、产品端

  Statista数据显示,在全球市场,客厅家具以近三成的市场占比规模最大,2025年约增至2135.50亿美元,2025-2030年的复合年均增长率为3.14%。其中,座椅和沙发品类占客厅家具市场比重为50.91%。

  但要论增长最快的品类,当属卧室家具,其全球相关市场规模2025年增至1157.60亿美元,2025-2030年的复合年均增长率为3.23%,高于整体品类增速(+2.78%)。其中,床上用品市场最具发展潜力,预计2030年将增至501.10亿美元。而家居装饰品市场中,地毯品类展现强劲发展动能,预计2030年将增至552.40亿美元。

  国别差异明显。根据美国全国零售联合会(NRF)等数据,波兰2025年前三季度卧室家具产量同比大幅提升39%,厨房家具也实现6%的增长;在美国市场,舒适性与实用性兼具的沙发、床垫和卧室家具备受消费者青睐。

  在中国,据家居新范式观察,参展中国家博会(广州)的各大软体家居、定制家具、五金等企业,都将智能化、绿色化作为重点发力的细分品类与创新方向。这也推动弹簧床垫进一步抢占全球消费升级市场,成为2025年中国家具出口难得的正增长品类。

  头部企业的品类布局出奇一致。2025年,顾家智享系列发布了三款Ai智能床垫S8、S7、S6,搭载“多维度传感系统+睡眠大数据模型”,核心突破点在于“动态适配”;喜临门发布了全球首款脑机接口AI床垫「宝褓·BrainCo」……大家都在突出睡眠监测、AI调节、生态互联等关键智能特性。

  展会也积极推动智能品类作为中国家具面向世界的新王牌。2026年中国家博会(广州)就将在5.2馆,聚焦睡眠科技革新,完整呈现从智能床垫、智能床到睡眠监测系统与按摩椅、功能沙发的全品类解决方案,引领睡眠科技革新。

  此外,中国市场家用办公家具市场前景可观,预计2025年将增至43.10亿美元,到2030年达52.50亿美元,预测期内复合年均增长率为4.02%。今年将亮相中国家博会(广州)的恒林股份、永艺等,都是内外销同步发力的品牌代表。

  四、会展端

  会展业自带外贸属性,能够撮合全球企业交流合作,为国内企业走出去、国外企业走进来搭建平台,在大家居外贸中发挥着独特作用。从全球看,全球会展业的价值被重新塑造,会展平台正围绕“会展+”,推进产业链整合、多业态融合、平台化运营。

  中、美、意、德四大家居会展大国的主要展会,2025年关键表现及发展特色如下:

  站在中国市场看,全球头部会展公司,包括英国的英富曼、法国的智奥会展,都有一个共同特点:纷纷加快在中国市场的布局,中国企业和观众数在他们展会中的比例逐步提升。

  五、渠道端

  当前企业的渠道分层越趋精准化,存量(经销商/卖场/会展)、增量(出海/家装/电商)、变量(设计师/私域/异业)交叉重构。值得一提的是,全球化视角下,线上渗透率的持续提升成为重要发展态势。

  据QYResearch报告预计,2031年全球家具电商市场规模将达到3097.7亿美元,2025-2031年复合增长率CAGR为13.8%。Wayfair、Amazon、IKEA、La-Z-Boy、淘宝、京东等代表性家具电商平台及企业,纷纷加速家居产品的线上化进程。

  按销售占比分,已有十几个国家的家具电商市场规模占比超四成,包括中国、阿根廷、印度尼西亚、美国、菲律宾、秘鲁、越南、韩国、日本、荷兰等。此外,不少新兴市场国家的家具电商市场增长潜力十足,包括伊朗、孟加拉国、土耳其、沙特阿拉伯、马来西亚、哈萨克斯坦、泰国等,未来五年的电商市场增速均在两位数以上,被视为下一个蓝海。

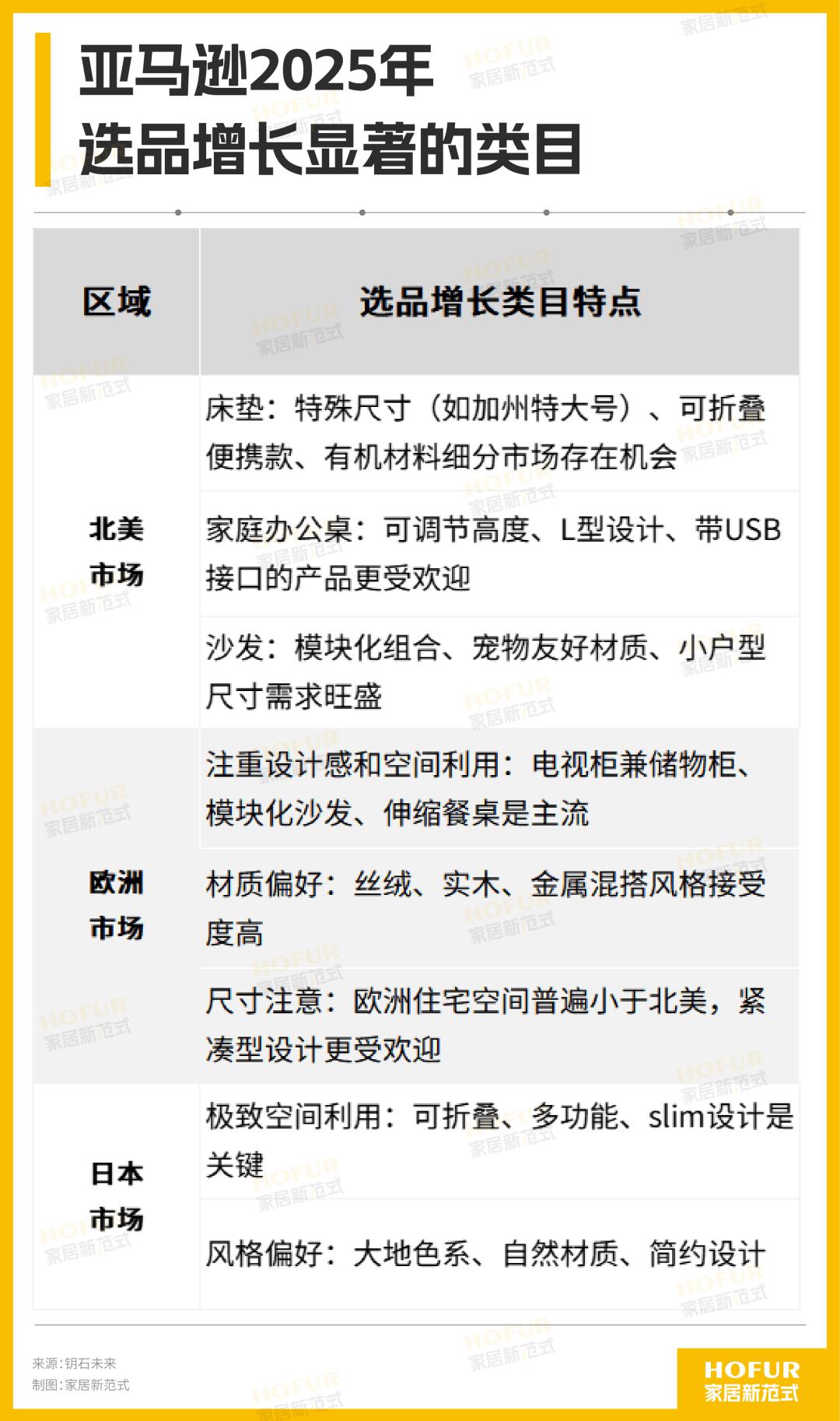
  合适的选品和在地化发展,是企业制胜跨境电商的重要法宝。从电商渠道增长的家居类目看,亚马逊2025年的选品数据揭示了不同国家和地区的市场喜好:

  服务商的发力,是助推中国家具持续规模化“卖全球”的主流力量。2025年,淘宝出海正上线了跨境家具直邮服务,首批覆盖新加坡、马来西亚等四大市场,最快3-5个工作日即可送达;2026年,中国家博会(广州)又将升级打造跨境电商馆,展出适应电商渠道的创新产品,搭建高效商贸对接平台。

  罗盘与星象:指引2026的五张牌

  在看清五张图之后,又当如何同时在国内市场与国际市场发力,于“十五五”开局之年打开新局面、打一场漂亮仗家居新范式认为,至少有五张牌值得紧握:智造转型牌、品类创新牌、渠道融合牌、外贸出海牌、IP矩阵牌。

  第一张牌:智造转型牌。大家居行业的第一属性是制造,而今人工智能风起云涌,此刻正是善于运用AI、工业软件、传感器、机器人及云平台等武装家具生产的时候,推动无人工厂、黑灯工厂等建设,既有助于实现降本增效,也能为进入全球舞台增添筹码。

  第二张牌:品类创新牌。品类创新,既要紧跟热销品类的细节创新,也要关注高增长新品类的发展趋势。作为全球大家居行业人士了解品类趋势、选品看品的首选平台,中国家博会(广州)除了目前需求高的餐客厅家具、软体家居、智能睡眠等外,今年还将新开辟宠物家居、适老家居、新零售家居等专区。

  第三张牌:渠道融合牌。当前渠道多且散,线上线下融合发展才能高效吸流,特别是展会人流、物流、资金流高度汇聚,是高效布局多个渠道的不二之选。其中,中国家博会(广州)早已深耕贸易与设计、传统与新兴、国内与国外六大渠道,助力企业深度对接、融合转化全渠道。

  第四张牌:外贸出海牌。大家居出海企业可分为两股力量:一股是早已出海并在工厂建设与品牌建设上初见成效的企业,重心在于与当地文化融合、培养本地化人才、规范治理结构等方面,为稳步扩张打好基础;另一股是此轮出海大潮中的新力量,能否找到适合的出海模式、聚焦的主战场、针对性开发新产品尤为重要。

  第五张牌:IP矩阵牌。每个家居企业手中可能都握有一个IP,打造IP本身并不稀奇。家居新范式建议,大家居企业应向“个人IP+产品IP+场景IP+栏目IP”为一体的内容IP矩阵发展,丰富与用户互动的桥梁,放大品牌声量,提升品牌辨识度。

  这五大趋势并非孤立存在,而是相互交织、共同指向一个核心结论:在复杂度空前的当下,单打独斗已难以应对系统性挑战。唯有主动融入开放协同的产业生态,企业才能将趋势洞察转化为可持续的内生增长动力。

  结语:以“三种思维”武装自己

  战略思维:以五张图辅助大家居人建立战略信心,明确战略方向。

  战场思维:以五张牌辅助大家居人瞄准核心市场与目标用户,全力出击。

  战役思维:看完以上内容,邀请大家居人走进工厂、走进门店、走进用户、走进会展,从一点一滴做起。

  回望2025年,有惊喜、有遗憾、有不甘;面向2026年,不会缺少兴奋、焦虑与收获。无论面对何种形势,祈愿你我都能以战略思维秉承长期主义,以战场思维实现规模化突破,以战役思维推动高品质产品走入消费者的日常生活——如此,周期何惧

上一篇:
IPO研究|预计2029年底中国物流基础设施总建筑面积将增至13.2亿平方米
下一篇:
2026年AI投资新浪潮:电力基建破局和医疗健康蓝海双赛道布局
Title