Title
您当前的位置: 首页 > > 文章详细
平安养老双面记:营收百亿下的罚单与关停潮
发布时间:2026-01-27

  平安养老保险山西分公司因拒绝履行保险合同约定赔偿保险金义务被罚款33万元,这则监管处罚消息与公司同期公布的亮眼业绩形成了鲜明对比。

  中国平安2025年半年报显示,集团实现归母营运利润777.32亿元,同比增长3.7%,其中寿险及健康险业务新业务价值同比增39.8%。

  这些财务数据展示出这家保险巨头在养老领域的强劲表现。但深入观察其分支机构的运营状况和行业整体环境变化,平安养老保险正面临着监管趋严、运营成本上升和市场转型等多重挑战。

  业绩亮点

  中国平安在2025年上半年及前三季度业绩表现稳健,多个核心指标呈现增长态势。根据公司公布的2025年中期业绩,集团实现归母营运利润777.32亿元,较去年同期增长3.7%。

  这一增长趋势在第三季度得到进一步加强,前三季度归母营运利润达到1,162.64亿元,同比增长7.2%。

  寿险及健康险业务成为增长的主要驱动力。2025年前三季度,该业务新业务价值强劲增长46.2%,达到357.24亿元。代理人渠道和银保渠道均表现出色,其中银保渠道新业务价值同比增长达170.9%。

  监管关注

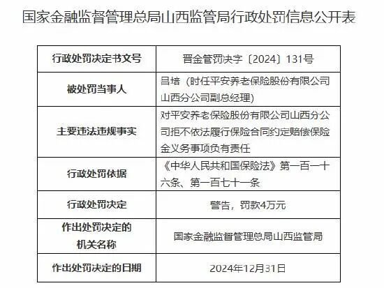
  2024年12月31日,国家金融监督管理总局山西监管局对平安养老保险股份有限公司山西分公司作出行政处罚。处罚原因是该公司“拒不依法履行保险合同约定赔偿保险金义务”以及“编制虚假财务、业务资料”。

  根据处罚决定,平安养老保险山西分公司被责令改正并罚款33万元。时任山西分公司副总经理吕培被警告并罚款4万元,市场总监胡治华和综合部副经理王刚也分别受到警告和罚款。

  这次处罚暴露了平安养老保险在地方分支机构运营中的合规风险。拒绝履行保险合同义务的行为直接损害了保险消费者的合法权益,而编制虚假财务资料则反映出内部管理可能存在的漏洞。

  机构调整

  平安养老保险在2025年进行了分支机构调整,关闭了部分中心支公司。2025年6月27日,平安养老保险股份有限公司中山中心支公司获得批准撤销。

  这家成立于2008年1月2日的机构,其《保险许可证》自批复下发之日起失效并注销。同样在2025年,平安养老保险濮阳中心支公司也终止营业。

  据金融监管总局公开批复,截至7月中旬,沧州、承德、天水、驻马店、绵阳等5家中心支公司已完成撤销备案,另有14家机构的退出流程正在推进中。

  这一调整并非平安养老保险独有的现象。根据北京商报的报道,2025年前5个月,全国保险公司共撤销了1028家分支机构,同比增长超20%。

  其中,人身险公司撤销分支机构805家,占比约八成。这反映出整个行业正从粗放扩张转向精细化运营的趋势。

  行业挑战

  保险行业正面临监管环境的变化和市场结构的转型。2025年4月,金融监管总局发布了最新版的人身险产品“负面清单”,将产品设计、条款、定价及报送环节的违规问题扩展至103项。

  新版“负面清单”特别强调了“报行合一”的要求,即保险公司向监管机构备案的产品定价假设应与实际经营过程中所实施的保持一致。

  监管趋严的背后是行业长期存在的渠道费用恶性竞争等问题。一位险企业务人士指出,目前全行业银保渠道平均佣金水平较之前已降低30%,费用精细化管理程度大大提高。

  对平安养老保险而言,这意味着未来在产品设计和渠道管理上面临更多合规挑战。

  战略布局

  面对行业挑战,平安养老保险试图通过“综合金融+医疗养老”战略构建差异化竞争优势。截至2025年6月末,公司个人客户数近2.47亿,较2024年6月末增长4.6%。

  公司医疗养老战略持续落地,截至2025年6月30日,平安居家养老服务已覆盖85个城市,近21万名客户获得居家养老服务资格。高品质康养社区项目已在5个城市启动。

  科技应用也成为平安养老保险提升运营效率的重要手段。2025年上半年,平安大模型调用次数达8.18亿,多元场景应用数超650个。AI技术被应用于客户服务、理赔处理和风险管理等多个环节。

  这些战略布局在一定程度上支撑了公司的业绩增长,但医疗养老生态的建设和科技投入也需要大量资源,增加了公司的运营成本。

  平安养老社区项目已在中国5个城市启动,上海“静安8号”项目已正式运营。但在亮眼的扩张数据背后,中山和濮阳中心支公司的关停,揭示了这家保险巨头正谨慎收缩战线,将资源向核心市场集中。

  在行业整体向“报行合一”和精细化运营转型的大背景下,山西分公司的罚单如同一面镜子,折射出保险公司在快速增长过程中可能忽视的合规管理与客户权益保护问题。

上一篇:
2025西部矿业实现全年营收730亿元 同比增长6.1%
下一篇:
实战破局!百思特咨询联合厦大EMBA降本增效实战课圆满举办
Title