Title
您当前的位置: 首页 > > 文章详细
“胖改”失灵?永辉北京一门店突然停业,调改不满1年,商场:还欠房租等费用;永辉否认!公司5年亏掉上百亿元,去年关店381家
发布时间:2026-01-26

  近日,位于北京大兴区的永辉超市鸿坤广场店,突然暂停营业引发关注。据了解,该门店经调改之后,于去年3月下旬重新对外营业。

  该超市张贴的一份通知表示,因商场物业方相关原因,导致超市主出入口无法正常开启,且出现停水、停暖情况,目前暂不具备正常营业条件。永辉超市总部客服人员证实,该店处于暂停营业状态,但不是闭店。

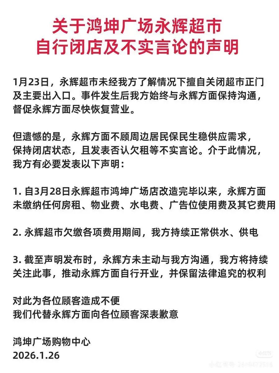
  针对该通知,1月26日,鸿坤广场购物中心发布声明称,“1月23日,永辉超市未经我方了解情况下擅自关闭超市正门及主要出入口。事件发生后我方始终与永辉方面保持沟通督促永辉方面尽快恢复营业。”该购物中心表示,自永辉超市鸿坤广场店改造完毕以来,永辉方面未缴纳任何房租、物业费、水电费、广告位使用费及其它费用。永辉超市欠缴各项费用期间,购物中心持续正常供水、供电。

  永辉超市官网介绍,永辉超市成立于2000年,2010年在上海证券交易所上市,是中国领先的零售企业。2025年,永辉超市深度调改了315家门店,并关闭了381家与公司未来战略定位不相符的门店。

  截至1月26日收盘,永辉超市跌3.82%,报4.53元/股,最新总市值411亿元。

  永辉一门店调改不到一年停业

  “晚上7点半去逛永辉,不让进了。”1月23日以来,有多位消费者在社交平台反映,家门口的永辉超市北京鸿坤广场店已暂停营业。该店1层扶梯入口已经被围栏遮挡起来,围栏上写着暂停营业,其地下一层的直梯通道大门也被锁链锁了起来。

  据合新闻1月26日报道,永辉超市总部客服人员核实后证实,目前北京鸿坤广场店已暂停营业数日,的确处于暂停营业状态,但并非闭店。“目前,我们还没有收到这家门店要闭店的相关通知。”

  北京鸿坤广场购物中心的客服人员也向记者证实,目前该商场内的永辉超市尚未正常营业,具体原因不清楚。

  永辉超市鸿坤广场店位于北京大兴区鸿坤广场负一楼,已开业十多年,是北京第三家调改门店,于2025年3月20日正式营业,如今距开业不足一年。

  商场:永辉拖欠房租等费用超1600万元

  针对超市方面的这份通知,1月26日,鸿坤广场购物中心在社交平台发布了一份《关于鸿坤广场永辉超市自行闭店及不实言论的声明》,进行公开回应。

  这份声明称,1月23日,永辉超市在未与我方沟通的情况下,擅自关闭超市正门及主要出入口。事件发生后,我方始终与永辉方面保持沟通,督促其尽快恢复营业。“但遗憾的是,永辉方面不顾周边居民保民生稳供应的需求,保持闭店状态,且发表否认欠租等不实言论。”

  据合新闻报道,鸿坤广场称,自去年3月28日永辉超市鸿坤广场店改造完毕以来,永辉方面欠缴房租、物业费、水电费、广告位使用费等共计超过1600万元。“永辉超市欠缴各项费用期间,我方持续正常供水、供电。”

  “截至声明发布时,永辉方未主动与我方沟通,我方将持续关注此事,推动永辉方面尽快自行开业,并保留法律追究的权利。”鸿坤广场表示,“对此给各位顾客造成的不便,我们代替永辉方面向各位顾客深表歉意。”

  另据界面新闻报道,一名现场工作人员告诉记者,停业的主要原因是停水,但何时恢复营业他无法给出具体时间。周边群众透露,永辉停业原因或是因为欠了鸿坤广场物业租金,所以被对方停水,但这一说法被永辉官方否认。永辉方面回应称,“我们正在与相关方积极协调,全力推进问题解决,争取尽快恢复门店运营”。

  一名鸿坤相关工作人员告诉界面记者,其实这次永辉停业是永辉和物业方鸿坤就房租没有谈拢,物业方认为永辉目前为其带来的有效客流未达预期。

  2025年预亏21亿元,关店381家

  永辉超市不久前公告2025年业绩大额预亏,其调改成果备受质疑。

  1月20日,永辉超市(601933)发布2025年业绩预亏公告。

  公告显示,2025年永辉超市预计净亏损21.4亿元,亏损额同比扩大45.6%;而更能反映主业经营情况的扣非净利润则预亏29.4亿元,较上年同期的24.1亿元亏损增加了逾5亿元。

  这是永辉自2021年以来的连续第5年亏损,5年累计亏损已突破百亿元。

  此时距离其全面启动学习“胖东来”模式已过去约20个月。这笔巨额亏损,背后是永辉超市为未来转型支付的“改革账单”。

  永辉超市称,2025年,公司进行了重大的经营战略调整,从“规模扩张”转向“质量增长”,重新定位了“新永辉、新品质”的战略发展方向。

  2025年全年,永辉超市深度调改了315家门店,并关闭了381家与公司未来战略定位不相符的门店。

  大规模关店引发了一系列“一次性”的大额开支。首先是资产报废损失,永辉超市称,门店调改对公司利润的影响主要包含调改相关的资产报废损失、停业装修营业收入损失、一次性开办费投入等,其中资产报废及一次性投入合计约9.1亿元。

  其次是门店因停业装修产生的毛利额损失,永辉超市估计该项目在2025年全年损失约3亿元。

  换言之,永辉超市2025年由于“胖(东来)改”而产生的损失超过了12亿元。

  “与此同时,关闭381家门店也产生了较大损失,主要包含资产报废损失、人员优化离职补偿、租赁相关的违约赔偿等。”永辉超市表示。

  同时,在对外投资及资产减值方面,永辉超市持有的境外股权投资——Advantage Solutions股票股价持续下跌,2025年确认公允价值变动损益-2.36亿元。

  此外,永辉超市对持有的长期资产(主要为持续亏损门店资产)进行减值测试,并计提了减值准备。根据初步测算,2025年度永辉超市预计将计提长期资产减值1.62亿元。

  眼下,永辉已经完成了315家门店的调改,是目前国内进行胖东来式调改门店最多的超市品牌。

于东来模式,不灵了?

  据界面新闻报道,一位零售行业人士向记者分析,永辉学习胖东来模式成功与否现在定论太早,关键在于永辉能否真正坚持胖东来做商品的方式,以及胖东来获得顾客信任的行为模式。

  实际上,不止永辉,在学习胖东来途中遭遇挫折的企业还有山西本土区域超市品牌美特好。

  山西太原美特好凯旋城店一名管理者告诉记者,这家店早在2024年上半年就开始筹备全面模仿胖东来,甚至在卖场入口的储物柜上写上“照着胖东来的样子干,做太原胖东来!”的标语。在开业初期,这家门店确实因为服务、商品活动以及差异化商品、具有现场感的热食等特色吸引了相当的客流。

  为了提升员工服务的积极性,美特好员工工资也从原来的4000元提升至4400元,但上述美特好员工告诉记者,不到一年的时间,这家学习胖东来的门店亏损就超过千万元,加上去年年底美特好遭遇预付卡“兑付”危机,最终这家超市不得不关张。今年1月25日,在被当地的神农集团接手后重新开张,尽管美特好准备了胖东来同款果汁、自有品牌的汾酒等特色商品,但人气已大不如前。

  上述山西超市管理者告诉记者,其实学习胖东来的商品策略和服务,乃至供应链的管理都需要面临长时间的损耗挑战,包括企业承诺给员工如何分红。但这种调整并未形成体系化的利益分配模式,薪资增长缺乏业绩挂钩的长效机制,员工服务仍停留在“被动执行”层面,难以像胖东来员工那样形成发自内心的服务意识。

  除了永辉,物美是另一家大张旗鼓进行胖式调改的超市品牌。截至目前,物美已经调改开设了43家超市,其中北京包括21家,根据物美向外宣布的数据,这些门店深度借鉴胖东来模式,商品结构接近其80%,商品上新率达到70%,员工涨薪33%-50%,不过物美未向外披露调改门店的最新经营数据及盈利情况。

  过去两天,记者走访了北京永辉科丰万达店、物美双经店等超市看到,这些经过胖东来式的调改店客流已经趋于日常,不止一名消费者“吐槽”,调改后环境好了,但商品普遍涨价了,部分来过一次的消费者会转去周边的早市、集市购买日常食品和用品。

  在超市调改实操中,超市服务人员增多,门店损耗率提升,必然会导致成本上升。从长远看,以低毛利空间、合理薪酬以及线上快速响应等特点形成真正的商品竞争力,最终就可以做到盈利,但这个过程往往比较痛苦,这对决策者的考验也非同小可。

上一篇:
阶跃星辰拿到50亿新年最大融资,资本看中了什么?
下一篇:
拓普泰克IPO:2025年Q3双降,与股东关联交易公允性遭问询
Title