Title
您当前的位置: 首页 > > 文章详细
多家储能企业高管离职!
发布时间:2026-01-26

  近期,新能源储能行业高层变动现象引发关注,多家企业接连发布高管辞职、离职公告。从公告来看,离职多因“工作变动”或“个人原因”,属正常人事调整。

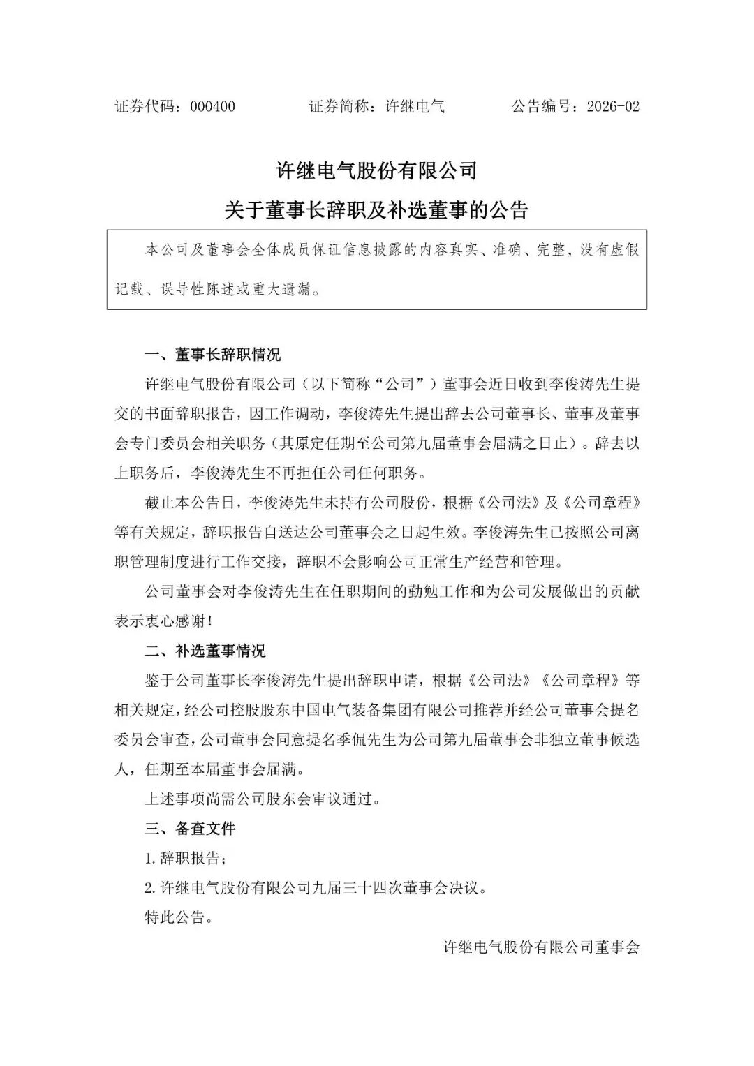
  许继电气股份有限公司

  1月20日,许继电气披露,许继电气股份有限公司董事会近日收到李俊涛先生提交的书面辞职报告,因工作调动,李俊涛先生提出辞去公司董事长、董事及董事会专门委员会相关职务(其原定任期至公司第九届董事会届满之日止)。辞去以上职务后,李俊涛先生不再担任公司任何职务。

  许继电气提到,鉴于公司董事长李俊涛先生提出辞职申请,根据相关规定,经公司控股股东中国电气装备集团有限公司推荐并经公司董事会提名委员会审查,董事会同意提名季侃先生为公司第九届董事会非独立董事候选人,任期至本届董事会届满。

  同时表示,上述事项尚需公司股东会审议通过。

  吉林电力股份有限公司

  吉电股份公告称,董事会于 2026 年1月19日收到公司副总经理于剑宇先生提交的书面辞呈,因工作变动原因,于剑宇先生申请辞去公司副总经理职务。辞职后,于剑宇先生不再担任公司任何职务,亦不存在应当履行而未履行的承诺事项。根据《公司法》及公司《章程》的有关规定,辞职报告自董事会收到之日起生效。于剑宇先生的辞职不影响公司的正常生产运营,于剑宇先生将按照公司相关规定做好离职交接工作。

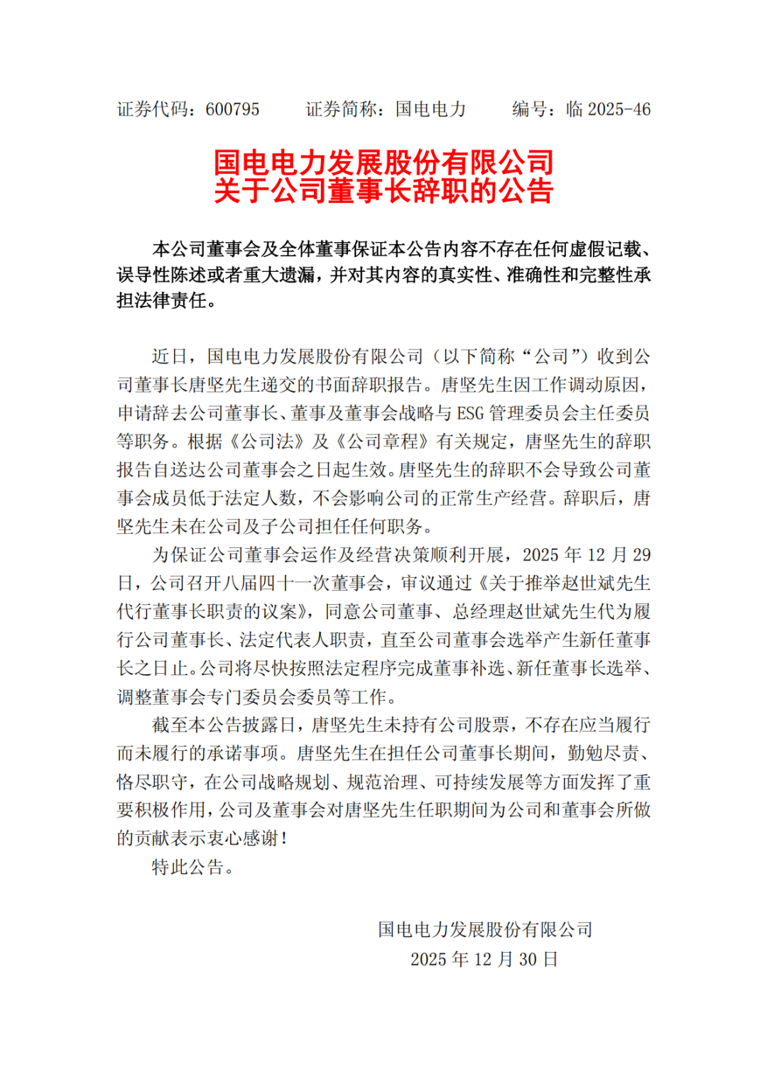
  国电电力

  2025年12月29日,国电电力发布公告,近日,国电电力发展股份有限公司收到公司董事长唐坚先生递交的书面辞职报告。唐坚先生因工作调动原因,申请辞去公司董事长、董事及董事会战略与ESG管理委员会主任委员等职务。辞职后,唐坚先生未在公司及子公司担任任何职务。由公司董事、总经理赵世斌先生代为履行公司董事长、法定代表人职责,直至公司董事会选举产生新任董事长之日止。

  中国西电

  中国西电公告称,公司董事会于2026 年1月21日收到董事马玎先生、沈志翔先生,副总经理余明星先生的书面辞职报告。因工作原因,马玎先生申请辞去董事职务,沈志翔先生申请辞去董事、董事会审计委员会委员职务,余明星先生申请辞去副总经理职务。辞去以上职务后,马玎先生、沈志翔先生不再担任公司及控股子公司任何职务,余明星先生仍担任公司所属全资子公司西安西电国际工程有限责任公司董事长职务。

  国电南京自动化股份有限公司

  2025年12月26日,国电南京自动化股份有限公司发布公告称,公司董事会收到副总经理、总工程师蒋衍君的书面辞职报告。蒋衍君因工作变动原因,申请辞去公司副总经理、总工程师职务,辞职后将不再担任公司及控股子公司任何职务。

  公告显示,蒋衍君原定任期到期日为2028年1月20日,其辞职报告自公司董事会收到时生效。截至公告披露日,蒋衍君先生已按照公司离职管理制度完成交接工作,且不存在未履行完毕的公开承诺,此次辞职不会影响公司相关工作的正常开展。

  电投能源

  2026年1月21日,国家电投集团旗下重要上市平台之一的电投能源公告称,公司董事会于2026年1月21日收到公司总经理张昊先生提交的书面辞职报告。因工作变动原因,公司总经理张昊先生辞去电投能源总经理职务,原定第八届经理层任职期限为2024年9月14日至2027年9月11日。张昊先生辞去总经理职务后,不再电投能源及其控股子公司担任职务,不持有公司股份。

  河北建投能源投资股份有限公司

  2026年1月9日,建投能源公告称,河北建投能源投资股份有限公司董事会收到副总经理闫英辉先生的书面辞职报告。闫英辉先生因工作调整,申请辞去公司副总经理职务,闫英辉先生的辞职报告自送达公司董事会之日起生效。辞职后,闫英辉先生仍在公司担任党委副书记。

  天齐锂业

  2025年12月30日,天齐锂业发布公告显示,原公司董事、副总经理、财务负责人邹军,因个人职业规划原因申请辞去相关职务,辞职后不再担任任何职务。同时,公司董事会审议通过《关于聘任公司高级管理人员的议案》,同意聘任朱辉先生为公司副总经理兼财务负责人。

  值得注意的是,资料显示,朱辉曾在多家新能源、储能领域公司担任财务官、财务总监等职务,包括大连融科储能集团、金风科技、大华股份、中兴通讯等。

  朱辉先生,中国国籍,生于1978年,清华大学会计硕士。曾任大连融科储能集团股份有限公司首席财务官、北京金风科创风电设备有限公司金风国际首席财务官、浙江大华技术股份有限公司美国财务总监、中兴通讯股份有限公司欧非终端财务商务总监等职务。

上一篇:
小米25亿回购,真金白银彰显信心还是股价被低估?
下一篇:
喜报!九洲集团中标陕西延长石油榆林煤化有限公司脱硫开关柜采购项目
Title