Title
您当前的位置: 首页 > > 文章详细
黎瑞刚出手!邵氏兄弟+正午阳光+华人影业+……
发布时间:2026-01-25

  资深传媒人黎瑞刚又有大动作。

  日前,港股邵氏兄弟控股(简称“邵氏兄弟”)披露了一则“蛇吞象”式收购计划。邵氏兄弟拟以约46亿元对价发行159.3亿股,收购华人文化旗下剧集制作龙头正午阳光、电影投资制作公司上海华人影业等核心优质影视资产。同时,作为华人文化集团原始股东的阿里巴巴和腾讯,将以附属公司作为其他指定接收人的方式参与此次配股。

  华人文化成立于2015年,是黎瑞刚亲手创办的传媒娱乐集团。2016年,华人文化成为香港老牌电影公司邵氏兄弟的控股股东,黎瑞刚任董事局主席。

  数据显示,截至2025年三季度末,邵氏兄弟经审核资产总值约4.59亿元,而拟收购资产的净值高达约85.58亿元。然而,消息公布后,邵氏兄弟股价已连续两个交易日出现回落。

  “此次华人文化集团将优质影视资产注入邵氏兄弟,不能单一视作影视领域的资本动作。”聚影汇创始人、中国电影投融资研究院执行院长朱玉卿向上证报记者分析称,其背后是内地与香港的文化深度整合趋势。

  45.77亿元

  邵氏兄弟拟收购华人文化核心影视资产

  1月21日晚间,邵氏兄弟披露,公司与主要股东华人文化(CMC)订立买卖协议,公司拟以发行代价股份方式收购CMC Moon Holdings所持业务(简称“目标业务”),交易对价达45.765亿元人民币(约合50.98亿港元)。

  据披露,邵氏兄弟拟向华人文化指定接收人配发及发行合计159.3亿股代价股份,占交易完成后公司经扩大股本的约91.82%。

  公告显示,本次交易45.765亿元的对价综合参考了多项因素,包括:目标业务的发展前景及市场地位、财务表现、资产净值,以及市场可比公司获得的定价倍数。同时,为基于定价倍数推算出参考价值,已参考可获得的行业研究考虑流通性不足可能带来的潜在影响。

  可比公司的企业价值与销售额比率范围分别为7.1至22.3倍(剧集分部)、0.7至13.1倍(非剧集分部)及2.7至12.0倍(影院分部);而可比公司的市净率范围为2.6至27.3倍(电影分部)。在此基础上,考虑目标业务对邵氏兄弟的感知价值以及上述其他因素,为目标业务各相关分部采用适当的估值倍数,以推算出合适的参考价值。

  本次配股发行价为每股0.32港元,较公告披露日收盘价0.38港元折价约15.8%,较过去30个交易日平均收盘价溢价7.8%。公告称,发行价已考虑多项因素,包括邵氏兄弟的历史股价及财务状况。

  为满足港交所上市规则主板上市公司公众持股比例不得低于25%的要求,本次交易的部分代价股份将按华人文化股东在华人文化的原有持股比例进行配发。具体来看,华人文化一致行动集团的成员公司接收99.40亿股,其他指定接收人接收59.90亿股。其中,其他指定接收人包括华人文化创始股东阿里巴巴、腾讯的附属公司。

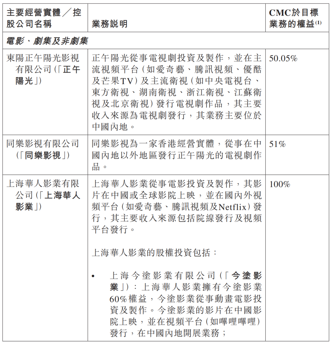
  公告显示,本次收购目标业务为华人文化核心影视资产。首先,是覆盖海内外市场的影视内容业务,包括电影、剧集及非剧集内容的开发、制作、投资与发行,具体由正午阳光、上海华人影业、Pearl Studio等知名运营主体组成;其次,是以UME品牌为核心的影院业务,UME在中国内地运营超过50家影院,并拥有电影发行院线,形成“内容制作-发行-放映”的纵向布局。

  2022年-2024年,目标业务分别实现收入23.17亿元、22.62亿元、22.95亿元;税后净利润分别为2.91亿元、2.02亿元和2.80亿元。2025年前九个月,目标业务实现收入12.25亿元,税后净利润1.44亿元。

  为整合标的资产,华人文化将通过境内外重组,将目标业务集中至CMC Moon Holdings。交易完成后,上述目标公司将成为邵氏兄弟的全资附属公司,且目标集团的财务业绩、资产及负债将于邵氏兄弟财务报表内综合入账。

  2025年上半财年,邵氏兄弟已同比扭亏,营业收入1.06亿元人民币,同比增长734.6%,净利673.3万元人民币。

  强势注资

  实现影视综产业链协同

  从业务协同角度看,此次收购对邵氏兄弟具有战略意义。尤其是正午阳光、上海华人影业等资产注入邵氏兄弟后,有望打通影视剧和综艺的投资、开发、制作和发行。

  作为曾出品过《江山美人》《大醉侠》《倾城之恋》等经典影片的老牌电影公司,邵氏兄弟的前身邵氏电影公司于1958年在香港成立,由邵逸夫担任首任总裁,迄今已生产超过千部电影。2016年,华人文化成为邵氏兄弟控股股东,黎瑞刚成为其董事局主席。邵氏兄弟目前主营影视投资及艺人管理业务,近年来出品了《执法者们》《风华背后》等多部作品,旗下拥有黄宗泽、胡定欣等多位签约艺人。

  正午阳光常年稳居剧集领域头部阵营,作品覆盖主流卫视及视频平台,被誉为中国剧集创制的标杆厂牌。公司成立于2011年,出品过《伪装者》《琅琊榜》等精品剧集,2016年1月完成由华人文化基金注资的A轮融资。数年来,公司推出的《大江大河》系列、《欢乐颂》系列、《开端》等剧集持续收获好评;截至1月22日,其出品的首部院线电影《得闲谨制》第15次票房逆跌,目前累计票房已超4亿元。

  上海华人影业主导运营全球第一华语电影发行及营销网络,覆盖北美、澳新、西欧等六大洲超100个国家和地区、500余座城市,在全球范围内成功发行了《哪吒》系列、《流浪地球》系列等多部作品。其中,《哪吒2》的北美澳新市场发行累计票房突破2400万美元,创下近20年华语电影海外最高纪录。

  而日月星光传媒则从事综艺投资及制作,团队曾打造《快乐大本营》《超级女声》《年代秀》等爆款综艺。

  公告披露,包括上述公司在内的目标业务近年业绩稳定。2022至2024年年度收入均保持在22亿元以上,截至2025年9月末经审核净资产达85.58亿元,有望为邵氏兄弟带来持续盈利支撑。

  邵氏兄弟在公告中表示,通过收购具备众多人才、强大制作能力、多元化内容组合及丰富知识产权储备的目标业务,将有助于大幅增强及扩展集团现有的内容能力与观众基础,从而实现更长远的可持续增长。

  “华人文化此前有包括《巨齿鲨》系列在内的丰富的合拍片经验,邵氏兄弟作为优质厂牌,核心资产为经典作品版权与品牌效应。”朱玉卿表示,华人文化此次注资后,有望推动邵氏经典IP与现代内容融合,释放更大商业价值。

  通过纳入华人文化旗下优质资产,邵氏兄弟将实现从单一内容制作向多工作室集群、全内容品类的转型,同时借助UME影院网络及全球发行渠道,打通内容生产与终端放映的产业链闭环。

  整合优质资源

  助力内容产业发展

  国家电影局发布信息显示,据不完全统计,2025年,中国电影全产业链产值达到8172.59亿元、票房拉动系数约为1:15.77,均位居全球前列。

  “内地有大量的消费人群、超8000亿元的广阔市场。将香港的优质文化资源与内地的大市场、高消费人群结合,有利于助力文化强国建设,让香港文化在其中发挥价值、贡献力量,是内地与香港文化融合的具体体现,也是大势所趋。”朱玉卿表示。

  本次交易完成后,华人文化一致行动集团将持有邵氏兄弟经扩大股本的59.74%,成为绝对控股股东。

  华人文化现任董事长兼首席执行官为黎瑞刚,这位资深传媒人曾坚定推动华人文化旗下香港TVB的改革。一位影视行业从业者对记者表示:“此次‘黎叔’大手笔将优质影视资产注入香港上市的邵氏兄弟,有利于两地内容产业的联动,产出更多面向全球华人市场的优质作品,向海内外观众传播优秀中华文化。”

  上述人士表示,邵氏兄弟凭借上市平台优势,有望借助标的资产的制作能力与渠道资源,加速拓展内地及海外市场,形成与传统影视业务的协同效应。交易完成后,华语影视行业或将迎来新一轮资源整合浪潮,头部企业的全产业链布局趋势将进一步凸显。

  邵氏兄弟也表示,重组后将得以建立更具韧性的内容业务模式,从单一品牌工作室转型为拥有多个工作室的网络,并具备涵盖各类题材的更庞大且更为多元化的内容组合以及更强的制作能力。

  业内人士提醒,根据港交所上市规则,由于交易双方的两家公司实际控制人未发生变化,且注入资产为相同行业,属于“极端交易”,并非一般理解上的“借壳”。作为本次交易的关键环节,邵氏兄弟将向香港证监会申请清洗豁免,以豁免华人文化一致行动集团在交易完成后因持股比例大幅提升而产生的强制性全面要约义务。

  作者:杨翔菲

上一篇:
2026新能源汽车后市场新生态大会在重庆万州举办
下一篇:
【金融头条】连年巨亏 光伏业如何逃出“血海”
Title