Title
您当前的位置: 首页 > > 文章详细
海外资产拖累:光明乳业预计2025年净亏超1亿
发布时间:2026-01-23

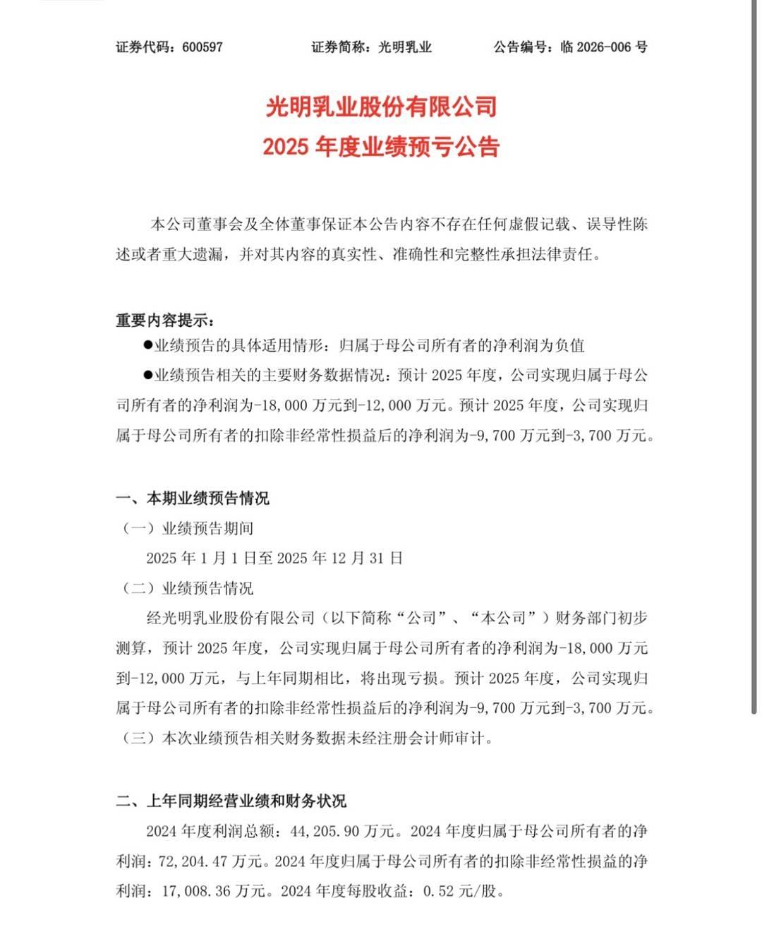
  1月21日光明乳业发布公告,预计2025年度实现归属于母公司所有者的净利润将出现亏损,亏损额预计超过1亿元人民币。其核心原因直指位于新西兰的海外子公司——Synlait Milk Limited(新莱特乳业)。公告称,新莱特生产基地出现生产问题,导致存货报废及成本费用激增,造成重大直接损失,进而拖累母公司业绩。光明乳业持有新莱特65.25%的股份,这笔15年前被寄予厚望的战略投资,如今却成了业绩报表上的“出血点”。

  出海并购的“双刃剑”:从优质资产到业绩拖累

  光明乳业与新莱特的“联姻”始于2010年,后者曾是新西兰本土资本市场上备受瞩目的奶粉加工企业。光明乳业通过多次增资,累计投入超20亿元控股新莱特,旨在稳定优质奶源供应,并拓展高端婴幼儿配方奶粉业务。这笔收购一度被视作中国乳业国际化布局的典范。新莱特也确实曾为光明贡献过利润,并独立在澳交所上市。

  然而,过度依赖单一客户(曾长期为a2牛奶公司代工)和自身产能管理问题,使新莱特近年来财务状况持续波动。根据光明乳业历年财报,新莱特的业绩自2022年起便显现疲态。据光明乳业2023年年报显示,新莱特当年营收虽达72.41亿元人民币,但净利润仅为约7600万元人民币,盈利能力已大幅削弱。此次生产事故,无疑是雪上加霜,彻底暴露了光明对海外子公司运营风险的控制短板。尽管公告称问题“已基本得到解决”,但其对年度业绩的冲击已成定局。

  对比同行:错失的赛道与固守的城池

  当光明乳业深陷海外业务泥潭时,国内主要竞争对手在行业调整期呈现出了不同的发展态势。行业龙头伊利股份展现了强大的抗周期韧性,2025年前三季度营业总收入达905.64亿元,同比增长1.71%。其上半年营收为619.33亿元,稳居行业第一。更为关键的是,伊利通过收购澳优等战略举措,成功构建了多元增长极,其婴幼儿奶粉零售额市场份额在2025年上半年已达18.1%,跃居全国第一,改变了过往依赖液态奶的单一结构。

  同为“乳业双雄”的蒙牛,则在2025年进入了深度调整阶段。上半年实现营业收入415.7亿元,同比下降6.9%。为提升盈利质量,蒙牛正推行“一体两翼”战略,着力“甩掉包袱”,包括对早年收购的贝拉米品牌相关商誉进行大幅减值,以追求更健康的资产负债表和“有现金流的利润”。

  与此同时,以新乳业为代表的区域乳企,则继续通过深耕“低温”赛道构建差异化优势。2025年上半年,新乳业营收55.26亿元,同比增长3.01%。其坚持的“鲜战略”成效显著,低温品类销售额同比增长超过10%,高端鲜奶、“今日鲜奶铺”等产品均实现双位数增长,通过产品创新和拥抱山姆等新兴渠道获得了增长动力。

  本次新莱特事件,更像是一根导火索,引爆了市场对其整体盈利模型和资产质量的长期担忧。当核心的国内业务增长疲软,海外关键资产又突发巨亏,光明乳业未来的增长引擎何在?

上一篇:
成都青少年“弃游”“追飞” ,无人机足球成课余新顶流
下一篇:
今晚,监管出手!18连板大牛股,部分投资者被暂停交易!多只热门股,突发公告!
Title